Suppr超能文献

细胞骨架类钙蛋白酶样蛋白的调节诱导锥虫形态发生重大转变。

Modulation of a cytoskeletal calpain-like protein induces major transitions in trypanosome morphology.

作者信息

Hayes Polly, Varga Vladimir, Olego-Fernandez Sofia, Sunter Jack, Ginger Michael L, Gull Keith

机构信息

Sir William Dunn School of Pathology, University of Oxford, Oxford OX1 3RE, England, UK.

Sir William Dunn School of Pathology, University of Oxford, Oxford OX1 3RE, England, UK

出版信息

J Cell Biol. 2014 Aug 4;206(3):377-84. doi: 10.1083/jcb.201312067.

Abstract

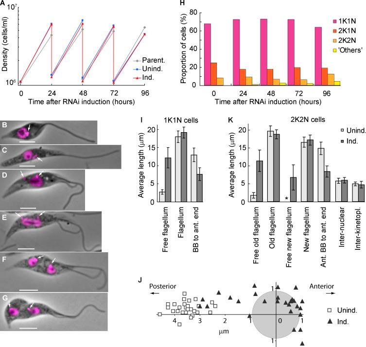
Individual eukaryotic microbes, such as the kinetoplastid parasite Trypanosoma brucei, have a defined size, shape, and form yet transition through life cycle stages, each having a distinct morphology. In questioning the structural processes involved in these transitions, we have identified a large calpain-like protein that contains numerous GM6 repeats (ClpGM6) involved in determining T. brucei cell shape, size, and form. ClpGM6 is a cytoskeletal protein located within the flagellum along the flagellar attachment zone (FAZ). Depletion of ClpGM6 in trypomastigote forms produces cells with long free flagella and a shorter FAZ, accompanied by repositioning of the basal body, the kinetoplast, Golgi, and flagellar pocket, reflecting an epimastigote-like morphology. Hence, major changes in microbial cell form can be achieved by simple modulation of one or a few proteins via coordinated association and positioning of membrane and cytoskeletal components.

摘要

单个真核微生物,如动质体寄生虫布氏锥虫,具有确定的大小、形状和形态,但在生命周期各阶段会发生转变,每个阶段都有独特的形态。在探究这些转变所涉及的结构过程时,我们鉴定出一种大型钙蛋白酶样蛋白,它含有许多GM6重复序列(ClpGM6),参与确定布氏锥虫的细胞形状、大小和形态。ClpGM6是一种细胞骨架蛋白,位于鞭毛内沿鞭毛附着区(FAZ)分布。在锥鞭毛体形式中耗尽ClpGM6会产生具有长游离鞭毛和较短FAZ的细胞,同时伴有基体、动质体、高尔基体和鞭毛袋的重新定位,反映出类上鞭毛体的形态。因此,通过膜和细胞骨架成分的协调结合与定位,简单调节一种或几种蛋白质就能实现微生物细胞形态的重大变化。

https://cdn.ncbi.nlm.nih.gov/pmc/blobs/776f/4121973/753c83c669c6/JCB_201312067_Fig1.jpg

文献AI研究员

20分钟写一篇综述,助力文献阅读效率提升50倍。

立即体验

用中文搜PubMed

大模型驱动的PubMed中文搜索引擎

马上搜索

文档翻译

学术文献翻译模型,支持多种主流文档格式。

立即体验