Suppr超能文献

将着丝粒蛋白A靶向人类着丝粒需要一种长链非编码RNA。

A long non-coding RNA is required for targeting centromeric protein A to the human centromere.

作者信息

Quénet Delphine, Dalal Yamini

机构信息

Laboratory of Receptor Biology and Gene Expression, Center for Cancer Research,National Cancer Institute, Bethesda, United States.

出版信息

Elife. 2014 Aug 12;3:e03254. doi: 10.7554/eLife.03254.

Abstract

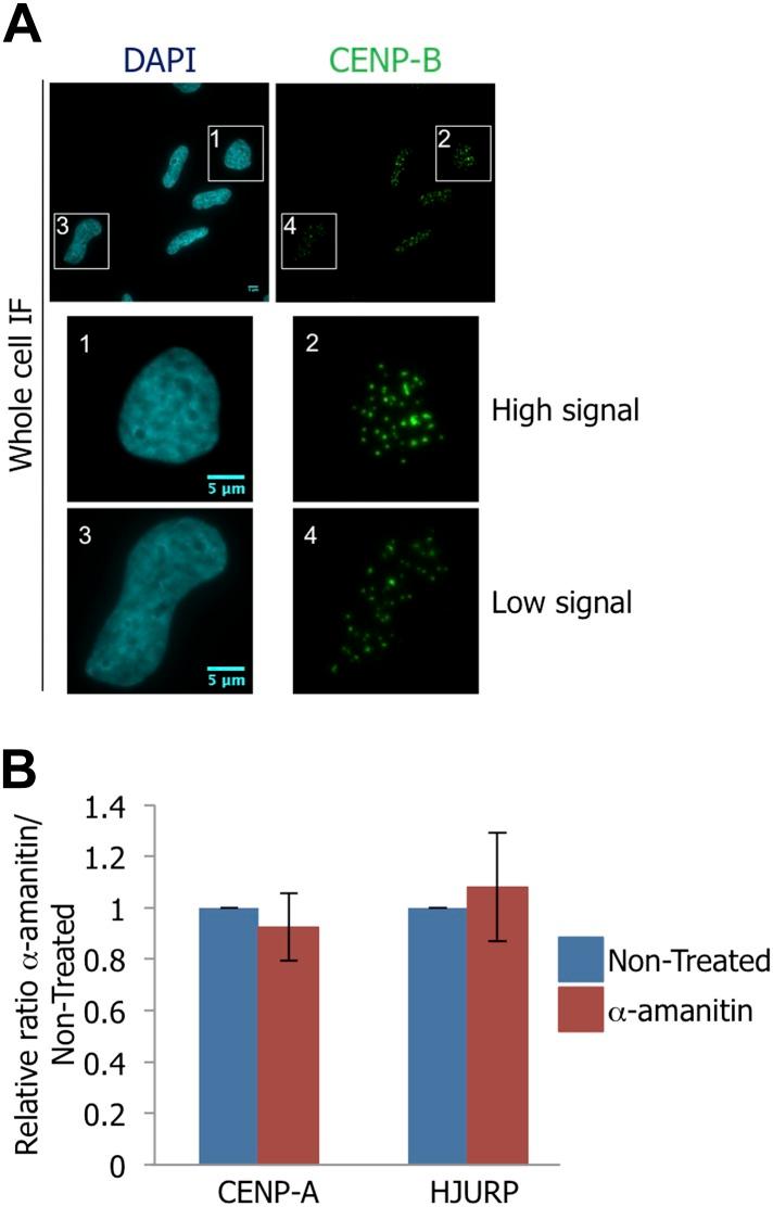
The centromere is a specialized chromatin region marked by the histone H3 variant CENP-A. Although active centromeric transcription has been documented for over a decade, the role of centromeric transcription or transcripts has been elusive. Here, we report that centromeric α-satellite transcription is dependent on RNA Polymerase II and occurs at late mitosis into early G1, concurrent with the timing of new CENP-A assembly. Inhibition of RNA Polymerase II-dependent transcription abrogates the recruitment of CENP-A and its chaperone HJURP to native human centromeres. Biochemical characterization of CENP-A associated RNAs reveals a 1.3 kb molecule that originates from centromeres, which physically interacts with the soluble pre-assembly HJURP/CENP-A complex in vivo, and whose down-regulation leads to the loss of CENP-A and HJURP at centromeres. This study describes a novel function for human centromeric long non-coding RNAs in the recruitment of HJURP and CENP-A, implicating RNA-based chaperone targeting in histone variant assembly.

摘要

着丝粒是一个由组蛋白H3变体CENP-A标记的特殊染色质区域。尽管活跃的着丝粒转录已有十多年的记录,但着丝粒转录或转录本的作用一直难以捉摸。在这里,我们报告着丝粒α-卫星转录依赖于RNA聚合酶II,发生在有丝分裂后期到G1早期,与新的CENP-A组装时间一致。抑制RNA聚合酶II依赖性转录可消除CENP-A及其伴侣HJURP向天然人类着丝粒的募集。对与CENP-A相关的RNA的生化特性分析揭示了一个源自着丝粒的1.3 kb分子,它在体内与可溶性预组装HJURP/CENP-A复合物发生物理相互作用,其下调会导致着丝粒处CENP-A和HJURP的丢失。这项研究描述了人类着丝粒长链非编码RNA在募集HJURP和CENP-A中的新功能,暗示了基于RNA的伴侣靶向在组蛋白变体组装中的作用。

https://cdn.ncbi.nlm.nih.gov/pmc/blobs/1b70/4145801/3de89af7d73d/elife-03254-fig1.jpg

文献AI研究员

20分钟写一篇综述,助力文献阅读效率提升50倍。

立即体验

用中文搜PubMed

大模型驱动的PubMed中文搜索引擎

马上搜索

文档翻译

学术文献翻译模型,支持多种主流文档格式。

立即体验