Suppr超能文献

硼替佐米通过刺激细胞外信号调节激酶(ERK)磷酸化来阻断自噬流,从而增强癌细胞死亡。

Bortezomib enhances cancer cell death by blocking the autophagic flux through stimulating ERK phosphorylation.

作者信息

Kao C, Chao A, Tsai C-L, Chuang W-C, Huang W-P, Chen G-C, Lin C-Y, Wang T-H, Wang H-S, Lai C-H

机构信息

1] Department of Obstetrics and Gynecology, Linkou Medical Center, Chang Gung Memorial Hospital, Taoyuan, Taiwan [2] Graduate Institute of Biomedical Sciences, College of Medicine, Chang Gung University, Taoyuan, Taiwan.

Department of Obstetrics and Gynecology, Linkou Medical Center, Chang Gung Memorial Hospital, Taoyuan, Taiwan.

出版信息

Cell Death Dis. 2014 Nov 6;5(11):e1510. doi: 10.1038/cddis.2014.468.

Abstract

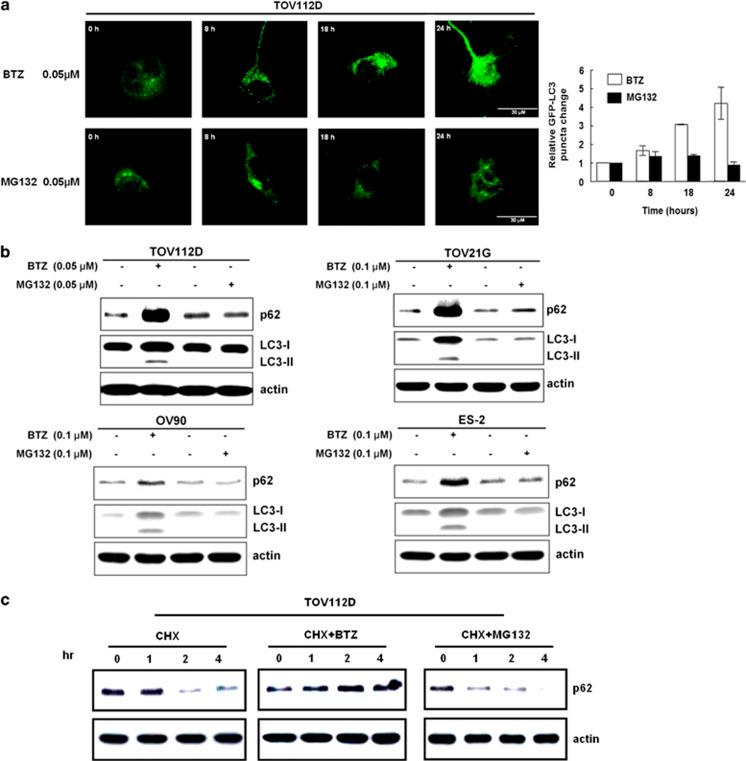
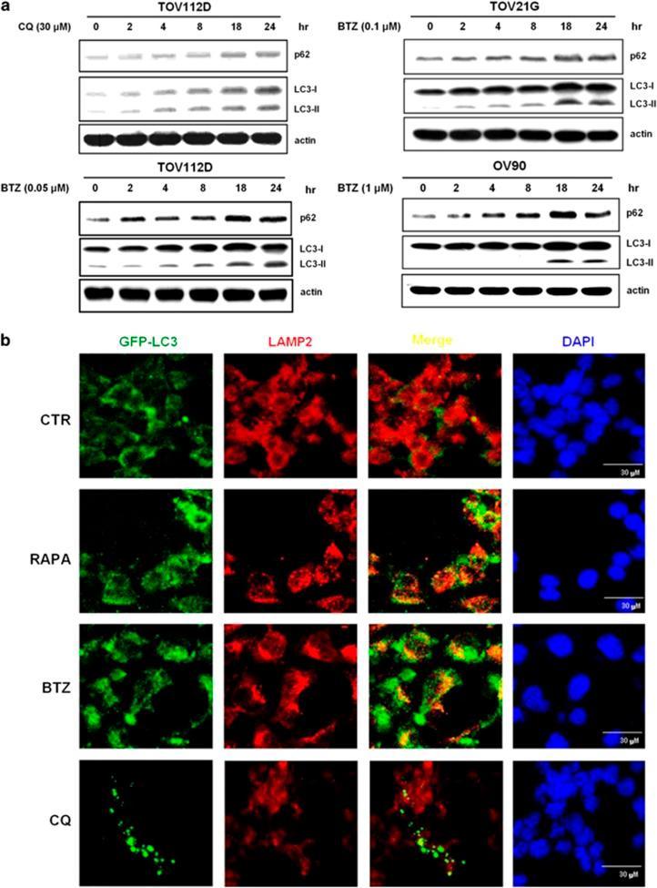
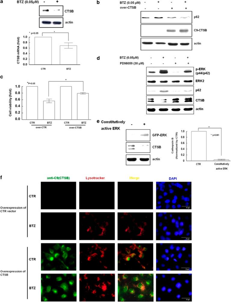
The antitumor activity of an inhibitor of 26S proteasome bortezomib (Velcade) has been observed in various malignancies, including colon cancer, prostate cancer, breast cancer, and ovarian cancer. Bortezomib has been proposed to stimulate autophagy, but scientific observations did not always support this. Interactions between ERK activity and autophagy are complex and not completely clear. Autophagy proteins have recently been shown to regulate the functions of ERK, and ERK activation has been found to induce autophagy. On the other hand, sustained activation of ERK has also been shown to inhibit the maturation step of the autophagy process. In this study, we sought to identify the mechanism of autophagy regulation in cancer cells treated with bortezomib. Our results indicate that bortezomib blocked the autophagic flux without inhibiting the fusion of the autophagosome and lysosome. In ovarian cancer, as well as endometrial cancer and hepatocellular carcinoma cells, bortezomib inhibited protein degradation in lysosomes by suppressing cathepsins, which requires the participation of ERK phosphorylation, but not JNK or p38. Our findings that ERK phosphorylation reduced cathepsins further explain how ERK phosphorylation inhibits the autophagic flux. In conclusion, bortezomib may induce ERK phosphorylation to suppress cathepsin B and inhibit the catalytic process of autophagy in ovarian cancer and other solid tumors. The inhibition of cisplatin-induced autophagy by bortezomib can enhance chemotherapy efficacy in ovarian cancer. As we also found that bortezomib blocks the autophagic flux in other cancers, the synergistic cytotoxic effect of bortezomib by abolishing chemotherapy-related autophagy may help us develop strategies of combination therapies for multiple cancers.

摘要

26S蛋白酶体抑制剂硼替佐米(万珂)在包括结肠癌、前列腺癌、乳腺癌和卵巢癌在内的多种恶性肿瘤中均表现出抗肿瘤活性。有人提出硼替佐米可刺激自噬,但科学观察结果并不总是支持这一观点。细胞外信号调节激酶(ERK)活性与自噬之间的相互作用较为复杂,尚不完全清楚。最近研究表明,自噬蛋白可调节ERK的功能,且ERK激活可诱导自噬。另一方面,ERK的持续激活也被证明可抑制自噬过程的成熟步骤。在本研究中,我们试图确定硼替佐米处理的癌细胞中自噬调节的机制。我们的结果表明,硼替佐米可阻断自噬流,而不抑制自噬体与溶酶体的融合。在卵巢癌以及子宫内膜癌和肝癌细胞中,硼替佐米通过抑制组织蛋白酶来抑制溶酶体中的蛋白质降解,这需要ERK磷酸化的参与,而不是JNK或p38。我们发现ERK磷酸化可降低组织蛋白酶水平,这进一步解释了ERK磷酸化如何抑制自噬流。总之,硼替佐米可能通过诱导ERK磷酸化来抑制组织蛋白酶B,并抑制卵巢癌和其他实体瘤中的自噬催化过程。硼替佐米对顺铂诱导的自噬的抑制作用可增强卵巢癌的化疗疗效。由于我们还发现硼替佐米可阻断其他癌症中的自噬流,硼替佐米通过消除化疗相关自噬产生的协同细胞毒性作用可能有助于我们开发多种癌症的联合治疗策略。

https://cdn.ncbi.nlm.nih.gov/pmc/blobs/547e/4260726/5219a504dcee/cddis2014468f1.jpg

文献AI研究员

20分钟写一篇综述,助力文献阅读效率提升50倍。

立即体验

用中文搜PubMed

大模型驱动的PubMed中文搜索引擎

马上搜索

文档翻译

学术文献翻译模型,支持多种主流文档格式。

立即体验