Suppr超能文献

一种简约型线粒体苏氨酰-tRNA合成酶在校对过程中表现出tRNA同工受体特异性。

A minimalist mitochondrial threonyl-tRNA synthetase exhibits tRNA-isoacceptor specificity during proofreading.

作者信息

Zhou Xiao-Long, Ruan Zhi-Rong, Wang Meng, Fang Zhi-Peng, Wang Yong, Chen Yun, Liu Ru-Juan, Eriani Gilbert, Wang En-Duo

机构信息

State Key Laboratory of Molecular Biology, Institute of Biochemistry and Cell Biology, Shanghai Institutes for Biological Sciences, The Chinese Academy of Sciences, 320 Yue Yang Road, Shanghai, China.

School of Life Science and Technology, ShanghaiTech University, 319 Yue Yang Road, 200031 Shanghai, China.

出版信息

Nucleic Acids Res. 2014 Dec 16;42(22):13873-86. doi: 10.1093/nar/gku1218. Epub 2014 Nov 20.

Abstract

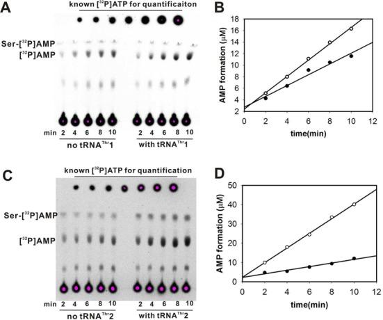
Yeast mitochondria contain a minimalist threonyl-tRNA synthetase (ThrRS) composed only of the catalytic core and tRNA binding domain but lacking the entire editing domain. Besides the usual tRNA(Thr)2, some budding yeasts, such as Saccharomyces cerevisiae, also contain a non-canonical tRNA(Thr)1 with an enlarged 8-nucleotide anticodon loop, reprograming the usual leucine CUN codons to threonine. This raises interesting questions about the aminoacylation fidelity of such ThrRSs and the possible contribution of the two tRNA(Thr)s during editing. Here, we found that, despite the absence of the editing domain, S. cerevisiae mitochondrial ThrRS (ScmtThrRS) harbors a tRNA-dependent pre-transfer editing activity. Remarkably, only the usual tRNA(Thr)2 stimulated pre-transfer editing, thus, establishing the first example of a synthetase exhibiting tRNA-isoacceptor specificity during pre-transfer editing. We also showed that the failure of tRNA(Thr)1 to stimulate tRNA-dependent pre-transfer editing was due to the lack of an editing domain. Using assays of the complementation of a ScmtThrRS gene knockout strain, we showed that the catalytic core and tRNA binding domain of ScmtThrRS co-evolved to recognize the unusual tRNA(Thr)1. In combination, the results provide insights into the tRNA-dependent editing process and suggest that tRNA-dependent pre-transfer editing takes place in the aminoacylation catalytic core.

摘要

酵母线粒体含有一种极简的苏氨酰 - tRNA合成酶(ThrRS),仅由催化核心和tRNA结合结构域组成,但缺少整个编辑结构域。除了常见的tRNA(Thr)2外,一些芽殖酵母,如酿酒酵母,还含有一种非经典的tRNA(Thr)1,其反密码子环扩大了8个核苷酸,将通常的亮氨酸CUN密码子重新编码为苏氨酸。这就引发了关于此类ThrRS的氨酰化保真度以及两种tRNA(Thr)在编辑过程中可能作用的有趣问题。在这里,我们发现,尽管缺少编辑结构域,酿酒酵母线粒体ThrRS(ScmtThrRS)仍具有依赖tRNA的转移前编辑活性。值得注意的是,只有常见的tRNA(Thr)2能刺激转移前编辑,因此,这是合成酶在转移前编辑过程中表现出tRNA同工受体特异性的首个例子。我们还表明,tRNA(Thr)1不能刺激依赖tRNA的转移前编辑是由于缺乏编辑结构域。通过对ScmtThrRS基因敲除菌株的互补分析,我们表明ScmtThrRS的催化核心和tRNA结合结构域共同进化以识别不寻常的tRNA(Thr)1。综合来看,这些结果为依赖tRNA的编辑过程提供了见解,并表明依赖tRNA的转移前编辑发生在氨酰化催化核心中。

https://cdn.ncbi.nlm.nih.gov/pmc/blobs/ef7d/4267643/88178be8d821/gku1218fig1.jpg

文献AI研究员

20分钟写一篇综述,助力文献阅读效率提升50倍。

立即体验

用中文搜PubMed

大模型驱动的PubMed中文搜索引擎

马上搜索

文档翻译

学术文献翻译模型,支持多种主流文档格式。

立即体验