Suppr超能文献

通过靶向长非编码 RNA 治疗 Angelman 综合征。

Towards a therapy for Angelman syndrome by targeting a long non-coding RNA.

机构信息

Department of Molecular and Human Genetics, Baylor College of Medicine, and Texas Children's Hospital, Houston, Texas 77030, USA.

Department of Core Antisense Research, Isis Pharmaceuticals, Carlsbad, California 92010, USA.

出版信息

Nature. 2015 Feb 19;518(7539):409-12. doi: 10.1038/nature13975. Epub 2014 Dec 1.

Abstract

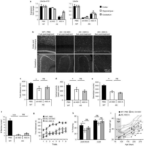
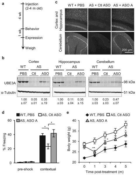
Angelman syndrome is a single-gene disorder characterized by intellectual disability, developmental delay, behavioural uniqueness, speech impairment, seizures and ataxia. It is caused by maternal deficiency of the imprinted gene UBE3A, encoding an E3 ubiquitin ligase. All patients carry at least one copy of paternal UBE3A, which is intact but silenced by a nuclear-localized long non-coding RNA, UBE3A antisense transcript (UBE3A-ATS). Murine Ube3a-ATS reduction by either transcription termination or topoisomerase I inhibition has been shown to increase paternal Ube3a expression. Despite a clear understanding of the disease-causing event in Angelman syndrome and the potential to harness the intact paternal allele to correct the disease, no gene-specific treatment exists for patients. Here we developed a potential therapeutic intervention for Angelman syndrome by reducing Ube3a-ATS with antisense oligonucleotides (ASOs). ASO treatment achieved specific reduction of Ube3a-ATS and sustained unsilencing of paternal Ube3a in neurons in vitro and in vivo. Partial restoration of UBE3A protein in an Angelman syndrome mouse model ameliorated some cognitive deficits associated with the disease. Although additional studies of phenotypic correction are needed, we have developed a sequence-specific and clinically feasible method to activate expression of the paternal Ube3a allele.

摘要

天使综合征是一种单基因疾病,其特征为智力障碍、发育迟缓、行为独特、言语障碍、癫痫发作和共济失调。它是由母源性印记基因 UBE3A 的缺乏引起的,该基因编码一种 E3 泛素连接酶。所有患者至少携带一份父源 UBE3A,该基因完整但被核定位的长非编码 RNA UBE3A 反义转录本(UBE3A-ATS)沉默。已经证明,通过转录终止或拓扑异构酶 I 抑制来减少小鼠 Ube3a-ATS 可以增加父源 Ube3a 的表达。尽管对天使综合征的致病事件有了清晰的认识,并且有可能利用完整的父源等位基因来纠正这种疾病,但患者目前还没有特定的基因治疗方法。在这里,我们通过使用反义寡核苷酸(ASO)来减少 Ube3a-ATS,从而为天使综合征开发了一种潜在的治疗干预方法。ASO 治疗可在体外和体内特异性减少 Ube3a-ATS,并持续解除父源 Ube3a 的沉默。在天使综合征小鼠模型中,UBE3A 蛋白的部分恢复改善了与该疾病相关的一些认知缺陷。尽管还需要进一步研究表型纠正,但我们已经开发出一种序列特异性且临床可行的方法来激活父源 Ube3a 等位基因的表达。

https://cdn.ncbi.nlm.nih.gov/pmc/blobs/dc4c/4351819/8ecde3de1ec7/nihms-635897-f0005.jpg

文献AI研究员

20分钟写一篇综述,助力文献阅读效率提升50倍。

立即体验

用中文搜PubMed

大模型驱动的PubMed中文搜索引擎

马上搜索

文档翻译

学术文献翻译模型,支持多种主流文档格式。

立即体验