Suppr超能文献

在Pten基因敲除小鼠模型中,ATF3缺失会促进Akt激活及前列腺癌发展。

Loss of ATF3 promotes Akt activation and prostate cancer development in a Pten knockout mouse model.

作者信息

Wang Z, Xu D, Ding H-F, Kim J, Zhang J, Hai T, Yan C

机构信息

GRU Cancer Center, Georgia Regents University, Augusta, GA, USA.

Center for Cell Biology and Cancer Research, Albany Medical College, Albany, NY, USA.

出版信息

Oncogene. 2015 Sep 17;34(38):4975-84. doi: 10.1038/onc.2014.426. Epub 2014 Dec 22.

Abstract

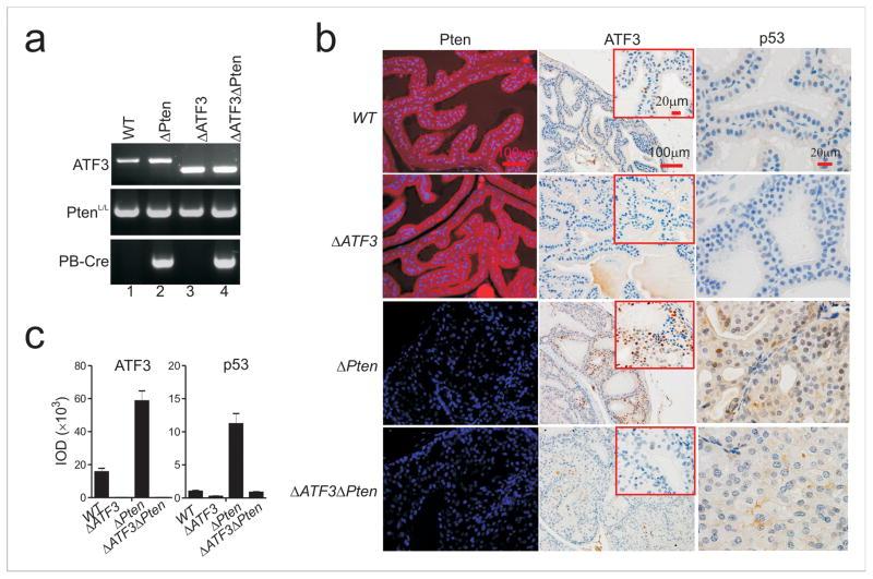
Activating transcription factor 3 (ATF3) responds to diverse cellular stresses, and regulates oncogenic activities (for example, proliferation, survival and migration) through direct transcriptional regulation or protein-protein interactions. Although aberrant ATF3 expression is frequently found in human cancers, the role of ATF3 in tumorigenesis is poorly understood. Here, we demonstrate that ATF3 suppresses the development of prostate cancer induced by knockout of the tumor suppressor Pten in mouse prostates. Whereas the oncogenic stress elicited by Pten loss induced ATF3 expression in prostate epithelium, we found that ATF3 deficiency increased cell proliferation and promoted cell survival, leading to early onset of mouse prostatic intraepithelial neoplasia and the progression of prostate lesions to invasive adenocarcinoma. Importantly, the loss of ATF3 promoted activation of the oncogenic AKT signaling evidenced by high levels of phosphorylated AKT and S6 proteins in ATF3-null prostate lesions. In line with these in vivo results, knockdown of ATF3 expression in human prostate cancer cells by single guided RNA-mediated targeting activated AKT and increased matrix metalloproteinase-9 expression. Our results thus link ATF3 to the AKT signaling, and suggest that ATF3 is a tumor suppressor for the major subset of prostate cancers harboring dysfunctional Pten.

摘要

激活转录因子3(ATF3)可对多种细胞应激作出反应,并通过直接转录调控或蛋白质-蛋白质相互作用来调节致癌活性(如增殖、存活和迁移)。尽管在人类癌症中经常发现ATF3表达异常,但对其在肿瘤发生中的作用却知之甚少。在此,我们证明ATF3可抑制小鼠前列腺中肿瘤抑制因子Pten缺失诱导的前列腺癌发展。虽然Pten缺失引发的致癌应激在前列腺上皮中诱导了ATF3表达,但我们发现ATF3缺陷会增加细胞增殖并促进细胞存活,导致小鼠前列腺上皮内瘤变提前发生以及前列腺病变进展为浸润性腺癌。重要的是,ATF3缺失促进了致癌性AKT信号的激活,这在ATF3缺失的前列腺病变中磷酸化AKT和S6蛋白的高水平得以证明。与这些体内结果一致,通过单导向RNA介导的靶向作用敲低人前列腺癌细胞中ATF3的表达会激活AKT并增加基质金属蛋白酶-9的表达。因此,我们的结果将ATF3与AKT信号联系起来,并表明ATF3是具有功能失调Pten的主要前列腺癌亚群的肿瘤抑制因子。

https://cdn.ncbi.nlm.nih.gov/pmc/blobs/4915/4476969/44065cc61067/nihms638082f1.jpg

文献AI研究员

20分钟写一篇综述,助力文献阅读效率提升50倍。

立即体验

用中文搜PubMed

大模型驱动的PubMed中文搜索引擎

马上搜索

文档翻译

学术文献翻译模型,支持多种主流文档格式。

立即体验