Suppr超能文献

聚(ADP-核糖)聚合酶(PARP)抑制可恢复胶质母细胞瘤的外源性凋亡敏感性。

PARP inhibition restores extrinsic apoptotic sensitivity in glioblastoma.

作者信息

Karpel-Massler Georg, Pareja Fresia, Aimé Pascaline, Shu Chang, Chau Lily, Westhoff Mike-Andrew, Halatsch Marc-Eric, Crary John F, Canoll Peter, Siegelin Markus D

机构信息

Department of Pathology & Cell Biology, Columbia University Medical Center, New York, New York, United States of America.

Department of Pediatrics and Adolescent Medicine, Ulm University Medical Center, Ulm, Germany.

出版信息

PLoS One. 2014 Dec 22;9(12):e114583. doi: 10.1371/journal.pone.0114583. eCollection 2014.

Abstract

BACKGROUND

Resistance to apoptosis is a paramount issue in the treatment of Glioblastoma (GBM). We show that targeting PARP by the small molecule inhibitors, Olaparib (AZD-2281) or PJ34, reduces proliferation and lowers the apoptotic threshold of GBM cells in vitro and in vivo.

METHODS

The sensitizing effects of PARP inhibition on TRAIL-mediated apoptosis and potential toxicity were analyzed using viability assays and flow cytometry in established GBM cell lines, low-passage neurospheres and astrocytes in vitro. Molecular analyses included western blots and gene silencing. In vivo, effects on tumor growth were examined in a murine subcutaneous xenograft model.

RESULTS

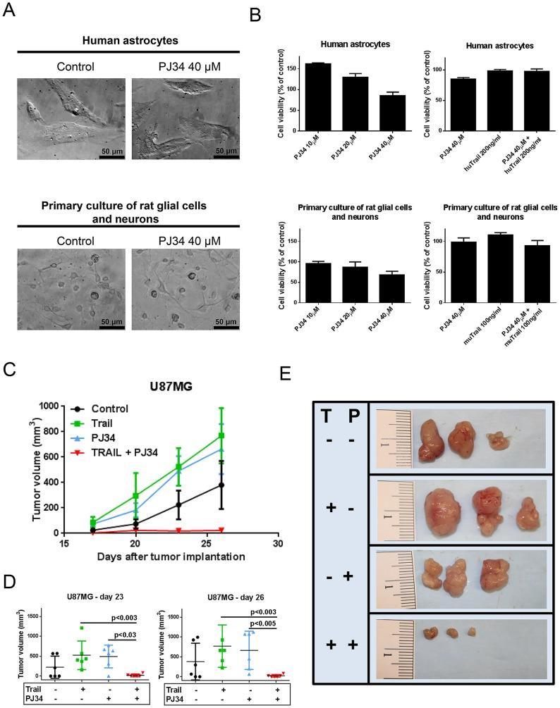
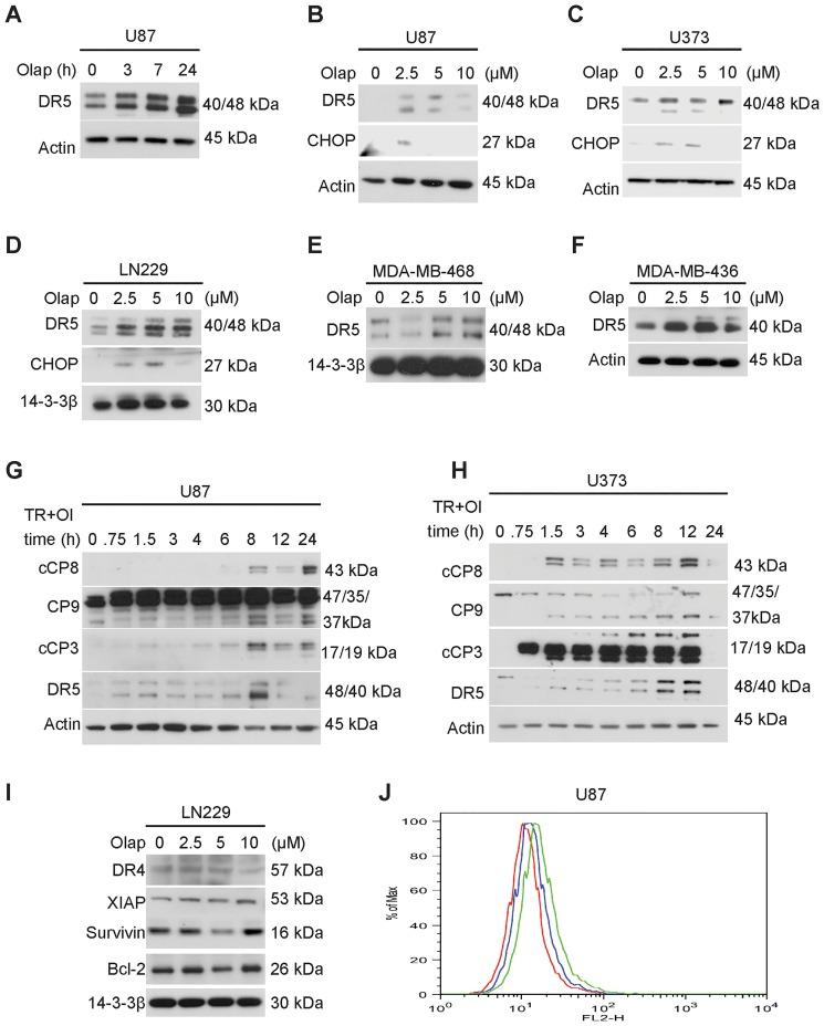
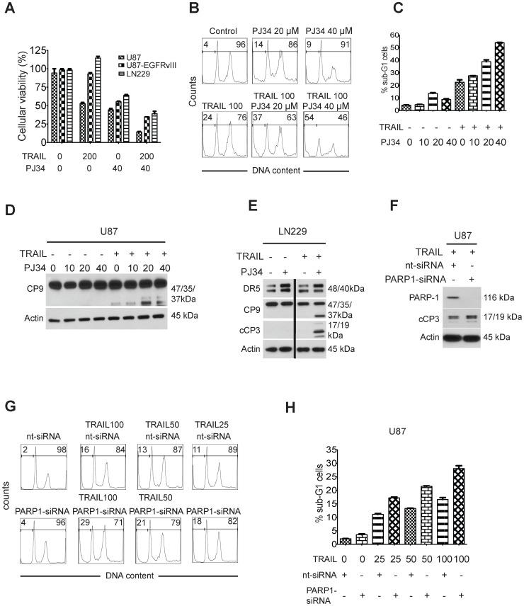
The combination treatment of PARP inhibitors and TRAIL led to an increased cell death with activation of caspases and inhibition of formation of neurospheres when compared to single-agent treatment. Mechanistically, pharmacological PARP inhibition elicited a nuclear stress response with up-regulation of down-stream DNA-stress response proteins, e.g., CCAAT enhancer binding protein (C/EBP) homology protein (CHOP). Furthermore, Olaparib and PJ34 increased protein levels of DR5 in a concentration and time-dependent manner. In turn, siRNA-mediated suppression of DR5 mitigated the effects of TRAIL/PARP inhibitor-mediated apoptosis. In addition, suppression of PARP-1 levels enhanced TRAIL-mediated apoptosis in malignant glioma cells. Treatment of human astrocytes with the combination of TRAIL/PARP inhibitors did not cause toxicity. Finally, the combination treatment of TRAIL and PJ34 significantly reduced tumor growth in vivo when compared to treatment with each agent alone.

CONCLUSIONS

PARP inhibition represents a promising avenue to overcome apoptotic resistance in GBM.

摘要

背景

对凋亡的抵抗是胶质母细胞瘤(GBM)治疗中的一个首要问题。我们发现,使用小分子抑制剂奥拉帕尼(AZD - 2281)或PJ34靶向聚(ADP - 核糖)聚合酶(PARP),可在体外和体内降低GBM细胞的增殖并降低其凋亡阈值。

方法

在已建立的GBM细胞系、低传代神经球和星形胶质细胞中,使用活力测定和流式细胞术分析PARP抑制对肿瘤坏死因子相关凋亡诱导配体(TRAIL)介导的凋亡的致敏作用和潜在毒性。分子分析包括蛋白质印迹和基因沉默。在体内,在小鼠皮下异种移植模型中检查对肿瘤生长的影响。

结果

与单药治疗相比,PARP抑制剂与TRAIL联合治疗导致细胞死亡增加,伴有半胱天冬酶激活和神经球形成受到抑制。从机制上讲,药理学上的PARP抑制引发了核应激反应,下游DNA应激反应蛋白如CCAAT增强子结合蛋白(C/EBP)同源蛋白(CHOP)上调。此外,奥拉帕尼和PJ34以浓度和时间依赖性方式增加死亡受体5(DR5)的蛋白水平。反过来,siRNA介导的DR5抑制减轻了TRAIL/PARP抑制剂介导的凋亡作用。此外,PARP - 1水平的抑制增强了恶性胶质瘤细胞中TRAIL介导的凋亡。用TRAIL/PARP抑制剂联合处理人星形胶质细胞未产生毒性。最后,与单独使用每种药物治疗相比,TRAIL与PJ34联合治疗在体内显著降低了肿瘤生长。

结论

PARP抑制是克服GBM凋亡抵抗的一个有前景的途径。

https://cdn.ncbi.nlm.nih.gov/pmc/blobs/e619/4273972/ee3a05c150ba/pone.0114583.g001.jpg

文献AI研究员

20分钟写一篇综述,助力文献阅读效率提升50倍。

立即体验

用中文搜PubMed

大模型驱动的PubMed中文搜索引擎

马上搜索

文档翻译

学术文献翻译模型,支持多种主流文档格式。

立即体验