Suppr超能文献

CRISPR-Cas9介导的克氏锥虫单基因和基因家族破坏

CRISPR-Cas9-mediated single-gene and gene family disruption in Trypanosoma cruzi.

作者信息

Peng Duo, Kurup Samarchith P, Yao Phil Y, Minning Todd A, Tarleton Rick L

机构信息

Center for Tropical and Emerging Global Diseases, Athens, Georgia, USA Department of Cellular Biology, University of Georgia, Athens, Georgia, USA.

Center for Tropical and Emerging Global Diseases, Athens, Georgia, USA Department of Cellular Biology, University of Georgia, Athens, Georgia, USA

出版信息

mBio. 2014 Dec 30;6(1):e02097-14. doi: 10.1128/mBio.02097-14.

Abstract

UNLABELLED

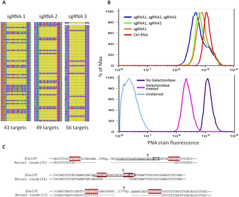
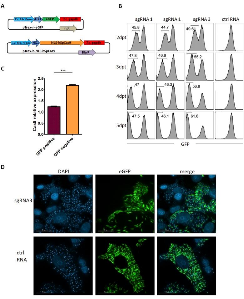
Trypanosoma cruzi is a protozoan parasite of humans and animals, affecting 10 to 20 million people and innumerable animals, primarily in the Americas. Despite being the largest cause of infection-induced heart disease worldwide, even among the neglected tropical diseases (NTDs) T. cruzi is considered one of the least well understood and understudied. The genetic complexity of T. cruzi as well as the limited set of efficient techniques for genome engineering contribute significantly to the relative lack of progress in and understanding of this pathogen. Here, we adapted the CRISPR-Cas9 system for the genetic engineering of T. cruzi, demonstrating rapid and efficient knockout of multiple endogenous genes, including essential genes. We observed that in the absence of a template, repair of the Cas9-induced double-stranded breaks (DSBs) in T. cruzi occurs exclusively by microhomology-mediated end joining (MMEJ) with various-sized deletions. When a template for DNA repair is provided, DSB repair by homologous recombination is achieved at an efficiency several orders of magnitude higher than that in the absence of CRISPR-Cas9-induced DSBs. We also demonstrate the high multiplexing capacity of CRISPR-Cas9 in T. cruzi by knocking down expression of an enzyme gene family consisting of 65 members, resulting in a significant reduction of enzymatic product with no apparent off-target mutations. Lastly, we show that Cas9 can mediate disruption of its own coding sequence, rescuing a growth defect in stable Cas9-expressing parasites. These results establish a powerful new tool for the analysis of gene functions in T. cruzi, enabling the study of essential genes and their functions and analysis of the many large families of related genes that occupy a substantial portion of the T. cruzi genome.

IMPORTANCE

Trypanosoma cruzi, the causative agent of human Chagas disease, is the leading worldwide cause of infectious myocarditis. Diagnostics for the infection are relatively poor, treatment options are limited and of variable effectiveness, and suitable vaccines are nonexistent. The T. cruzi genome is replete with genes of unknown function and greatly expanded gene families with hundreds of members. The absence of facile genetic engineering tools, including RNA interference, for T. cruzi has prevented elucidation of gene and gene family function and the development of better infection prevention and control measures. In this study, we demonstrate that the CRISPR-Cas9 system is a versatile and powerful tool for genome manipulations in T. cruzi, bringing new opportunities for unraveling the functions of previously uncharacterized genes and how this human pathogen engages its large families of genes encoding surface proteins to interact with human and animal hosts.

摘要

未标注

克氏锥虫是一种寄生在人和动物体内的原生动物寄生虫,主要影响美洲的1000万至2000万人以及无数动物。尽管它是全球感染性心脏病的最大病因,但即使在被忽视的热带病(NTDs)中,克氏锥虫也被认为是了解最少且研究不足的病原体之一。克氏锥虫的遗传复杂性以及基因组工程有效技术的有限性,是导致对该病原体的研究相对缺乏进展和了解的重要原因。在此,我们将CRISPR-Cas9系统应用于克氏锥虫的基因工程,证明了能快速高效地敲除多个内源性基因,包括必需基因。我们观察到,在没有模板的情况下,克氏锥虫中Cas9诱导的双链断裂(DSBs)的修复完全通过微同源介导的末端连接(MMEJ)进行,并伴有各种大小的缺失。当提供DNA修复模板时,同源重组介导的DSB修复效率比没有CRISPR-Cas9诱导的DSB时高出几个数量级。我们还通过敲低一个由65个成员组成的酶基因家族的表达,证明了CRISPR-Cas9在克氏锥虫中的高多重编辑能力,导致酶产物显著减少且无明显的脱靶突变。最后,我们表明Cas9可以介导其自身编码序列的破坏,挽救稳定表达Cas9的寄生虫中的生长缺陷。这些结果为分析克氏锥虫中的基因功能建立了一个强大的新工具,能够研究必需基因及其功能,并分析占据克氏锥虫基因组很大一部分的许多相关基因大家族。

重要性

克氏锥虫是人类恰加斯病的病原体,是全球感染性心肌炎的主要病因。该感染的诊断方法相对较差,治疗选择有限且效果不一,并且不存在合适的疫苗。克氏锥虫基因组中充满了功能未知的基因以及拥有数百个成员的大幅扩展的基因家族。缺乏适用于克氏锥虫的简便基因工程工具,包括RNA干扰,阻碍了对基因和基因家族功能的阐明以及更好的感染预防和控制措施的开发。在本研究中,我们证明CRISPR-Cas9系统是用于克氏锥虫基因组操作的通用且强大的工具,为揭示先前未表征基因的功能以及这种人类病原体如何利用其大量编码表面蛋白的基因家族与人类和动物宿主相互作用带来了新机遇。

https://cdn.ncbi.nlm.nih.gov/pmc/blobs/e15c/4281920/bcb62f5f2f7e/mbo0041421120001.jpg

文献AI研究员

20分钟写一篇综述,助力文献阅读效率提升50倍。

立即体验

用中文搜PubMed

大模型驱动的PubMed中文搜索引擎

马上搜索

文档翻译

学术文献翻译模型,支持多种主流文档格式。

立即体验