Suppr超能文献

53BP1同源物Rad9与Mre11复合物之间的功能相互作用调节双链断裂的切除、末端连接和修复。

Functional interplay between the 53BP1-ortholog Rad9 and the Mre11 complex regulates resection, end-tethering and repair of a double-strand break.

作者信息

Ferrari Matteo, Dibitetto Diego, De Gregorio Giuseppe, Eapen Vinay V, Rawal Chetan C, Lazzaro Federico, Tsabar Michael, Marini Federica, Haber James E, Pellicioli Achille

机构信息

Department of Biosciences, University of Milan, Milano, Italy.

Department of Biology and Rosenstiel Basic Medical Sciences Research Center, Brandeis University, Waltham, Massachusetts, United States of America.

出版信息

PLoS Genet. 2015 Jan 8;11(1):e1004928. doi: 10.1371/journal.pgen.1004928. eCollection 2015 Jan.

Abstract

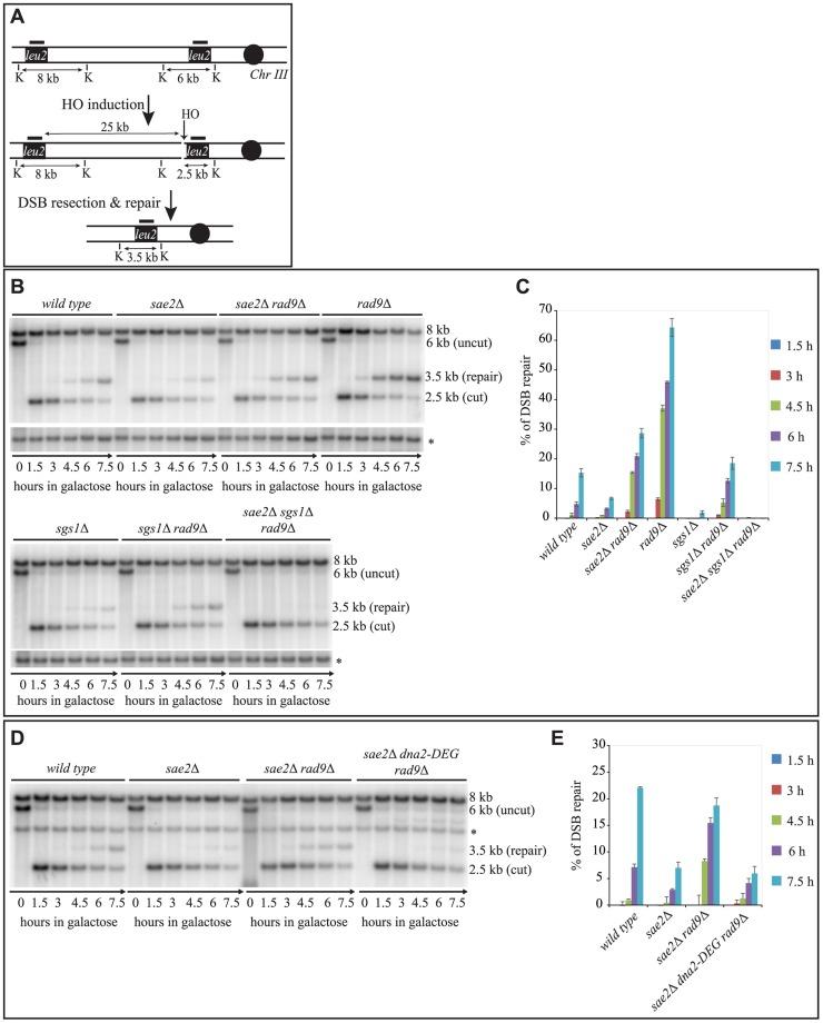
The Mre11-Rad50-Xrs2 nuclease complex, together with Sae2, initiates the 5'-to-3' resection of Double-Strand DNA Breaks (DSBs). Extended 3' single stranded DNA filaments can be exposed from a DSB through the redundant activities of the Exo1 nuclease and the Dna2 nuclease with the Sgs1 helicase. In the absence of Sae2, Mre11 binding to a DSB is prolonged, the two DNA ends cannot be kept tethered, and the DSB is not efficiently repaired. Here we show that deletion of the yeast 53BP1-ortholog RAD9 reduces Mre11 binding to a DSB, leading to Rad52 recruitment and efficient DSB end-tethering, through an Sgs1-dependent mechanism. As a consequence, deletion of RAD9 restores DSB repair either in absence of Sae2 or in presence of a nuclease defective MRX complex. We propose that, in cells lacking Sae2, Rad9/53BP1 contributes to keep Mre11 bound to a persistent DSB, protecting it from extensive DNA end resection, which may lead to potentially deleterious DNA deletions and genome rearrangements.

摘要

Mre11-Rad50-Xrs2核酸酶复合物与Sae2一起启动双链DNA断裂(DSB)的5'至3'切除。通过Exo1核酸酶和具有Sgs1解旋酶的Dna2核酸酶的冗余活性,可从DSB中暴露延伸的3'单链DNA细丝。在没有Sae2的情况下,Mre11与DSB的结合会延长,两条DNA末端无法保持连接,DSB也无法得到有效修复。在这里,我们表明,酵母53BP1直系同源物RAD9的缺失会减少Mre11与DSB的结合,通过一种依赖Sgs1的机制导致Rad52募集和DSB末端有效连接。因此,RAD9的缺失在没有Sae2的情况下或在存在核酸酶缺陷的MRX复合物的情况下都能恢复DSB修复。我们提出,在缺乏Sae2的细胞中,Rad9/53BP1有助于使Mre11与持续存在的DSB结合,保护其免受广泛的DNA末端切除,而这可能导致潜在有害的DNA缺失和基因组重排。

https://cdn.ncbi.nlm.nih.gov/pmc/blobs/c1d2/4287487/e215aa94be78/pgen.1004928.g001.jpg

文献AI研究员

20分钟写一篇综述,助力文献阅读效率提升50倍。

立即体验

用中文搜PubMed

大模型驱动的PubMed中文搜索引擎

马上搜索

文档翻译

学术文献翻译模型,支持多种主流文档格式。

立即体验