Suppr超能文献

着丝粒蛋白C(CENP-C)和着丝粒蛋白T/W(CENP-T/W)在非洲爪蟾卵提取物中着丝粒传播及功能方面的不同作用。

The distinct functions of CENP-C and CENP-T/W in centromere propagation and function in Xenopus egg extracts.

作者信息

Krizaic Iva, Williams Samantha J, Sánchez Patricia, Rodríguez-Corsino Miriam, Stukenberg P Todd, Losada Ana

机构信息

a Chromosome Dynamics Group ; Molecular Oncology Program ; Spanish National Cancer Research Center (CNIO) ; Madrid , Spain.

出版信息

Nucleus. 2015;6(2):133-43. doi: 10.1080/19491034.2014.1003509. Epub 2015 Jan 8.

Abstract

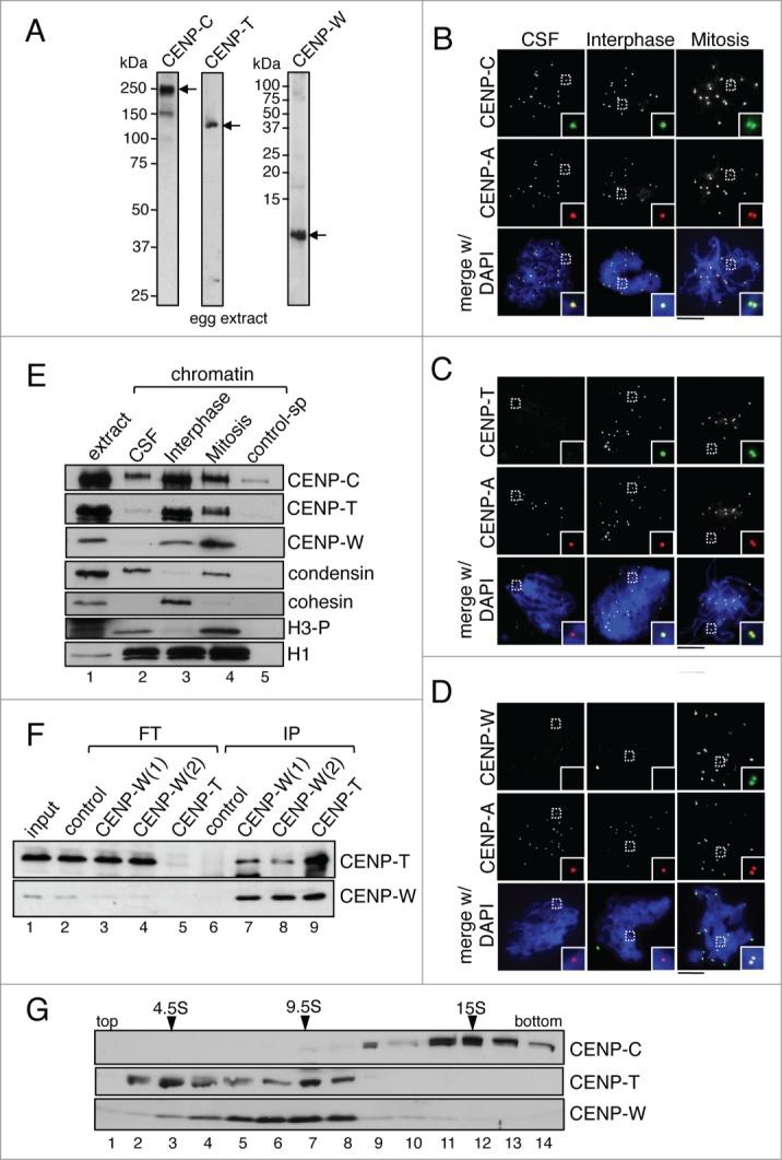
The centromere is the chromosomal region in which the kinetochore is assembled to orchestrate chromosome segregation. It is defined by the presence of a histone H3 variant called Centromere Protein A (CENP-A) or CenH3. Propagation of centromere identity entails deposition of new CENP-A upon exit from mitosis in vertebrate cells. A group of 16 proteins that co-immunoprecipitate with CENP-A, the Constitutive Centromere Associated Network or CCAN, contribute to kinetochore assembly and function. For most of them it is still unclear how and when they are recruited to centromeres and whether they have a role in CENP-A deposition. Taking advantage of the Xenopus egg cell-free system, we have addressed these issues for CCAN proteins CENP-C, CENP-T and CENP-W. CENP-C recruitment occurs as soon as sperm DNA, containing CENP-A, is added to the egg extract, and continues after de novo incorporation of CENP-A in early interphase. In contrast, centromeric recruitment of CENP-T occurs in late interphase and precedes that of CENP-W, which occurs in mitosis. Unlike CENP-C, CENP-T and CENP-W do not participate in CENP-A deposition. However, like CENP-C, they play a major role in kinetochore assembly. Depletion of CENP-C results in reduced amount of CENP-T at centromeres, an effect more prominent in mitosis than in interphase. In spite of this, kinetochores can still be assembled under this condition although the recruitment of Ndc80 and Mis12 is decreased. Our results support the existence of 2 pathways for kinetochore assembly directed by CENP-C and CENP-T/W, which can be reconstituted in Xenopus egg extracts.

摘要

着丝粒是染色体上的一个区域,在该区域组装有动粒,以协调染色体分离。它由一种名为着丝粒蛋白A(CENP-A)或CenH3的组蛋白H3变体的存在来定义。在脊椎动物细胞中,着丝粒身份的维持需要在有丝分裂退出时沉积新的CENP-A。一组与CENP-A共免疫沉淀的16种蛋白质,即组成型着丝粒相关网络(CCAN),有助于动粒的组装和功能。对于它们中的大多数来说,目前尚不清楚它们是如何以及何时被招募到着丝粒的,以及它们是否在CENP-A沉积中发挥作用。利用非洲爪蟾卵无细胞体系,我们针对CCAN蛋白CENP-C、CENP-T和CENP-W解决了这些问题。一旦将含有CENP-A的精子DNA添加到卵提取物中,CENP-C就会被招募,并且在早期间期CENP-A从头掺入后仍会继续。相比之下,CENP-T的着丝粒招募发生在晚期间期,且先于CENP-W的招募,CENP-W的招募发生在有丝分裂期。与CENP-C不同,CENP-T和CENP-W不参与CENP-A沉积。然而,与CENP-C一样,它们在动粒组装中起主要作用。CENP-C的缺失导致着丝粒处CENP-T的量减少,这种效应在有丝分裂期比在间期更明显。尽管如此,在这种情况下仍然可以组装动粒,尽管Ndc80和Mis12的招募减少了。我们的结果支持存在由CENP-C和CENP-T/W指导的两条动粒组装途径,这两条途径可以在非洲爪蟾卵提取物中重建。

https://cdn.ncbi.nlm.nih.gov/pmc/blobs/e24d/4615894/02905dac9b69/kncl-06-02-1003509-g001.jpg

文献AI研究员

20分钟写一篇综述,助力文献阅读效率提升50倍。

立即体验

用中文搜PubMed

大模型驱动的PubMed中文搜索引擎

马上搜索

文档翻译

学术文献翻译模型,支持多种主流文档格式。

立即体验