Suppr超能文献

通过PRC2复合体的Jarid2甲基化在细胞分化过程中调节H3K27me3沉积。

Jarid2 Methylation via the PRC2 Complex Regulates H3K27me3 Deposition during Cell Differentiation.

作者信息

Sanulli Serena, Justin Neil, Teissandier Aurélie, Ancelin Katia, Portoso Manuela, Caron Matthieu, Michaud Audrey, Lombard Berangère, da Rocha Simao T, Offer John, Loew Damarys, Servant Nicolas, Wassef Michel, Burlina Fabienne, Gamblin Steve J, Heard Edith, Margueron Raphaël

机构信息

Institut Curie, 26 Rue d'Ulm, 75005 Paris, France; INSERM U934, 26 Rue d'Ulm, 75005 Paris, France; CNRS UMR3215, 26 Rue d'Ulm, 75005 Paris, France.

MRC National Institute for Medical Research, The Ridgeway, London, Mill Hill NW7 1AA, UK.

出版信息

Mol Cell. 2015 Mar 5;57(5):769-783. doi: 10.1016/j.molcel.2014.12.020. Epub 2015 Jan 22.

Abstract

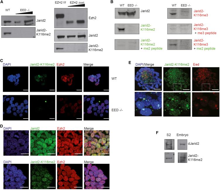
Polycomb Group (PcG) proteins maintain transcriptional repression throughout development, mostly by regulating chromatin structure. Polycomb Repressive Complex 2 (PRC2), a component of the Polycomb machinery, is responsible for the methylation of histone H3 lysine 27 (H3K27me2/3). Jarid2 was previously identified as a cofactor of PRC2, regulating PRC2 targeting to chromatin and its enzymatic activity. Deletion of Jarid2 leads to impaired orchestration of gene expression during cell lineage commitment. Here, we reveal an unexpected crosstalk between Jarid2 and PRC2, with Jarid2 being methylated by PRC2. This modification is recognized by the Eed core component of PRC2 and triggers an allosteric activation of PRC2's enzymatic activity. We show that Jarid2 methylation is important to promote PRC2 activity at a locus devoid of H3K27me3 and for the correct deposition of this mark during cell differentiation. Our results uncover a regulation loop where Jarid2 methylation fine-tunes PRC2 activity depending on the chromatin context.

摘要

多梳蛋白家族(PcG)蛋白在整个发育过程中维持转录抑制,主要通过调节染色质结构来实现。多梳抑制复合体2(PRC2)是多梳机制的一个组成部分,负责组蛋白H3赖氨酸27(H3K27me2/3)的甲基化。Jarid2先前被鉴定为PRC2的一个辅助因子,可调节PRC2与染色质的结合及其酶活性。Jarid2的缺失会导致细胞谱系定向分化过程中基因表达的协调受损。在此,我们揭示了Jarid2与PRC2之间意想不到的相互作用,即Jarid2被PRC2甲基化。这种修饰被PRC2的核心组分Eed识别,并触发PRC2酶活性的变构激活。我们表明,Jarid2甲基化对于在缺乏H3K27me3的位点促进PRC2活性以及在细胞分化过程中该标记的正确沉积很重要。我们的结果揭示了一个调节环路,其中Jarid2甲基化根据染色质背景微调PRC2活性。

https://cdn.ncbi.nlm.nih.gov/pmc/blobs/bb50/4352895/83c3ae199f12/fx1.jpg

文献AI研究员

20分钟写一篇综述,助力文献阅读效率提升50倍。

立即体验

用中文搜PubMed

大模型驱动的PubMed中文搜索引擎

马上搜索

文档翻译

学术文献翻译模型,支持多种主流文档格式。

立即体验