Suppr超能文献

有限的线粒体通透性改变在无细胞死亡的情况下会导致DNA损伤和基因组不稳定。

Limited mitochondrial permeabilization causes DNA damage and genomic instability in the absence of cell death.

作者信息

Ichim Gabriel, Lopez Jonathan, Ahmed Shafiq U, Muthalagu Nathiya, Giampazolias Evangelos, Delgado M Eugenia, Haller Martina, Riley Joel S, Mason Susan M, Athineos Dimitris, Parsons Melissa J, van de Kooij Bert, Bouchier-Hayes Lisa, Chalmers Anthony J, Rooswinkel Rogier W, Oberst Andrew, Blyth Karen, Rehm Markus, Murphy Daniel J, Tait Stephen W G

机构信息

Cancer Research UK Beatson Institute, Garscube Estate, Switchback Road, Glasgow G61 1BD, UK; Institute of Cancer Sciences, University of Glasgow, Garscube Estate, Switchback Road, Glasgow G61 1BD, UK.

Institute of Cancer Sciences, University of Glasgow, Garscube Estate, Switchback Road, Glasgow G61 1BD, UK.

出版信息

Mol Cell. 2015 Mar 5;57(5):860-872. doi: 10.1016/j.molcel.2015.01.018. Epub 2015 Feb 19.

Abstract

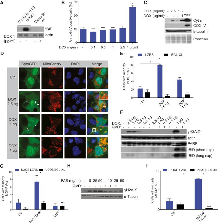
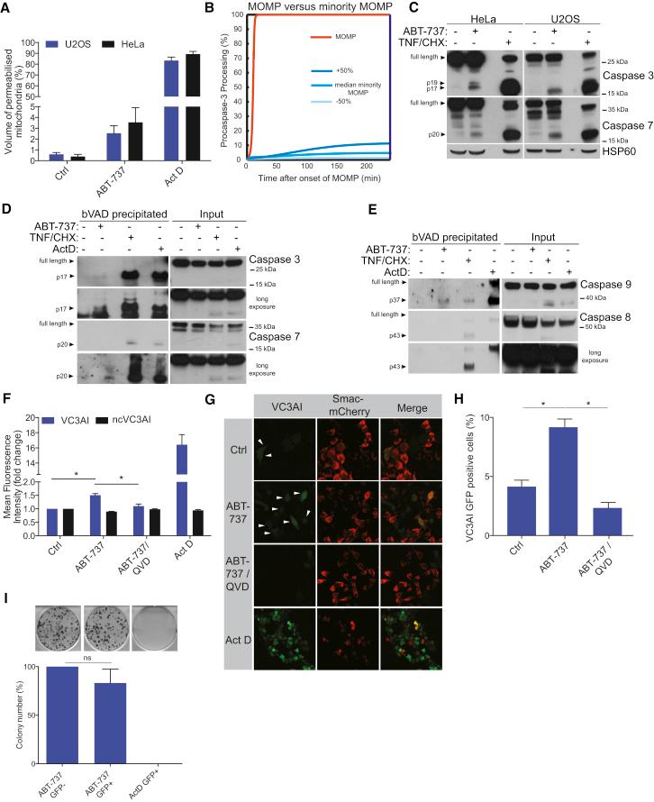
During apoptosis, the mitochondrial outer membrane is permeabilized, leading to the release of cytochrome c that activates downstream caspases. Mitochondrial outer membrane permeabilization (MOMP) has historically been thought to occur synchronously and completely throughout a cell, leading to rapid caspase activation and apoptosis. Using a new imaging approach, we demonstrate that MOMP is not an all-or-nothing event. Rather, we find that a minority of mitochondria can undergo MOMP in a stress-regulated manner, a phenomenon we term "minority MOMP." Crucially, minority MOMP leads to limited caspase activation, which is insufficient to trigger cell death. Instead, this caspase activity leads to DNA damage that, in turn, promotes genomic instability, cellular transformation, and tumorigenesis. Our data demonstrate that, in contrast to its well-established tumor suppressor function, apoptosis also has oncogenic potential that is regulated by the extent of MOMP. These findings have important implications for oncogenesis following either physiological or therapeutic engagement of apoptosis.

摘要

在细胞凋亡过程中,线粒体外膜通透性增加,导致细胞色素c释放,进而激活下游的半胱天冬酶。传统观点认为,线粒体外膜通透性增加(MOMP)在整个细胞中是同步且完全发生的,会导致半胱天冬酶迅速激活并引发细胞凋亡。我们采用一种新的成像方法,证明MOMP并非全或无的事件。相反,我们发现少数线粒体能够以应激调节的方式发生MOMP,我们将这一现象称为“少数线粒体MOMP”。至关重要的是,少数线粒体MOMP导致半胱天冬酶激活受限,不足以触发细胞死亡。相反,这种半胱天冬酶活性会导致DNA损伤,进而促进基因组不稳定、细胞转化和肿瘤发生。我们的数据表明,与已确立的肿瘤抑制功能相反,细胞凋亡也具有致癌潜力,且这种潜力受MOMP程度的调控。这些发现对于生理或治疗性诱导细胞凋亡后的肿瘤发生具有重要意义。

https://cdn.ncbi.nlm.nih.gov/pmc/blobs/483d/4352766/ac3a09274e13/fx1.jpg

文献AI研究员

20分钟写一篇综述,助力文献阅读效率提升50倍。

立即体验

用中文搜PubMed

大模型驱动的PubMed中文搜索引擎

马上搜索

文档翻译

学术文献翻译模型,支持多种主流文档格式。

立即体验