Suppr超能文献

CXCR4表达失调促进淋巴瘤细胞存活,并独立预测生发中心B细胞样弥漫性大B细胞淋巴瘤的疾病进展。

Dysregulated CXCR4 expression promotes lymphoma cell survival and independently predicts disease progression in germinal center B-cell-like diffuse large B-cell lymphoma.

作者信息

Chen Jiayu, Xu-Monette Zijun Y, Deng Lijuan, Shen Qi, Manyam Ganiraju C, Martinez-Lopez Azahara, Zhang Li, Montes-Moreno Santiago, Visco Carlo, Tzankov Alexandar, Yin Lihui, Dybkaer Karen, Chiu April, Orazi Attilio, Zu Youli, Bhagat Govind, Richards Kristy L, Hsi Eric D, Choi William W L, van Krieken J Han, Huh Jooryung, Ponzoni Maurilio, Ferreri Andrés J M, Zhao Xiaoying, Møller Michael B, Farnen John P, Winter Jane N, Piris Miguel A, Pham Lan, Young Ken H

机构信息

Medical School of Taizhou University, Taizhou, Zhejiang, China.

Department of Hematopathology, The University of Texas MD Anderson Cancer Center, Houston, TX, USA.

出版信息

Oncotarget. 2015 Mar 20;6(8):5597-614. doi: 10.18632/oncotarget.3343.

Abstract

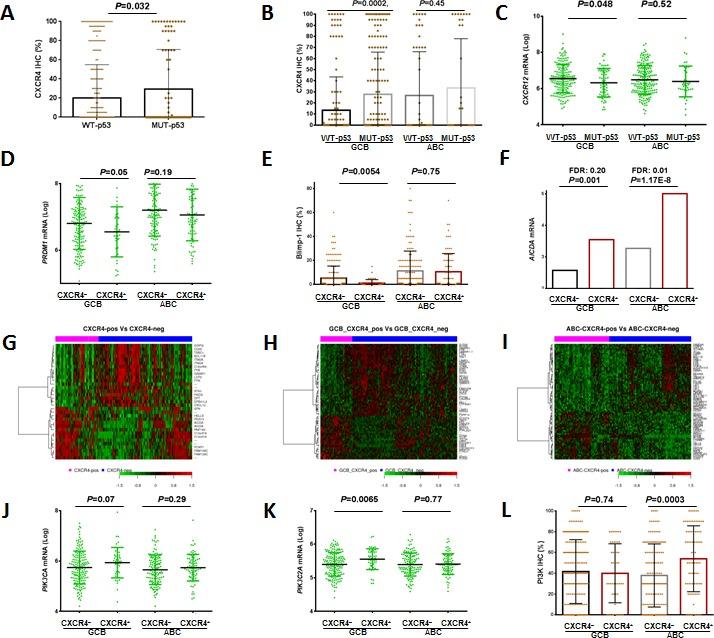
Abnormal expression of the chemokine receptor CXCR4 plays an essential role in tumor cell dissemination and disease progression. However, the significance of CXCR4 overexpression in de novo diffuse large B cell lymphoma (DLBCL) is unknown. In 743 patients with de novo diffuse large B cell lymphoma (DLBCL) who received standard Rituximab-CHOP immunochemotherapy, we assessed the expression of CXCR4 and dissected its prognostic significance in various DLBCL subsets. Our results showed that CXCR4+ patients was associated with male, bulky tumor, high Ki-67 index, activated B-cell-like (ABC) subtype, and Myc, Bcl-2 or p53 overexpression. Moreover, CXCR4+ was an independent factor predicting poorer progression-free survival in germinal-center B-cell-like (GCB)-DLBCL, but not in ABC-DLBCL; and in patients with an IPI of ≤2, but not in those with an IPI>2. The lack of prognostic significance of CXCR4 in ABC-DLBCL was likely due to the activation of p53 tumor suppressor attenuating CXCR4 signaling. Furthermore, concurrent CXCR4+ and BCL2 translocation showed dismal outcomes resembling but independent of MYC/BCL2 double-hit DLBCL. Gene expression profiling suggested that alterations in the tumor microenvironment and immune responses, increased tumor proliferation and survival, and the dissemination of CXCR4+ tumor cells to distant organs or tissues were underlying molecular mechanisms responsible for the CXCR4+ associated poor prognosis.

摘要

趋化因子受体CXCR4的异常表达在肿瘤细胞播散和疾病进展中起着至关重要的作用。然而,CXCR4过表达在原发性弥漫性大B细胞淋巴瘤(DLBCL)中的意义尚不清楚。在743例接受标准利妥昔单抗-CHOP免疫化疗的原发性弥漫性大B细胞淋巴瘤(DLBCL)患者中,我们评估了CXCR4的表达,并剖析了其在各种DLBCL亚组中的预后意义。我们的结果显示,CXCR4阳性患者与男性、巨大肿瘤、高Ki-67指数、活化B细胞样(ABC)亚型以及Myc、Bcl-2或p53过表达相关。此外,CXCR4阳性是预测生发中心B细胞样(GCB)-DLBCL患者无进展生存期较差的独立因素,但在ABC-DLBCL患者中并非如此;在国际预后指数(IPI)≤2的患者中是独立因素,但在IPI>2的患者中并非如此。CXCR4在ABC-DLBCL中缺乏预后意义可能是由于p53肿瘤抑制因子的激活减弱了CXCR4信号传导。此外,同时存在CXCR4阳性和BCL2易位的患者预后不佳,类似于但独立于MYC/BCL2双打击DLBCL。基因表达谱分析表明,肿瘤微环境和免疫反应的改变、肿瘤增殖和存活增加以及CXCR4阳性肿瘤细胞向远处器官或组织的播散是导致CXCR4阳性相关预后不良的潜在分子机制。

https://cdn.ncbi.nlm.nih.gov/pmc/blobs/3d70/4467389/56f83f1f33c9/oncotarget-06-5597-g001.jpg

文献AI研究员

20分钟写一篇综述,助力文献阅读效率提升50倍。

立即体验

用中文搜PubMed

大模型驱动的PubMed中文搜索引擎

马上搜索

文档翻译

学术文献翻译模型,支持多种主流文档格式。

立即体验