Suppr超能文献

溶酶体钙信号通过钙调神经磷酸酶和 TFEB 调节自噬。

Lysosomal calcium signalling regulates autophagy through calcineurin and ​TFEB.

出版信息

Nat Cell Biol. 2015 Mar;17(3):288-99. doi: 10.1038/ncb3114.

Abstract

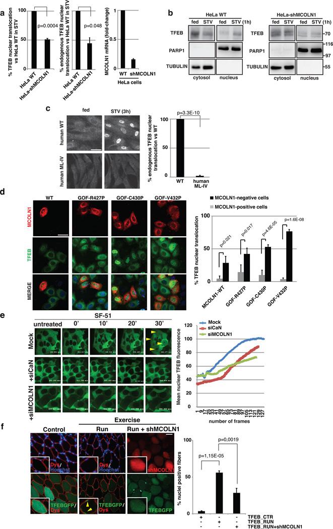
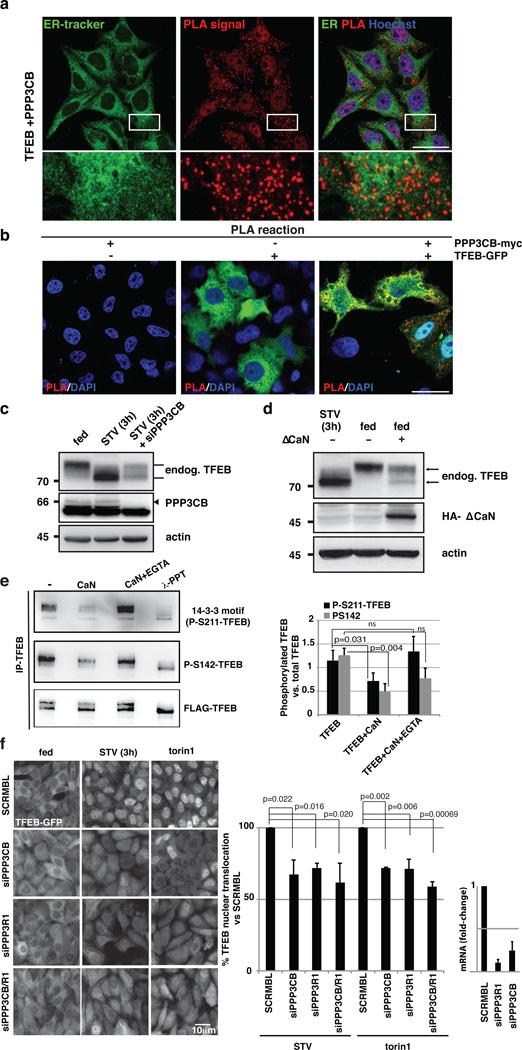
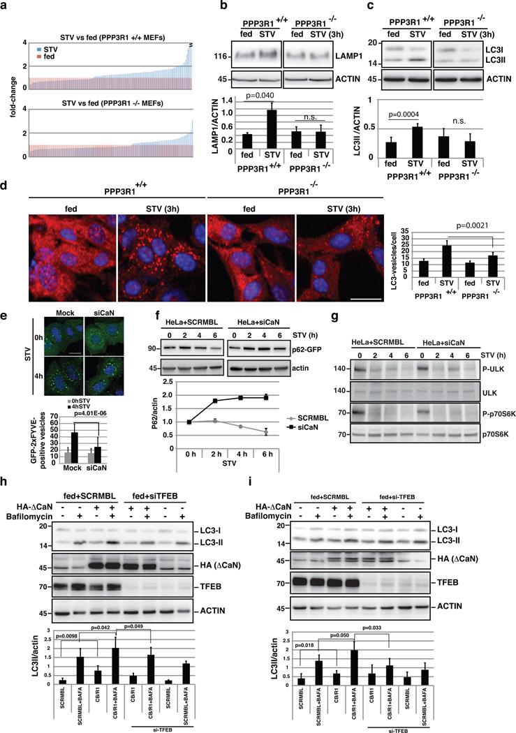
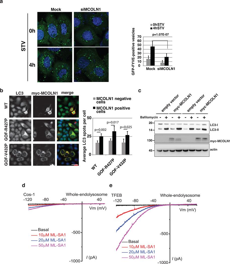
The view of the lysosome as the terminal end of cellular catabolic pathways has been challenged by recent studies showing a central role of this organelle in the control of cell function. Here we show that a lysosomal Ca2+ signalling mechanism controls the activities of the phosphatase calcineurin and of its substrate ​TFEB, a master transcriptional regulator of lysosomal biogenesis and autophagy. Lysosomal Ca2+ release through ​mucolipin 1 (​MCOLN1) activates calcineurin, which binds and dephosphorylates ​TFEB, thus promoting its nuclear translocation. Genetic and pharmacological inhibition of calcineurin suppressed ​TFEB activity during starvation and physical exercise, while calcineurin overexpression and constitutive activation had the opposite effect. Induction of autophagy and lysosomal biogenesis through ​TFEB required ​MCOLN1-mediated calcineurin activation. These data link lysosomal calcium signalling to both calcineurin regulation and autophagy induction and identify the lysosome as a hub for the signalling pathways that regulate cellular homeostasis.

摘要

溶酶体作为细胞分解代谢途径的末端的观点受到了最近研究的挑战,这些研究表明该细胞器在控制细胞功能方面起着核心作用。在这里,我们表明溶酶体 Ca2+ 信号机制控制磷酸酶钙调神经磷酸酶及其底物 TFEB 的活性,TFEB 是溶酶体生物发生和自噬的主要转录调节因子。通过 MCOLN1(​MCOLN1)释放溶酶体 Ca2+ 可激活钙调神经磷酸酶,后者结合并去磷酸化 TFEB,从而促进其核易位。在饥饿和体育锻炼期间,钙调神经磷酸酶的遗传和药物抑制抑制了 TFEB 的活性,而钙调神经磷酸酶的过表达和组成性激活则产生了相反的效果。通过 TFEB 诱导自噬和溶酶体生物发生需要 MCOLN1 介导的钙调神经磷酸酶激活。这些数据将溶酶体钙信号与钙调神经磷酸酶调节和自噬诱导联系起来,并将溶酶体确定为调节细胞内稳态的信号通路的枢纽。

https://cdn.ncbi.nlm.nih.gov/pmc/blobs/011c/4801004/bd93b5abc40e/nihms656784f1.jpg

文献AI研究员

20分钟写一篇综述,助力文献阅读效率提升50倍。

立即体验

用中文搜PubMed

大模型驱动的PubMed中文搜索引擎

马上搜索

文档翻译

学术文献翻译模型,支持多种主流文档格式。

立即体验