Suppr超能文献

小细胞肺癌中的DNA甲基化定义了不同的疾病亚型,并与EZH2的高表达相关。

DNA methylation in small cell lung cancer defines distinct disease subtypes and correlates with high expression of EZH2.

作者信息

Poirier J T, Gardner E E, Connis N, Moreira A L, de Stanchina E, Hann C L, Rudin C M

机构信息

Department of Medicine, Memorial Sloan Kettering Cancer Center, New York, NY, USA.

Department of Pharmacology and Molecular Sciences, Johns Hopkins University, Baltimore, MD, USA.

出版信息

Oncogene. 2015 Nov 26;34(48):5869-78. doi: 10.1038/onc.2015.38. Epub 2015 Mar 9.

Abstract

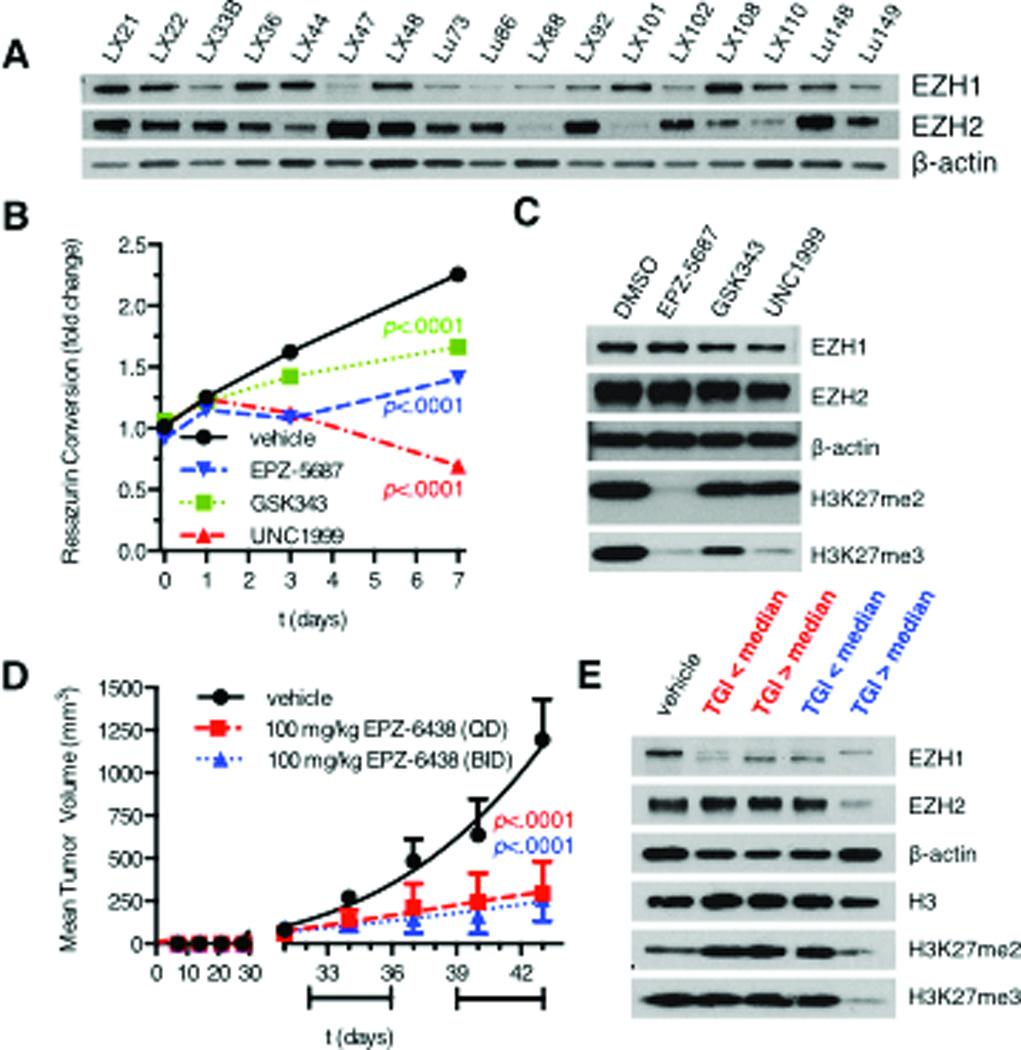
Small cell lung cancer (SCLC) is an aggressive malignancy characterized by early metastasis, rapid development of resistance to chemotherapy and genetic instability. This study profiles DNA methylation in SCLC, patient-derived xenografts (PDX) and cell lines at single-nucleotide resolution. DNA methylation patterns of primary samples are distinct from those of cell lines, whereas PDX maintain a pattern closely consistent with primary samples. Clustering of DNA methylation and gene expression of primary SCLC revealed distinct disease subtypes among histologically indistinguishable primary patient samples with similar genetic alterations. SCLC is notable for dense clustering of high-level methylation in discrete promoter CpG islands, in a pattern clearly distinct from other lung cancers and strongly correlated with high expression of the E2F target and histone methyltransferase gene EZH2. Pharmacologic inhibition of EZH2 in a SCLC PDX markedly inhibited tumor growth.

摘要

小细胞肺癌(SCLC)是一种侵袭性恶性肿瘤,其特征为早期转移、对化疗快速产生耐药性以及基因不稳定。本研究以单核苷酸分辨率分析了SCLC、患者来源异种移植瘤(PDX)和细胞系中的DNA甲基化情况。原发性样本的DNA甲基化模式与细胞系不同,而PDX保持与原发性样本密切一致的模式。原发性SCLC的DNA甲基化和基因表达聚类分析显示,在组织学上无法区分但具有相似基因改变的原发性患者样本中存在不同的疾病亚型。SCLC的显著特点是在离散的启动子CpG岛中存在高水平甲基化的密集聚类,其模式与其他肺癌明显不同,并且与E2F靶标和组蛋白甲基转移酶基因EZH2的高表达密切相关。在SCLC PDX中对EZH2进行药理抑制可显著抑制肿瘤生长。

https://cdn.ncbi.nlm.nih.gov/pmc/blobs/65d5/4564363/8dde537ba69c/nihms659295f1.jpg

文献AI研究员

20分钟写一篇综述,助力文献阅读效率提升50倍。

立即体验

用中文搜PubMed

大模型驱动的PubMed中文搜索引擎

马上搜索

文档翻译

学术文献翻译模型,支持多种主流文档格式。

立即体验