Suppr超能文献

人类原始生殖细胞在体外的定向分化与独特的PRDM14表达谱相关。

Human primordial germ cell commitment in vitro associates with a unique PRDM14 expression profile.

作者信息

Sugawa Fumihiro, Araúzo-Bravo Marcos J, Yoon Juyong, Kim Kee-Pyo, Aramaki Shinya, Wu Guangming, Stehling Martin, Psathaki Olympia E, Hübner Karin, Schöler Hans R

机构信息

Department of Cell and Developmental Biology, Max Planck Institute for Molecular Biomedicine, Münster, Germany.

Department of Cell and Developmental Biology, Max Planck Institute for Molecular Biomedicine, Münster, Germany Group of Computational Biology and Bioinformatics, Biodonostia Health Research Institute, San Sebastián, Spain IKERBASQUE, Basque Foundation for Science, Bilbao, Spain.

出版信息

EMBO J. 2015 Apr 15;34(8):1009-24. doi: 10.15252/embj.201488049. Epub 2015 Mar 6.

Abstract

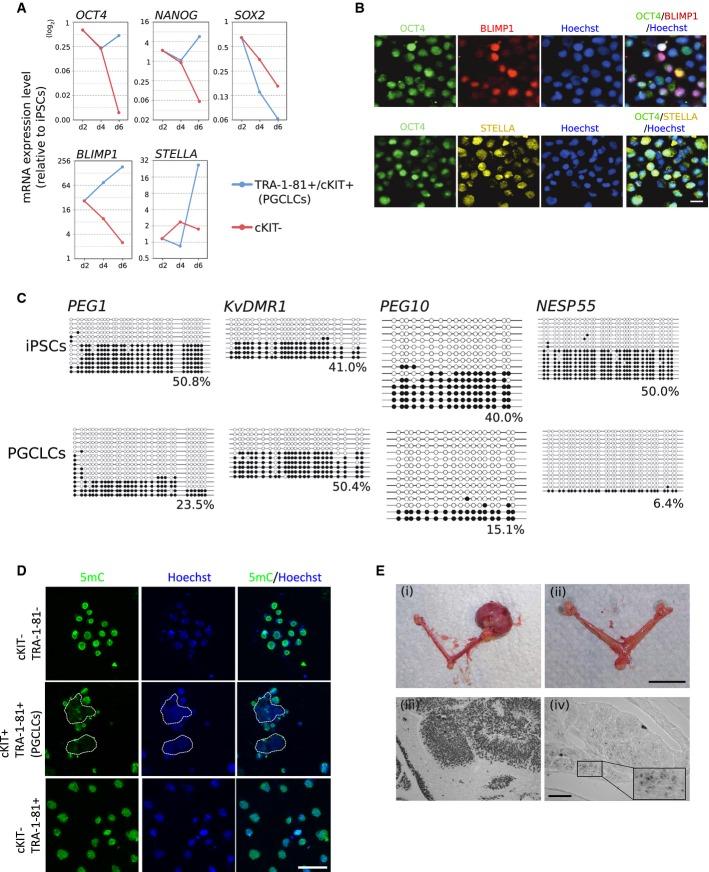
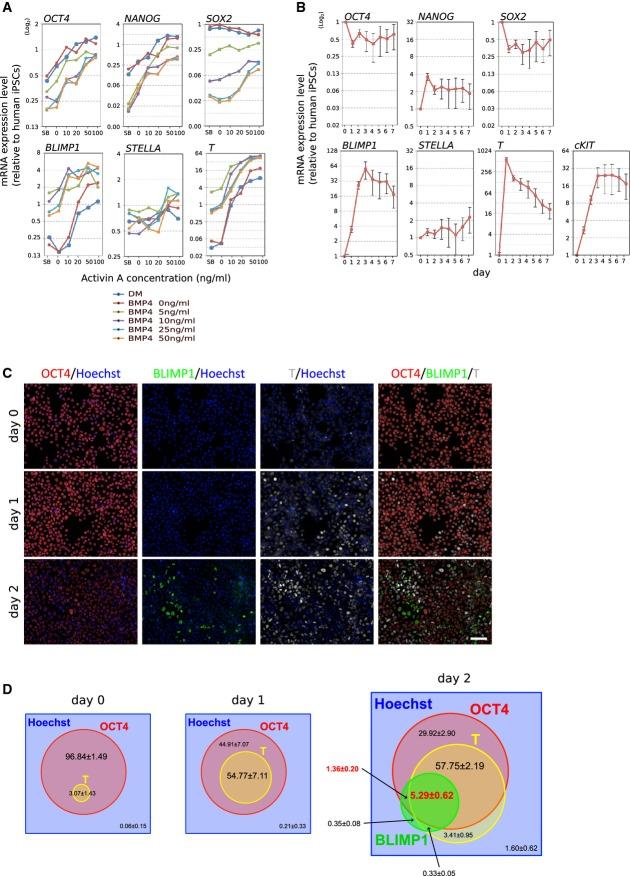
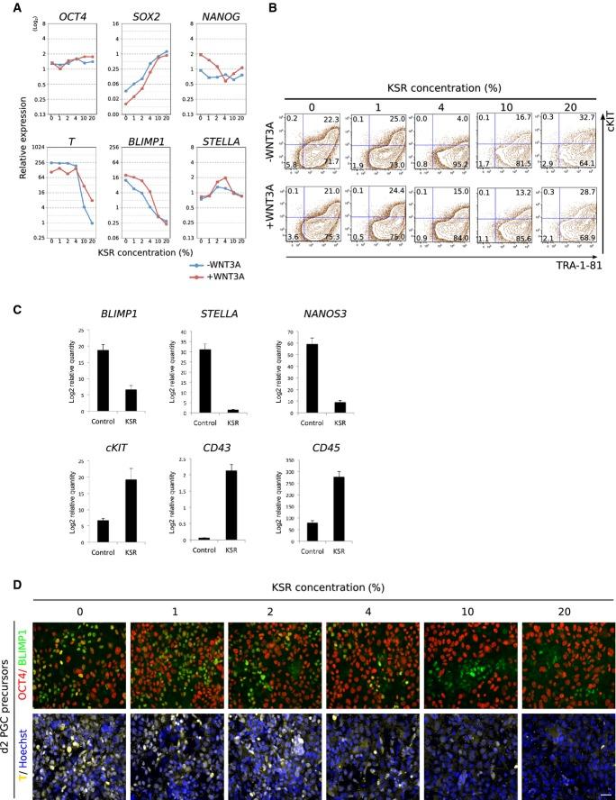
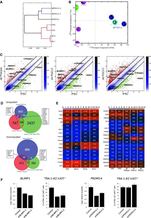
Primordial germ cells (PGCs) develop only into sperm and oocytes in vivo. The molecular mechanisms underlying human PGC specification are poorly understood due to inaccessibility of cell materials and lack of in vitro models for tracking the earliest stages of germ cell development. Here, we describe a defined and stepwise differentiation system for inducing pre-migratory PGC-like cells (PGCLCs) from human pluripotent stem cells (PSCs). In response to cytokines, PSCs differentiate first into a heterogeneous mesoderm-like cell population and then into PGCLCs, which exhibit minimal PRDM14 expression. PGC specification in humans is similar to the murine process, with the sequential activation of mesodermal and PGC genes, and the suppression of neural induction and of de novo DNA methylation, suggesting that human PGC formation is induced via epigenesis, the process of germ cell specification via inductive signals from surrounding somatic cells. This study demonstrates that PGC commitment in humans shares key features with that of the mouse, but also highlights key differences, including transcriptional regulation during the early stage of human PGC development (3-6 weeks). A more comprehensive understanding of human germ cell development may lead to methodology for successfully generating PSC-derived gametes for reproductive medicine.

摘要

原始生殖细胞(PGCs)在体内仅发育成精子和卵母细胞。由于细胞材料难以获取且缺乏用于追踪生殖细胞发育最早阶段的体外模型,人类PGC特化的分子机制尚不清楚。在此,我们描述了一种从人多能干细胞(PSCs)诱导迁移前类原始生殖细胞(PGCLCs)的明确且逐步的分化系统。响应细胞因子,PSCs首先分化为异质性的中胚层样细胞群体,然后分化为PGCLCs,其PRDM14表达极低。人类的PGC特化过程与小鼠相似,中胚层和PGC基因依次激活,同时神经诱导和从头DNA甲基化受到抑制,这表明人类PGC的形成是通过表观遗传诱导的,即通过来自周围体细胞的诱导信号进行生殖细胞特化的过程。这项研究表明,人类PGC的定向分化与小鼠有共同的关键特征,但也突出了关键差异,包括人类PGC发育早期(3至6周)的转录调控。对人类生殖细胞发育的更全面理解可能会带来为生殖医学成功生成PSC来源配子的方法。

https://cdn.ncbi.nlm.nih.gov/pmc/blobs/01ae/4406649/5d4e3f6f5503/embj0034-1009-f1.jpg

文献AI研究员

20分钟写一篇综述,助力文献阅读效率提升50倍。

立即体验

用中文搜PubMed

大模型驱动的PubMed中文搜索引擎

马上搜索

文档翻译

学术文献翻译模型,支持多种主流文档格式。

立即体验