Suppr超能文献

不同的空间钙离子信号特征选择性地激活不同的NFAT转录因子亚型。

Distinct spatial Ca2+ signatures selectively activate different NFAT transcription factor isoforms.

作者信息

Kar Pulak, Parekh Anant B

机构信息

Department of Physiology, Anatomy and Genetics, University of Oxford, Parks Road, Oxford OX1 3PT, UK.

Department of Physiology, Anatomy and Genetics, University of Oxford, Parks Road, Oxford OX1 3PT, UK.

出版信息

Mol Cell. 2015 Apr 16;58(2):232-43. doi: 10.1016/j.molcel.2015.02.027. Epub 2015 Mar 26.

Abstract

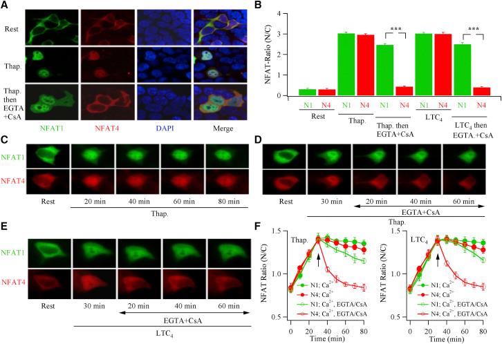
Protein isoforms are widely expressed in biological systems. How isoforms that co-exist within the same sub-cellular domain are differentially activated remains unclear. Here, we compare the regulatory mechanism of two closely related transcription factor isoforms, NFAT1 and NFAT4, that migrate from the cytoplasm to the nucleus following the increase in intracellular Ca(2+) that accompanies the opening of store-operated Orai1/CRAC channels. We demonstrate that NFAT1 has a private line of communication with Orai1, activating in response to Ca(2+) microdomains near the open channels. By contrast, NFAT4 stimulation requires both local Ca(2+) entry and a nuclear Ca(2+) rise. We mapped differences in nuclear location to amino acids within the SP-3 motif of the NFAT regulatory domain. The different Ca(2+) dependencies enable agonists to recruit different isoform combinations as stimulus strength increases. Our study uncovers a mechanism whereby co-existing cytoplasmic transcription factor isoforms are differentially activated by distinct sub-cellular Ca(2+) signals.

摘要

蛋白质异构体在生物系统中广泛表达。同一亚细胞区域内共存的异构体如何被差异激活仍不清楚。在这里,我们比较了两种密切相关的转录因子异构体NFAT1和NFAT4的调控机制,它们在伴随储存操纵性Orai1/CRAC通道开放的细胞内Ca(2+)增加后从细胞质迁移到细胞核。我们证明NFAT1与Orai1有一条专用的通讯线路,响应开放通道附近的Ca(2+)微区而激活。相比之下,NFAT4的刺激需要局部Ca(2+)内流和细胞核Ca(2+)升高。我们将核定位的差异映射到NFAT调控域的SP-3基序内的氨基酸上。随着刺激强度的增加,不同的Ca(2+)依赖性使激动剂能够募集不同的异构体组合。我们的研究揭示了一种机制,即共存的细胞质转录因子异构体被不同的亚细胞Ca(2+)信号差异激活。

https://cdn.ncbi.nlm.nih.gov/pmc/blobs/09fb/4405353/bb0f11dab284/fx1.jpg

文献AI研究员

20分钟写一篇综述,助力文献阅读效率提升50倍。

立即体验

用中文搜PubMed

大模型驱动的PubMed中文搜索引擎

马上搜索

文档翻译

学术文献翻译模型,支持多种主流文档格式。

立即体验