Suppr超能文献

白花丹醌通过p38丝裂原活化蛋白激酶和磷脂酰肌醇-3-激酶/蛋白激酶B/哺乳动物雷帕霉素靶蛋白介导的信号通路诱导人舌鳞状细胞癌细胞发生G2/M期阻滞、凋亡和自噬。

Plumbagin induces G2/M arrest, apoptosis, and autophagy via p38 MAPK- and PI3K/Akt/mTOR-mediated pathways in human tongue squamous cell carcinoma cells.

作者信息

Pan Shu-Ting, Qin Yiru, Zhou Zhi-Wei, He Zhi-Xu, Zhang Xueji, Yang Tianxin, Yang Yin-Xue, Wang Dong, Qiu Jia-Xuan, Zhou Shu-Feng

机构信息

Department of Oral and Maxillofacial Surgery, The First Affiliated Hospital of Nanchang University, Nanchang, Jiangxi, People's Republic of China.

Department of Pharmaceutical Sciences, College of Pharmacy, University of South Florida, Tampa, FL, USA.

出版信息

Drug Des Devel Ther. 2015 Mar 16;9:1601-26. doi: 10.2147/DDDT.S76057. eCollection 2015.

Abstract

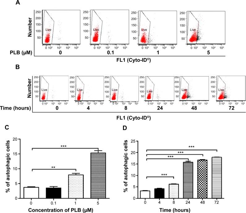
Plumbagin (5-hydroxy-2-methyl-1,4-naphthoquinone; PLB), a naturally occurring naphthoquinone isolated from the roots of Plumbaginaceae plants, has been reported to possess anticancer activities in both in vitro and in vivo studies, but the effect of PLB on tongue squamous cell carcinoma (TSCC) is not fully understood. This study aimed to investigate the effects of PLB on cell cycle distribution, apoptosis, and autophagy, and the underlying mechanisms in the human TSCC cell line SCC25. The results have revealed that PLB exerted potent inducing effects on cell cycle arrest, apoptosis, and autophagy in SCC25 cells. PLB arrested SCC25 cells at the G2/M phase in a concentration- and time-dependent manner with a decrease in the expression level of cell division cycle protein 2 homolog (Cdc2) and cyclin B1 and increase in the expression level of p21 Waf1/Cip1, p27 Kip1, and p53 in SCC25 cells. PLB markedly induced apoptosis and autophagy in SCC25 cells. PLB decreased the expression of the anti-apoptotic proteins B-cell lymphoma 2 (Bcl-2) and B-cell lymphoma-extra large (Bcl-xl) while increasing the expression level of the pro-apoptotic protein Bcl-2-associated X protein (Bax) in SCC25 cells. Furthermore, PLB inhibited phosphatidylinositol 3 kinase (PI3K)/protein kinase B (Akt)/mammalian target of rapamycin (mTOR), glycogen synthase kinase 3β (GSK3β), and p38 mitogen-activated protein kinase (p38 MAPK) pathways as indicated by the alteration in the ratio of phosphorylation level over total protein expression level, contributing to the autophagy inducing effect. In addition, we found that wortmannin (a PI3K inhibitor) and SB202190 (a selective inhibitor of p38 MAPK) strikingly enhanced PLB-induced autophagy in SCC25 cells, suggesting the involvement of PI3K- and p38 MAPK-mediated signaling pathways. Moreover, PLB induced intracellular reactive oxygen species (ROS) generation and this effect was attenuated by l-glutathione (GSH) and n-acetyl-l-cysteine (NAC). Taken together, these results indicate that PLB promotes cellular apoptosis and autophagy in TSCC cells involving p38 MAPK- and PI3K/Akt/mTOR-mediated pathways with contribution from the GSK3β and ROS-mediated pathways.

摘要

白花丹素(5-羟基-2-甲基-1,4-萘醌;PLB)是从白花丹科植物根部分离出的一种天然萘醌,据报道在体外和体内研究中均具有抗癌活性,但PLB对舌鳞状细胞癌(TSCC)的影响尚未完全明确。本研究旨在探讨PLB对人TSCC细胞系SCC25的细胞周期分布、凋亡和自噬的影响及其潜在机制。结果显示,PLB对SCC25细胞的细胞周期阻滞、凋亡和自噬具有显著诱导作用。PLB以浓度和时间依赖性方式将SCC25细胞阻滞于G2/M期,同时SCC25细胞中细胞分裂周期蛋白2同源物(Cdc2)和细胞周期蛋白B1的表达水平降低,而p21 Waf1/Cip1、p27 Kip1和p53的表达水平升高。PLB显著诱导SCC25细胞凋亡和自噬。PLB降低了SCC25细胞中抗凋亡蛋白B细胞淋巴瘤2(Bcl-2)和B细胞淋巴瘤-特大(Bcl-xl)的表达,同时增加了促凋亡蛋白Bcl-2相关X蛋白(Bax)的表达水平。此外,PLB抑制磷脂酰肌醇3激酶(PI3K)/蛋白激酶B(Akt)/雷帕霉素哺乳动物靶蛋白(mTOR)、糖原合酶激酶3β(GSK3β)和p38丝裂原活化蛋白激酶(p38 MAPK)信号通路,表现为磷酸化水平与总蛋白表达水平比值的改变,这有助于自噬诱导作用。此外,我们发现渥曼青霉素(一种PI3K抑制剂)和SB202190(一种p38 MAPK选择性抑制剂)显著增强了PLB诱导的SCC25细胞自噬,提示PI3K和p38 MAPK介导的信号通路参与其中。此外,PLB诱导细胞内活性氧(ROS)生成,而l-谷胱甘肽(GSH)和N-乙酰-l-半胱氨酸(NAC)可减弱这种作用。综上所述, 这些结果表明,PLB通过p38 MAPK和PI3K/Akt/mTOR介导的信号通路促进TSCC细胞的凋亡和自噬,GSK3β和ROS介导的信号通路也参与其中。

https://cdn.ncbi.nlm.nih.gov/pmc/blobs/b747/4365758/45af2f19dba8/dddt-9-1601Fig1.jpg

文献AI研究员

20分钟写一篇综述,助力文献阅读效率提升50倍。

立即体验

用中文搜PubMed

大模型驱动的PubMed中文搜索引擎

马上搜索

文档翻译

学术文献翻译模型,支持多种主流文档格式。

立即体验