Suppr超能文献

细胞周期蛋白依赖性激酶11和酪蛋白激酶2存活激酶作为三阴性乳腺癌治疗的RNA干扰靶点的临床前评估

Preclinical evaluation of cyclin dependent kinase 11 and casein kinase 2 survival kinases as RNA interference targets for triple negative breast cancer therapy.

作者信息

Kren Betsy T, Unger Gretchen M, Abedin Md J, Vogel Rachel I, Henzler Christine M, Ahmed Khalil, Trembley Janeen H

机构信息

Research Service (151), Minneapolis VA Health Care System, One Veterans Drive, Minneapolis, MN 55417 USA ; Department of Laboratory Medicine and Pathology, University of Minnesota, 420 Delaware Street, SE, Minneapolis, MN USA ; Masonic Cancer Center, University of Minnesota, 717 Delaware Street SE Room 130, Minneapolis, MN 55414 USA.

GeneSegues Inc, 3180 High Point, Chaska, MN 55318 USA.

出版信息

Breast Cancer Res. 2015;17:19. doi: 10.1186/s13058-015-0524-0. Epub 2015 Feb 11.

Abstract

INTRODUCTION

Targeted therapies for aggressive breast cancers like triple negative breast cancer (TNBC) are needed. The use of small interfering RNAs (siRNAs) to disable expression of survival genes provides a tool for killing these cancer cells. Cyclin dependent kinase 11 (CDK11) is a survival protein kinase that regulates RNA transcription, splicing and mitosis. Casein kinase 2 (CK2) is a survival protein kinase that suppresses cancer cell death. Eliminating the expression of these genes has potential therapeutic utility for breast cancer.

METHODS

Expression levels of CDK11 and CK2 mRNAs and associated proteins were examined in breast cancer cell lines and tissue arrays. RNA expression levels of CDC2L1, CDC2L2, CCNL1, CCNL2, CSNK2A1, CSNK2A2, and CSNK2B genes in breast cancer subtypes were analyzed. Effects following transfection of siRNAs against CDK11 and CK2 in cultured cells were examined by viability and clonal survival assays and by RNA and protein measures. Uptake of tenfibgen (TBG) nanocapsules by TNBC cells was analyzed by fluorescence-activated cell sorting. TBG nanocapsules delivered siRNAs targeting CDK11 or CK2 in mice carrying TNBC xenograft tumors. Transcript cleavage and response parameters were evaluated.

RESULTS

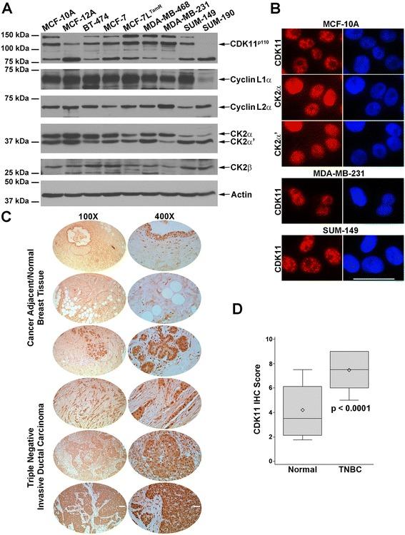
We found strong CDK11 and CK2 mRNA and protein expression in most human breast cancer cells. Immunohistochemical analysis of TNBC patient tissues showed 100% of tumors stained positive for CDK11 with high nuclear intensity compared to normal tissue. The Cancer Genome Atlas analysis comparing basal to other breast cancer subtypes and to normal breast revealed statistically significant differences. Down-regulation of CDK11 and/or CK2 in breast cancer cells caused significant loss of cell viability and clonal survival, reduced relevant mRNA and protein expression, and induced cell death changes. TBG nanocapsules were taken up by TNBC cells both in culture and in xenograft tumors. Treatment with TBG- siRNA to CDK11 or TBG- siRNA to CK2αα' nanocapsules induced appropriate cleavage of CDK11 and CK2α transcripts in TNBC tumors, and caused MDA-MB-231 tumor reduction, loss of proliferation, and decreased expression of targeted genes.

CONCLUSIONS

CDK11 and CK2 expression are individually essential for breast cancer cell survival, including TNBC. These genes serve as promising new targets for therapeutic development in breast cancer.

摘要

引言

对于三阴性乳腺癌(TNBC)等侵袭性乳腺癌,需要有针对性的治疗方法。利用小干扰RNA(siRNA)使存活基因的表达失活,为杀死这些癌细胞提供了一种工具。细胞周期蛋白依赖性激酶11(CDK11)是一种调节RNA转录、剪接和有丝分裂的存活蛋白激酶。酪蛋白激酶2(CK2)是一种抑制癌细胞死亡的存活蛋白激酶。消除这些基因的表达对乳腺癌具有潜在的治疗作用。

方法

检测乳腺癌细胞系和组织阵列中CDK11和CK2 mRNA及相关蛋白的表达水平。分析乳腺癌亚型中CDC2L1、CDC2L2、CCNL1、CCNL2、CSNK2A1、CSNK2A2和CSNK2B基因的RNA表达水平。通过活力和克隆存活试验以及RNA和蛋白质检测,研究在培养细胞中转染针对CDK11和CK2的siRNA后的效果。通过荧光激活细胞分选分析三阴性乳腺癌细胞对tenfibgen(TBG)纳米胶囊的摄取。TBG纳米胶囊在携带三阴性乳腺癌异种移植瘤的小鼠中递送靶向CDK11或CK2的siRNA。评估转录本切割和反应参数。

结果

我们发现大多数人乳腺癌细胞中CDK11和CK2 mRNA及蛋白表达强烈。对三阴性乳腺癌患者组织的免疫组织化学分析显示,与正常组织相比,100%的肿瘤CDK11染色呈阳性,核强度高。癌症基因组图谱分析比较了基底样乳腺癌与其他乳腺癌亚型以及正常乳腺,发现有统计学显著差异。乳腺癌细胞中CDK11和/或CK2的下调导致细胞活力和克隆存活显著丧失,相关mRNA和蛋白表达降低,并诱导细胞死亡变化。在培养物和异种移植瘤中,三阴性乳腺癌细胞均摄取了TBG纳米胶囊。用靶向CDK11的TBG-siRNA或靶向CK2αα'的TBG-siRNA纳米胶囊处理,可诱导三阴性乳腺癌肿瘤中CDK11和CK2α转录本的适当切割,并导致MDA-MB-231肿瘤缩小、增殖丧失以及靶向基因表达降低。

结论

CDK11和CK2的表达对包括三阴性乳腺癌在内的乳腺癌细胞存活均至关重要。这些基因是乳腺癌治疗开发中有前景的新靶点。

https://cdn.ncbi.nlm.nih.gov/pmc/blobs/adf1/4344788/4e2383f342c9/13058_2015_524_Fig1_HTML.jpg

文献AI研究员

20分钟写一篇综述,助力文献阅读效率提升50倍。

立即体验

用中文搜PubMed

大模型驱动的PubMed中文搜索引擎

马上搜索

文档翻译

学术文献翻译模型,支持多种主流文档格式。

立即体验