Suppr超能文献

古代水平基因转移与最后的共同祖先。

Ancient horizontal gene transfer and the last common ancestors.

作者信息

Fournier Gregory P, Andam Cheryl P, Gogarten Johann Peter

机构信息

Department of Earth, Atmospheric and Planetary Sciences, Massachusetts Institute of Technology, Cambridge, MA, 02139, USA.

Department of Epidemiology, School of Public Health, Harvard University, Boston, MA, 02115, USA.

出版信息

BMC Evol Biol. 2015 Apr 22;15:70. doi: 10.1186/s12862-015-0350-0.

Abstract

BACKGROUND

The genomic history of prokaryotic organismal lineages is marked by extensive horizontal gene transfer (HGT) between groups of organisms at all taxonomic levels. These HGT events have played an essential role in the origin and distribution of biological innovations. Analyses of ancient gene families show that HGT existed in the distant past, even at the time of the organismal last universal common ancestor (LUCA). Most gene transfers originated in lineages that have since gone extinct. Therefore, one cannot assume that the last common ancestors of each gene were all present in the same cell representing the cellular ancestor of all extant life.

RESULTS

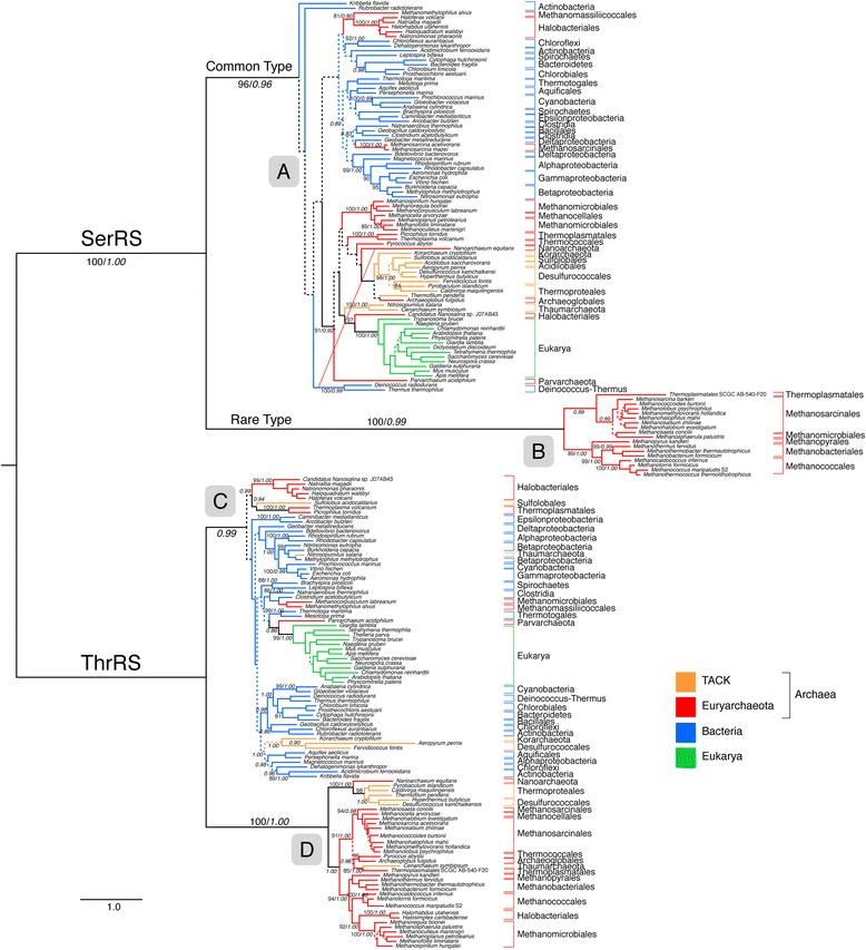
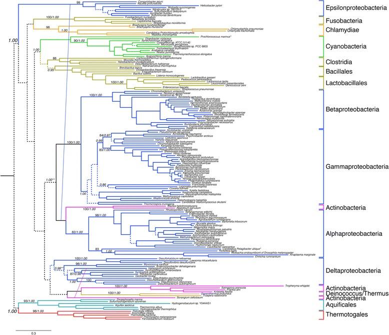
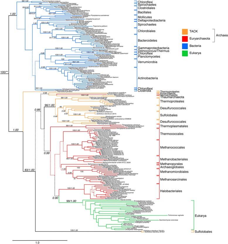
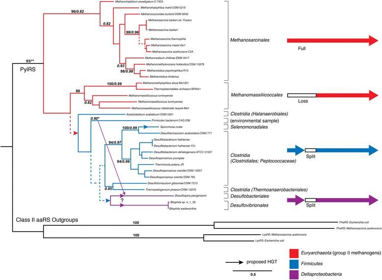
Organisms existing as part of a diverse ecosystem at the time of LUCA likely shared genetic material between lineages. If these other lineages persisted for some time, HGT with the descendants of LUCA could have continued into the bacterial and archaeal lineages. Phylogenetic analyses of aminoacyl-tRNA synthetase protein families support the hypothesis that the molecular common ancestors of the most ancient gene families did not all coincide in space and time. This is most apparent in the evolutionary histories of seryl-tRNA synthetase and threonyl-tRNA synthetase protein families, each containing highly divergent "rare" forms, as well as the sparse phylogenetic distributions of pyrrolysyl-tRNA synthetase, and the bacterial heterodimeric form of glycyl-tRNA synthetase. These topologies and phyletic distributions are consistent with horizontal transfers from ancient, likely extinct branches of the tree of life.

CONCLUSIONS

Of all the organisms that may have existed at the time of LUCA, by definition only one lineage is survived by known progeny; however, this lineage retains a genomic record of heterogeneous genetic origins. The evolutionary histories of aminoacyl-tRNA synthetases (aaRS) are especially informative in detecting this signal, as they perform primordial biological functions, have undergone several ancient HGT events, and contain many sites with low substitution rates allowing deep phylogenetic reconstruction. We conclude that some aaRS families contain groups that diverge before LUCA. We propose that these ancient gene variants be described by the term "hypnologs", reflecting their ancient, reticulate origin from a time in life history that has been all but erased".

摘要

背景

原核生物谱系的基因组历史以所有分类水平的生物群体之间广泛的水平基因转移(HGT)为特征。这些HGT事件在生物创新的起源和分布中发挥了重要作用。对古老基因家族的分析表明,HGT在遥远的过去就已存在,甚至在生物的最后一个普遍共同祖先(LUCA)时期就已存在。大多数基因转移起源于后来灭绝的谱系。因此,不能假设每个基因的最后共同祖先都存在于代表所有现存生命细胞祖先的同一个细胞中。

结果

在LUCA时期作为多样化生态系统一部分存在的生物可能在谱系之间共享遗传物质。如果这些其他谱系持续存在一段时间,与LUCA后代的HGT可能会延续到细菌和古菌谱系中。氨酰-tRNA合成酶蛋白家族的系统发育分析支持这样一种假设,即最古老基因家族的分子共同祖先并非在空间和时间上都一致。这在丝氨酰-tRNA合成酶和苏氨酰-tRNA合成酶蛋白家族的进化历史中最为明显,每个家族都包含高度分化的“稀有”形式,以及吡咯赖氨酰-tRNA合成酶的稀疏系统发育分布和细菌异二聚体形式的甘氨酰-tRNA合成酶。这些拓扑结构和种系分布与来自生命之树古老的、可能已灭绝分支的水平转移一致。

结论

在LUCA时期可能存在的所有生物中,根据定义,只有一个谱系有已知后代存活下来;然而,这个谱系保留了异质遗传起源的基因组记录。氨酰-tRNA合成酶(aaRS)的进化历史在检测这个信号方面特别有信息价值,因为它们执行原始生物学功能,经历了几次古老的HGT事件,并且包含许多替换率低的位点,允许进行深入的系统发育重建。我们得出结论,一些aaRS家族包含在LUCA之前就分化的群体。我们建议用“hypnologs”一词来描述这些古老的基因变体,以反映它们来自生命历史中几乎已被抹去的时期的古老、网状起源。

https://cdn.ncbi.nlm.nih.gov/pmc/blobs/1a37/4427996/efaad6274209/12862_2015_350_Fig1_HTML.jpg

文献AI研究员

20分钟写一篇综述,助力文献阅读效率提升50倍。

立即体验

用中文搜PubMed

大模型驱动的PubMed中文搜索引擎

马上搜索

文档翻译

学术文献翻译模型,支持多种主流文档格式。

立即体验