Suppr超能文献

RNF168和53BP1的异位表达增加了诱变而非生理性非同源末端连接。

Ectopic expression of RNF168 and 53BP1 increases mutagenic but not physiological non-homologous end joining.

作者信息

Zong Dali, Callén Elsa, Pegoraro Gianluca, Lukas Claudia, Lukas Jiri, Nussenzweig André

机构信息

Laboratory of Genome Integrity; National Cancer Institute; National Institutes of Health; Bethesda, MD 20892, USA.

Center for Cancer Research, National Cancer Institute; National Institute of Health, Bethesda, MD 20892, USA.

出版信息

Nucleic Acids Res. 2015 May 26;43(10):4950-61. doi: 10.1093/nar/gkv336. Epub 2015 Apr 27.

Abstract

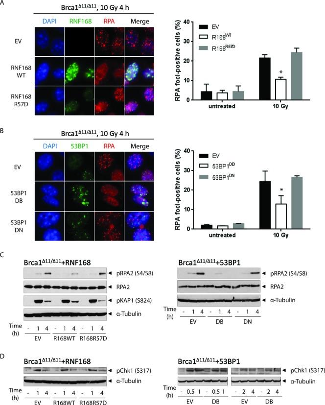
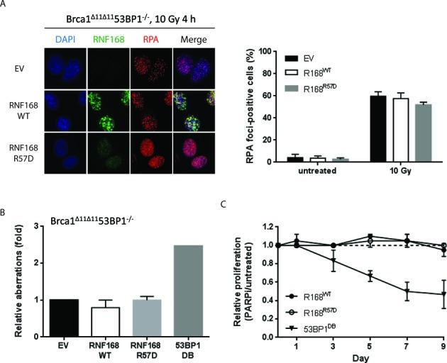
DNA double strand breaks (DSBs) formed during S phase are preferentially repaired by homologous recombination (HR), whereas G1 DSBs, such as those occurring during immunoglobulin class switch recombination (CSR), are repaired by non-homologous end joining (NHEJ). The DNA damage response proteins 53BP1 and BRCA1 regulate the balance between NHEJ and HR. 53BP1 promotes CSR in part by mediating synapsis of distal DNA ends, and in addition, inhibits 5' end resection. BRCA1 antagonizes 53BP1 dependent DNA end-blocking activity during S phase, which would otherwise promote mutagenic NHEJ and genome instability. Recently, it was shown that supra-physiological levels of the E3 ubiquitin ligase RNF168 results in the hyper-accumulation of 53BP1/BRCA1 which accelerates DSB repair. Here, we ask whether increased expression of RNF168 or 53BP1 impacts physiological versus mutagenic NHEJ. We find that the anti-resection activities of 53BP1 are rate-limiting for mutagenic NHEJ but not for physiological CSR. As heterogeneity in the expression of RNF168 and 53BP1 is found in human tumors, our results suggest that deregulation of the RNF168/53BP1 pathway could alter the chemosensitivity of BRCA1 deficient tumors.

摘要

在S期形成的DNA双链断裂(DSB)优先通过同源重组(HR)进行修复,而G1期的DSB,如在免疫球蛋白类别转换重组(CSR)过程中出现的DSB,则通过非同源末端连接(NHEJ)进行修复。DNA损伤反应蛋白53BP1和BRCA1调节NHEJ和HR之间的平衡。53BP1部分通过介导远端DNA末端的联会促进CSR,此外,还抑制5'端切除。BRCA1在S期拮抗53BP1依赖的DNA末端阻断活性,否则该活性会促进诱变的NHEJ和基因组不稳定。最近的研究表明,E3泛素连接酶RNF168的超生理水平会导致53BP1/BRCA1的过度积累,从而加速DSB修复。在此,我们探讨RNF168或53BP1表达的增加是否会影响生理性与诱变性NHEJ。我们发现,53BP1的抗切除活性对诱变性NHEJ具有限速作用,但对生理性CSR则不然。由于在人类肿瘤中发现了RNF168和53BP1表达的异质性,我们的结果表明,RNF168/53BP1途径的失调可能会改变BRCA1缺陷型肿瘤的化学敏感性。

https://cdn.ncbi.nlm.nih.gov/pmc/blobs/cbae/4446425/cc3ff58746c6/gkv336fig1.jpg

文献AI研究员

20分钟写一篇综述,助力文献阅读效率提升50倍。

立即体验

用中文搜PubMed

大模型驱动的PubMed中文搜索引擎

马上搜索

文档翻译

学术文献翻译模型,支持多种主流文档格式。

立即体验