Suppr超能文献

抑制集落刺激因子-1受体可提高BRAF抑制的抗肿瘤疗效。

Inhibition of colony stimulating factor-1 receptor improves antitumor efficacy of BRAF inhibition.

作者信息

Mok Stephen, Tsoi Jennifer, Koya Richard C, Hu-Lieskovan Siwen, West Brian L, Bollag Gideon, Graeber Thomas G, Ribas Antoni

机构信息

Department of Molecular and Medical Pharmacology, University of California Los Angeles (UCLA), Los Angeles, CA, USA.

MD Anderson Cancer Center, Houston, Texas, USA.

出版信息

BMC Cancer. 2015 May 5;15:356. doi: 10.1186/s12885-015-1377-8.

Abstract

BACKGROUND

Malignant melanoma is an aggressive tumor type that often develops drug resistance to targeted therapeutics. The production of colony stimulating factor 1 (CSF-1) in tumors recruits myeloid cells such as M2-polarized macrophages and myeloid derived suppressor cells (MDSC), leading to an immune suppressive tumor milieu.

METHODS

We used the syngeneic mouse model of BRAF (V600E) -driven melanoma SM1, which secretes CSF-1, to evaluate the ability of the CSF-1 receptor (CSF-1R) inhibitor PLX3397 to improve the antitumor efficacy of the oncogenic BRAF inhibitor vemurafenib.

RESULTS

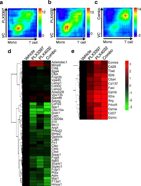
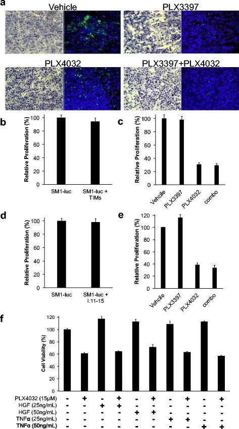
Combined BRAF and CSF-1R inhibition resulted in superior antitumor responses compared with either therapy alone. In mice receiving PLX3397 treatment, a dramatic reduction of tumor-infiltrating myeloid cells (TIM) was observed. In this model, we could not detect a direct effect of TIMs or pro-survival cytokines produced by TIMs that could confer resistance to PLX4032 (vemurafenib). However, the macrophage inhibitory effects of PLX3397 treatment in combination with the paradoxical activation of wild type BRAF-expressing immune cells mediated by PLX4032 resulted in more tumor-infiltrating lymphocytes (TIL). Depletion of CD8+ T-cells abrogated the antitumor response to the combination therapy. Furthermore, TILs isolated from SM1 tumors treated with PLX3397 and PLX4032 displayed higher immune potentiating activity.

CONCLUSIONS

The combination of BRAF-targeted therapy with CSF-1R blockade resulted in increased CD8 T-cell responses in the SM1 melanoma model, supporting the ongoing evaluation of this therapeutic combination in patients with BRAF (V600) mutant metastatic melanoma.

摘要

背景

恶性黑色素瘤是一种侵袭性肿瘤类型,常对靶向治疗产生耐药性。肿瘤中集落刺激因子1(CSF-1)的产生会募集髓系细胞,如M2极化巨噬细胞和髓源性抑制细胞(MDSC),从而导致免疫抑制性肿瘤微环境。

方法

我们使用BRAF(V600E)驱动的、分泌CSF-1的黑色素瘤SM1同基因小鼠模型,来评估CSF-1受体(CSF-1R)抑制剂PLX3397提高致癌BRAF抑制剂维莫非尼抗肿瘤疗效的能力。

结果

与单独使用任何一种治疗相比,联合抑制BRAF和CSF-1R可产生更优的抗肿瘤反应。在接受PLX3397治疗的小鼠中,观察到肿瘤浸润髓系细胞(TIM)显著减少。在该模型中,我们未检测到TIM或TIM产生的促生存细胞因子对PLX4032(维莫非尼)产生耐药性的直接影响。然而,PLX3397治疗的巨噬细胞抑制作用与PLX4032介导的野生型BRAF表达免疫细胞的反常激活相结合,导致更多的肿瘤浸润淋巴细胞(TIL)。清除CD8+T细胞可消除联合治疗的抗肿瘤反应。此外,从用PLX3397和PLX4032治疗的SM1肿瘤中分离出的TIL显示出更高的免疫增强活性。

结论

在SM1黑色素瘤模型中,BRAF靶向治疗与CSF-1R阻断相结合可增加CD8 T细胞反应,支持对BRAF(V600)突变转移性黑色素瘤患者进行这种治疗组合的持续评估。

https://cdn.ncbi.nlm.nih.gov/pmc/blobs/998f/4432503/61cf35801885/12885_2015_1377_Fig1_HTML.jpg

文献AI研究员

20分钟写一篇综述,助力文献阅读效率提升50倍。

立即体验

用中文搜PubMed

大模型驱动的PubMed中文搜索引擎

马上搜索

文档翻译

学术文献翻译模型,支持多种主流文档格式。

立即体验