Suppr超能文献

脂肪细胞SIRT1基因敲除可促进慢性高脂饮食和肥胖状态下的PPARγ活性、脂肪生成及胰岛素敏感性。

Adipocyte SIRT1 knockout promotes PPARγ activity, adipogenesis and insulin sensitivity in chronic-HFD and obesity.

作者信息

Mayoral Rafael, Osborn Olivia, McNelis Joanne, Johnson Andrew M, Oh Da Young, Izquierdo Cristina Llorente, Chung Heekyung, Li Pingping, Traves Paqui G, Bandyopadhyay Gautam, Pessentheiner Ariane R, Ofrecio Jachelle M, Cook Joshua R, Qiang Li, Accili Domenico, Olefsky Jerrold M

机构信息

Division of Endocrinology and Metabolism, Department of Medicine, University of California San Diego (UCSD), La Jolla, CA 92093, USA ; Networked Biomedical Research Center, Hepatic and Digestive Diseases (CIBERehd), Monforte de Lemos 3-5, ISC-III, 28029 Madrid, Spain.

Division of Endocrinology and Metabolism, Department of Medicine, University of California San Diego (UCSD), La Jolla, CA 92093, USA.

出版信息

Mol Metab. 2015 Mar 5;4(5):378-91. doi: 10.1016/j.molmet.2015.02.007. eCollection 2015 May.

Abstract

OBJECTIVE

Adipose tissue is the primary site for lipid deposition that protects the organisms in cases of nutrient excess during obesogenic diets. The histone deacetylase Sirtuin 1 (SIRT1) inhibits adipocyte differentiation by targeting the transcription factor peroxisome proliferator activated-receptor gamma (PPARγ).

METHODS

To assess the specific role of SIRT1 in adipocytes, we generated Sirt1 adipocyte-specific knockout mice (ATKO) driven by aP2 promoter onto C57BL/6 background. Sirt1 (flx/flx) aP2Cre (+) (ATKO) and Sirt1 (flx/flx) aP2Cre (-) (WT) mice were fed high-fat diet for 5 weeks (short-term) or 15 weeks (chronic-term). Metabolic studies were combined with gene expression analysis and phosphorylation/acetylation patterns in adipose tissue.

RESULTS

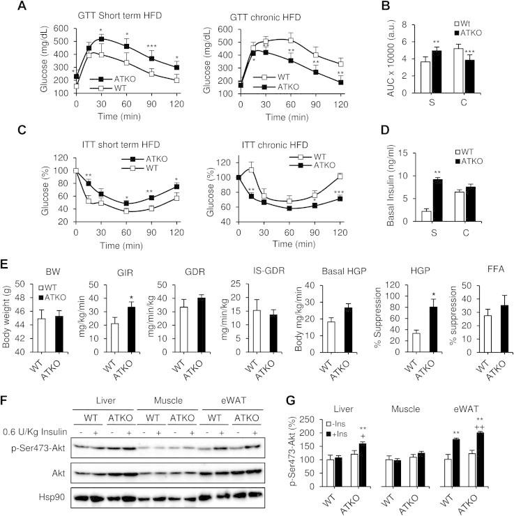
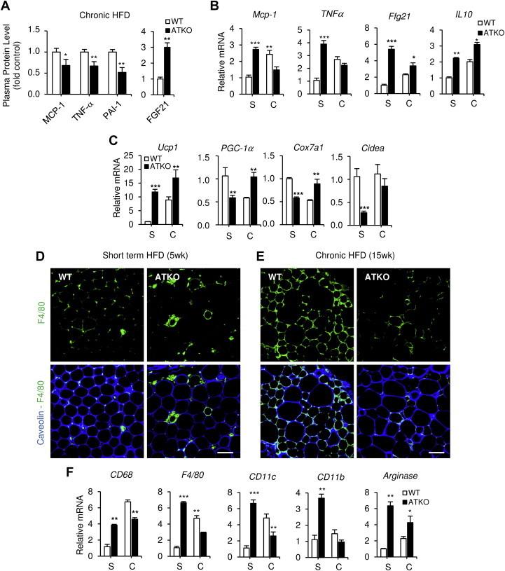
On standard chow, ATKO mice exhibit low-grade chronic inflammation in adipose tissue, along with glucose intolerance and insulin resistance compared with control fed mice. On short-term HFD, ATKO mice become more glucose intolerant, hyperinsulinemic, insulin resistant and display increased inflammation. During chronic HFD, WT mice developed a metabolic dysfunction, higher than ATKO mice, and thereby, knockout mice are more glucose tolerant, insulin sensitive and less inflamed relative to control mice. SIRT1 attenuates adipogenesis through PPARγ repressive acetylation and, in the ATKO mice adipocyte PPARγ was hyperacetylated. This high acetylation was associated with a decrease in Ser273-PPARγ phosphorylation. Dephosphorylated PPARγ is constitutively active and results in higher expression of genes associated with increased insulin sensitivity.

CONCLUSION

Together, these data establish that SIRT1 downregulation in adipose tissue plays a previously unknown role in long-term inflammation resolution mediated by PPARγ activation. Therefore, in the context of obesity, the development of new therapeutics that activate PPARγ by targeting SIRT1 may provide novel approaches to the treatment of T2DM.

摘要

目的

脂肪组织是脂质沉积的主要部位,在致肥胖饮食期间营养过剩的情况下保护机体。组蛋白去乙酰化酶沉默调节蛋白1(SIRT1)通过靶向转录因子过氧化物酶体增殖物激活受体γ(PPARγ)抑制脂肪细胞分化。

方法

为了评估SIRT1在脂肪细胞中的特定作用,我们构建了由aP2启动子驱动、背景为C57BL/6的Sirt1脂肪细胞特异性敲除小鼠(ATKO)。将Sirt1(flx/flx)aP2Cre(+)(ATKO)和Sirt1(flx/flx)aP2Cre(-)(WT)小鼠喂食高脂饮食5周(短期)或15周(长期)。代谢研究与脂肪组织中的基因表达分析以及磷酸化/乙酰化模式相结合。

结果

在标准饲料喂养下,与对照喂养的小鼠相比,ATKO小鼠在脂肪组织中表现出低度慢性炎症,同时伴有葡萄糖不耐受和胰岛素抵抗。在短期高脂饮食期间,ATKO小鼠变得更加葡萄糖不耐受、高胰岛素血症、胰岛素抵抗并表现出炎症增加。在长期高脂饮食期间,WT小鼠出现了比ATKO小鼠更严重的代谢功能障碍,因此,与对照小鼠相比,敲除小鼠对葡萄糖的耐受性更高、胰岛素敏感性更高且炎症更少。SIRT1通过PPARγ抑制性乙酰化减弱脂肪生成,并且在ATKO小鼠的脂肪细胞中PPARγ高度乙酰化。这种高乙酰化与Ser273-PPARγ磷酸化的减少有关。去磷酸化的PPARγ具有组成性活性,并导致与胰岛素敏感性增加相关的基因表达升高。

结论

总之,这些数据表明脂肪组织中SIRT1的下调在由PPARγ激活介导的长期炎症消退中起先前未知的作用。因此,在肥胖的背景下,通过靶向SIRT1激活PPARγ的新疗法的开发可能为2型糖尿病的治疗提供新方法。

https://cdn.ncbi.nlm.nih.gov/pmc/blobs/fd65/4421024/8a75053d867c/fx1.jpg

文献AI研究员

20分钟写一篇综述,助力文献阅读效率提升50倍。

立即体验

用中文搜PubMed

大模型驱动的PubMed中文搜索引擎

马上搜索

文档翻译

学术文献翻译模型,支持多种主流文档格式。

立即体验