Suppr超能文献

二甲双胍联合阿司匹林通过抑制抗凋亡蛋白Mcl-1和Bcl-2,在体外和体内均能显著抑制胰腺癌细胞的生长。

Metformin combined with aspirin significantly inhibit pancreatic cancer cell growth in vitro and in vivo by suppressing anti-apoptotic proteins Mcl-1 and Bcl-2.

作者信息

Yue Wen, Zheng Xi, Lin Yong, Yang Chung S, Xu Qing, Carpizo Darren, Huang Huarong, DiPaola Robert S, Tan Xiang-Lin

机构信息

Rutgers Cancer Institute of New Jersey, Rutgers, The State University of New Jersey, New Brunswick, NJ, USA.

Department of Chemical Biology, Ernest Mario School of Pharmacy, Rutgers, The State University of New Jersey, Piscataway, NJ, USA.

出版信息

Oncotarget. 2015 Aug 28;6(25):21208-24. doi: 10.18632/oncotarget.4126.

Abstract

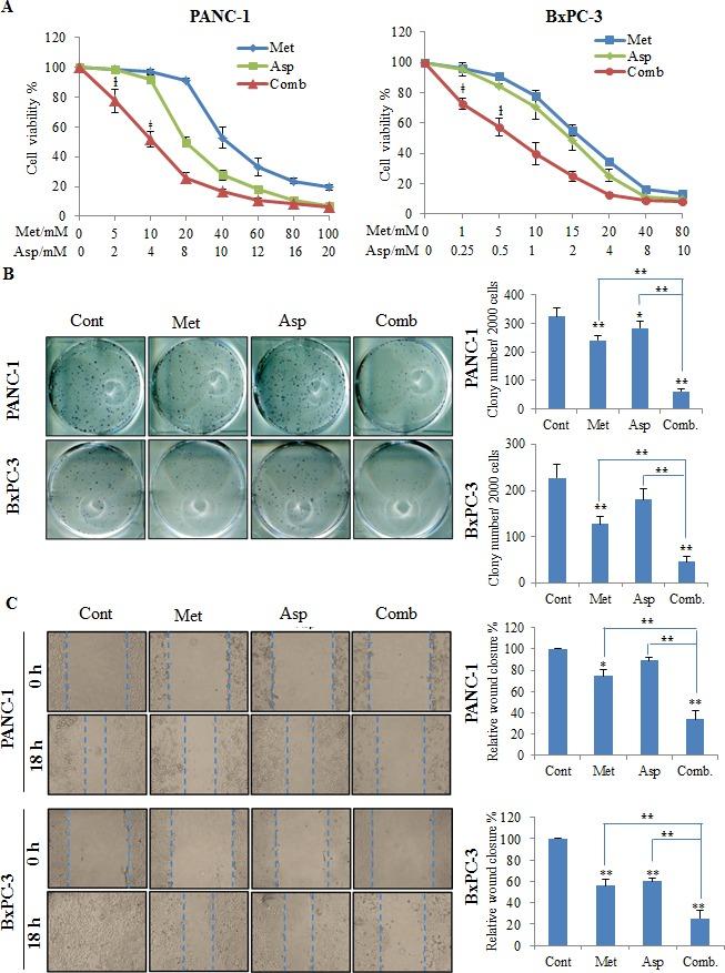
Metformin and aspirin have been studied extensively as cancer preventive or therapeutic agents. However, the effects of their combination on pancreatic cancer cells have not been investigated. Herein, we evaluated the effects of metformin and aspirin, alone or in combination, on cell viability, migration, and apoptosis as well as the molecular changes in mTOR, STAT3 and apoptotic signaling pathways in PANC-1 and BxPC3 cells. Metformin and aspirin, at relatively low concentrations, demonstrated synergistically inhibitory effects on cell viability. Compared to the untreated control or individual drug, the combination of metformin and aspirin significantly inhibited cell migration and colony formation of both PANC-1 and BxPC-3 cells. Metformin combined with aspirin significantly inhibited the phosphorylation of mTOR and STAT3, and induced apoptosis as measured by caspase-3 and PARP cleavage. Remarkably, metformin combined with aspirin significantly downregulated the anti-apoptotic proteins Mcl-1 and Bcl-2, and upregulated the pro-apoptotic proteins Bim and Puma, as well as interrupted their interactions. The downregulation of Mcl-1 and Bcl-2 was independent of AMPK or STAT3 pathway but partially through mTOR signaling and proteasome degradation. In a PANC-1 xenograft mouse model, we demonstrated that the combination of metformin and aspirin significantly inhibited tumor growth and downregulated the protein expression of Mcl-1 and Bcl-2 in tumors. Taken together, the combination of metformin and aspirin significantly inhibited pancreatic cancer cell growth in vitro and in vivo by regulating the pro- and anti-apoptotic Bcl-2 family members, supporting the continued investigation of this two drug combination as chemopreventive or chemotherapeutic agents for pancreatic cancer.

摘要

二甲双胍和阿司匹林作为癌症预防或治疗药物已得到广泛研究。然而,它们联合使用对胰腺癌细胞的影响尚未得到研究。在此,我们评估了二甲双胍和阿司匹林单独或联合使用对PANC - 1和BxPC3细胞的细胞活力、迁移、凋亡以及mTOR、STAT3和凋亡信号通路分子变化的影响。二甲双胍和阿司匹林在相对较低浓度下对细胞活力具有协同抑制作用。与未处理的对照或单一药物相比,二甲双胍和阿司匹林联合使用显著抑制了PANC - 1和BxPC - 3细胞的迁移和集落形成。二甲双胍与阿司匹林联合使用显著抑制了mTOR和STAT3的磷酸化,并通过caspase - 3和PARP裂解诱导凋亡。值得注意的是,二甲双胍与阿司匹林联合使用显著下调了抗凋亡蛋白Mcl - 1和Bcl - 2,并上调了促凋亡蛋白Bim和Puma,同时中断了它们之间的相互作用。Mcl - 1和Bcl - 2的下调与AMPK或STAT3途径无关,但部分通过mTOR信号传导和蛋白酶体降解。在PANC - 1异种移植小鼠模型中,我们证明二甲双胍和阿司匹林联合使用显著抑制肿瘤生长,并下调肿瘤中Mcl - 1和Bcl - 2的蛋白表达。综上所述,二甲双胍和阿司匹林联合使用通过调节促凋亡和抗凋亡的Bcl - 2家族成员,在体外和体内显著抑制胰腺癌细胞生长,支持将这种两种药物联合作为胰腺癌化学预防或化疗药物进行持续研究。

https://cdn.ncbi.nlm.nih.gov/pmc/blobs/aba4/4673260/2e467690bf1b/oncotarget-06-21208-g001.jpg

文献AI研究员

20分钟写一篇综述,助力文献阅读效率提升50倍。

立即体验

用中文搜PubMed

大模型驱动的PubMed中文搜索引擎

马上搜索

文档翻译

学术文献翻译模型,支持多种主流文档格式。

立即体验