Suppr超能文献

祖先染色质构型限制果蝇性别分化染色体上的染色质进化。

Ancestral Chromatin Configuration Constrains Chromatin Evolution on Differentiating Sex Chromosomes in Drosophila.

作者信息

Zhou Qi, Bachtrog Doris

机构信息

Department of Integrative Biology, University of California Berkeley, Berkeley, California, United States of America.

出版信息

PLoS Genet. 2015 Jun 26;11(6):e1005331. doi: 10.1371/journal.pgen.1005331. eCollection 2015 Jun.

Abstract

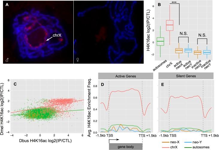
Sex chromosomes evolve distinctive types of chromatin from a pair of ancestral autosomes that are usually euchromatic. In Drosophila, the dosage-compensated X becomes enriched for hyperactive chromatin in males (mediated by H4K16ac), while the Y chromosome acquires silencing heterochromatin (enriched for H3K9me2/3). Drosophila autosomes are typically mostly euchromatic but the small dot chromosome has evolved a heterochromatin-like milieu (enriched for H3K9me2/3) that permits the normal expression of dot-linked genes, but which is different from typical pericentric heterochromatin. In Drosophila busckii, the dot chromosomes have fused to the ancestral sex chromosomes, creating a pair of 'neo-sex' chromosomes. Here we collect genomic, transcriptomic and epigenomic data from D. busckii, to investigate the evolutionary trajectory of sex chromosomes from a largely heterochromatic ancestor. We show that the neo-sex chromosomes formed <1 million years ago, but nearly 60% of neo-Y linked genes have already become non-functional. Expression levels are generally lower for the neo-Y alleles relative to their neo-X homologs, and the silencing heterochromatin mark H3K9me2, but not H3K9me3, is significantly enriched on silenced neo-Y genes. Despite rampant neo-Y degeneration, we find that the neo-X is deficient for the canonical histone modification mark of dosage compensation (H4K16ac), relative to autosomes or the compensated ancestral X chromosome, possibly reflecting constraints imposed on evolving hyperactive chromatin in an originally heterochromatic environment. Yet, neo-X genes are transcriptionally more active in males, relative to females, suggesting the evolution of incipient dosage compensation on the neo-X. Our data show that Y degeneration proceeds quickly after sex chromosomes become established through genomic and epigenetic changes, and are consistent with the idea that the evolution of sex-linked chromatin is influenced by its ancestral configuration.

摘要

性染色体从一对通常为常染色质的祖先常染色体进化出独特类型的染色质。在果蝇中,剂量补偿的X染色体在雄性中富含高活性染色质(由H4K16ac介导),而Y染色体获得沉默异染色质(富含H3K9me2/3)。果蝇常染色体通常大多为常染色质,但小点状染色体进化出了类似异染色质的环境(富含H3K9me2/3),这允许点状染色体连锁基因正常表达,但与典型的着丝粒周围异染色质不同。在巴氏果蝇中,点状染色体已与祖先性染色体融合,形成了一对“新性”染色体。在这里,我们收集了巴氏果蝇的基因组、转录组和表观基因组数据,以研究性染色体从一个主要为异染色质的祖先开始的进化轨迹。我们表明,新性染色体在不到100万年前形成,但近60%的新Y连锁基因已经失去功能。相对于它们的新X同源物,新Y等位基因的表达水平通常较低,并且沉默异染色质标记H3K9me2,而不是H3K9me3,在沉默的新Y基因上显著富集。尽管新Y染色体迅速退化,但我们发现,相对于常染色体或经过剂量补偿的祖先X染色体,新X染色体缺乏剂量补偿的经典组蛋白修饰标记(H4K16ac),这可能反映了在原本异染色质环境中进化高活性染色质所受到的限制。然而,相对于雌性,新X基因在雄性中的转录活性更高,这表明新X染色体上开始出现剂量补偿的进化。我们的数据表明,在性染色体通过基因组和表观遗传变化建立后,Y染色体退化迅速,并且与性连锁染色质的进化受其祖先构型影响的观点一致。

https://cdn.ncbi.nlm.nih.gov/pmc/blobs/01ea/4482674/92e831e55f22/pgen.1005331.g001.jpg

文献AI研究员

20分钟写一篇综述,助力文献阅读效率提升50倍。

立即体验

用中文搜PubMed

大模型驱动的PubMed中文搜索引擎

马上搜索

文档翻译

学术文献翻译模型,支持多种主流文档格式。

立即体验