Suppr超能文献

环氧化酶-2 的抑制可预防慢性和复发性膀胱炎。

Inhibition of Cyclooxygenase-2 Prevents Chronic and Recurrent Cystitis.

机构信息

Department of Pathology & Immunology, Washington University School of Medicine, St. Louis, MO 63110, USA ; Department of Molecular Microbiology and Center for Women's Infectious Disease Research, Washington University School of Medicine, St. Louis, MO 63110, USA.

Division of Allergy & Infectious Diseases, Department of Medicine, University of Washington, Seattle, WA 98195, USA.

出版信息

EBioMedicine. 2014 Oct 24;1(1):46-57. doi: 10.1016/j.ebiom.2014.10.011. eCollection 2014 Nov.

Abstract

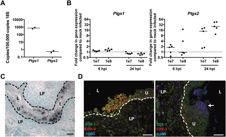
The spread of multidrug-resistant microorganisms globally has created an urgent need for novel therapeutic strategies to combat urinary tract infections (UTIs). Immunomodulatory therapy may provide benefit, as treatment of mice with dexamethasone during acute UTI improved outcome by reducing the development of chronic cystitis, which predisposes to recurrent infection. Here we discovered soluble biomarkers engaged in myeloid cell development and chemotaxis that were predictive of future UTI recurrence when elevated in the sera of young women with UTI. Translation of these findings revealed that temperance of the neutrophil response early during UTI, and specifically disruption of bladder epithelial transmigration of neutrophils by inhibition of cyclooxygenase-2, protected mice against chronic and recurrent cystitis. Further, proteomics identified bladder epithelial remodeling consequent to chronic infection that enhances sensitivity to neutrophil damage. Thus, cyclooxygenase-2 expression during acute UTI is a critical molecular trigger determining disease outcome and drugs targeting cyclooxygenase-2 could prevent recurrent UTI.

摘要

全球多药耐药微生物的传播,迫切需要新的治疗策略来对抗尿路感染(UTI)。免疫调节疗法可能会带来益处,因为在急性 UTI 期间用地塞米松治疗小鼠,可以通过减少慢性膀胱炎的发展来改善治疗效果,慢性膀胱炎易导致反复感染。在这里,我们发现了一些参与髓样细胞发育和趋化的可溶性生物标志物,当这些标志物在患有 UTI 的年轻女性的血清中升高时,可预测未来 UTI 的复发。这些发现表明,在 UTI 早期控制中性粒细胞反应,特别是通过抑制环氧化酶-2 来阻止中性粒细胞穿过膀胱上皮迁移,可保护小鼠免受慢性和复发性膀胱炎的影响。此外,蛋白质组学鉴定了慢性感染导致的膀胱上皮重塑,从而增加了对中性粒细胞损伤的敏感性。因此,急性 UTI 期间的环氧化酶-2 表达是决定疾病结果的关键分子触发因素,靶向环氧化酶-2 的药物可预防复发性 UTI。

https://cdn.ncbi.nlm.nih.gov/pmc/blobs/7b27/4457352/9fa331809495/fx1.jpg

文献AI研究员

20分钟写一篇综述,助力文献阅读效率提升50倍。

立即体验

用中文搜PubMed

大模型驱动的PubMed中文搜索引擎

马上搜索

文档翻译

学术文献翻译模型,支持多种主流文档格式。

立即体验