Suppr超能文献

基于细胞的核表型改变筛选揭示了极光激酶B抑制后多倍体细胞中的衰老进程。

Cell-based screen for altered nuclear phenotypes reveals senescence progression in polyploid cells after Aurora kinase B inhibition.

作者信息

Sadaie Mahito, Dillon Christian, Narita Masako, Young Andrew R J, Cairney Claire J, Godwin Lauren S, Torrance Christopher J, Bennett Dorothy C, Keith W Nicol, Narita Masashi

机构信息

Cancer Research UK Cambridge Institute, University of Cambridge, Cambridge CB2 0RE, United Kingdom.

Cancer Research Technology Discovery Laboratories, Wolfson Institute for Biomedical Research, London WC1E 6BT, United Kingdom.

出版信息

Mol Biol Cell. 2015 Sep 1;26(17):2971-85. doi: 10.1091/mbc.E15-01-0003. Epub 2015 Jul 1.

Abstract

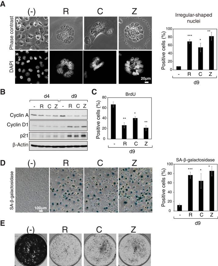
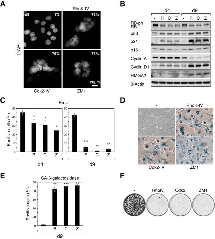
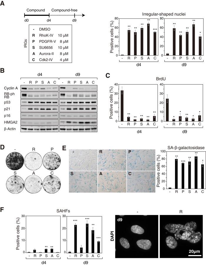
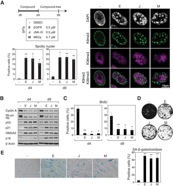
Cellular senescence is a widespread stress response and is widely considered to be an alternative cancer therapeutic goal. Unlike apoptosis, senescence is composed of a diverse set of subphenotypes, depending on which of its associated effector programs are engaged. Here we establish a simple and sensitive cell-based prosenescence screen with detailed validation assays. We characterize the screen using a focused tool compound kinase inhibitor library. We identify a series of compounds that induce different types of senescence, including a unique phenotype associated with irregularly shaped nuclei and the progressive accumulation of G1 tetraploidy in human diploid fibroblasts. Downstream analyses show that all of the compounds that induce tetraploid senescence inhibit Aurora kinase B (AURKB). AURKB is the catalytic component of the chromosome passenger complex, which is involved in correct chromosome alignment and segregation, the spindle assembly checkpoint, and cytokinesis. Although aberrant mitosis and senescence have been linked, a specific characterization of AURKB in the context of senescence is still required. This proof-of-principle study suggests that our protocol is capable of amplifying tetraploid senescence, which can be observed in only a small population of oncogenic RAS-induced senescence, and provides additional justification for AURKB as a cancer therapeutic target.

摘要

细胞衰老作为一种广泛存在的应激反应,被广泛认为是癌症治疗的另一个目标。与细胞凋亡不同,衰老由多种不同的亚表型组成,这取决于其相关效应程序的激活情况。在这里,我们建立了一个简单且灵敏的基于细胞的促衰老筛选方法,并进行了详细的验证分析。我们使用一个聚焦的工具化合物激酶抑制剂文库对该筛选方法进行了表征。我们鉴定出一系列能够诱导不同类型衰老的化合物,包括一种与人类二倍体成纤维细胞核形状不规则以及G1四倍体逐渐积累相关的独特表型。下游分析表明,所有诱导四倍体衰老的化合物均抑制极光激酶B(AURKB)。AURKB是染色体乘客复合体的催化成分,参与正确的染色体排列和分离、纺锤体组装检查点以及胞质分裂。虽然异常有丝分裂与衰老有关,但仍需要在衰老背景下对AURKB进行具体表征。这项原理验证研究表明,我们的方案能够放大四倍体衰老,这种衰老仅在一小部分致癌RAS诱导的衰老细胞中可见,并且为将AURKB作为癌症治疗靶点提供了更多依据。

https://cdn.ncbi.nlm.nih.gov/pmc/blobs/9871/4551313/ad3a84a69e77/2971fig1.jpg

文献AI研究员

20分钟写一篇综述,助力文献阅读效率提升50倍。

立即体验

用中文搜PubMed

大模型驱动的PubMed中文搜索引擎

马上搜索

文档翻译

学术文献翻译模型,支持多种主流文档格式。

立即体验