Suppr超能文献

瘢痕最小基质模型中的分形异质性通过一种机械压力抑制因子的核输出调节硬壁龛干细胞反应。

Fractal heterogeneity in minimal matrix models of scars modulates stiff-niche stem-cell responses via nuclear exit of a mechanorepressor.

作者信息

Dingal P C Dave P, Bradshaw Andrew M, Cho Sangkyun, Raab Matthew, Buxboim Amnon, Swift Joe, Discher Dennis E

机构信息

Biophysical Engineering Labs for Molecular &Cell Biophysics and NanoBio-Polymers, Department of Chemical and Biomolecular Engineering and Graduate Group in Physics, University of Pennsylvania, Philadelphia, Pennsylvania 19104, USA.

出版信息

Nat Mater. 2015 Sep;14(9):951-60. doi: 10.1038/nmat4350. Epub 2015 Jul 13.

Abstract

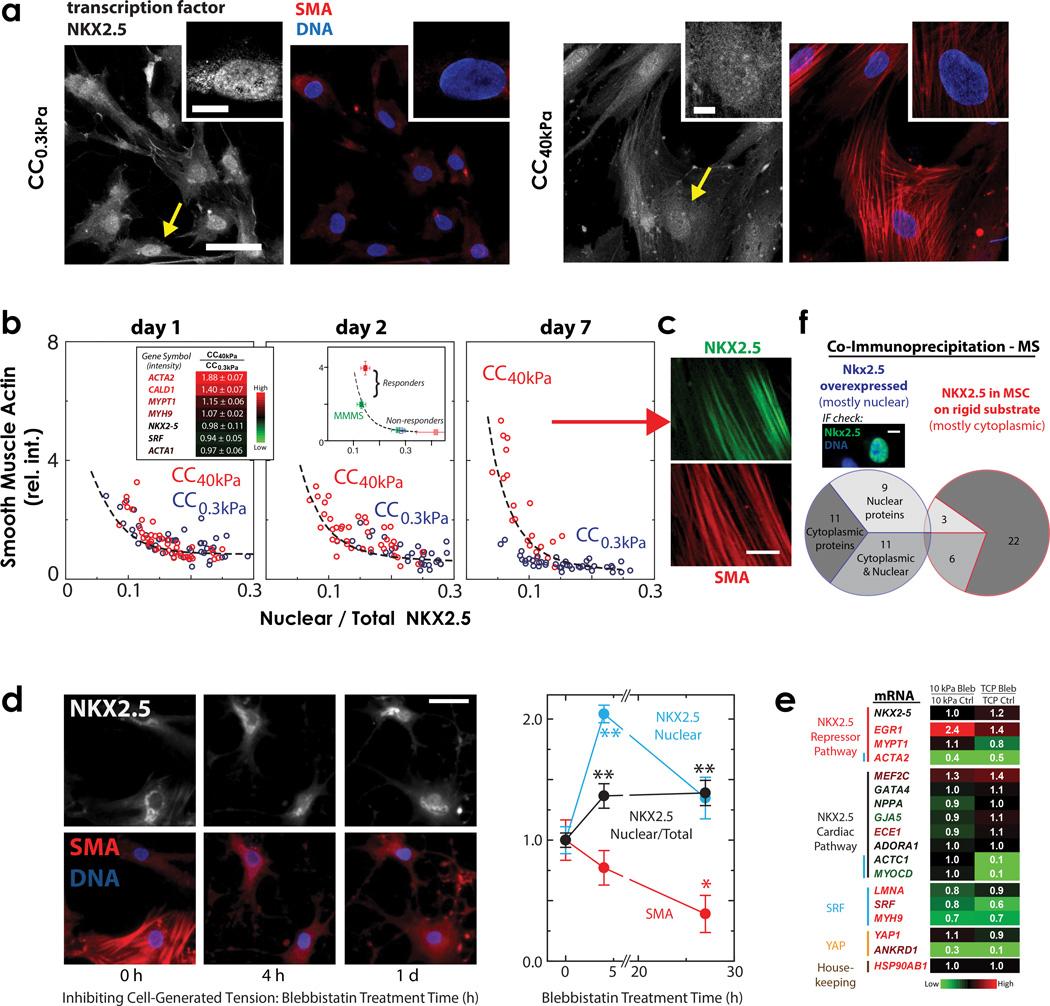
Scarring is a long-lasting problem in higher animals, and reductionist approaches could aid in developing treatments. Here, we show that copolymerization of collagen I with polyacrylamide produces minimal matrix models of scars (MMMS), in which fractal-fibre bundles segregate heterogeneously to the hydrogel subsurface. Matrix stiffens locally-as in scars-while allowing separate control over adhesive-ligand density. The MMMS elicits scar-like phenotypes from mesenchymal stem cells (MSCs): cells spread and polarize quickly, increasing nucleoskeletal lamin-A yet expressing the 'scar marker' smooth muscle actin (SMA) more slowly. Surprisingly, expression responses to MMMS exhibit less cell-to-cell noise than homogeneously stiff gels. Such differences from bulk-average responses arise because a strong SMA repressor, NKX2.5, slowly exits the nucleus on rigid matrices. NKX2.5 overexpression overrides rigid phenotypes, inhibiting SMA and cell spreading, whereas cytoplasm-localized NKX2.5 mutants degrade in well-spread cells. MSCs thus form a 'mechanical memory' of rigidity by progressively suppressing NKX2.5, thereby elevating SMA in a scar-like state.

摘要

瘢痕形成是高等动物中长期存在的问题,而简化论方法有助于开发治疗方法。在此,我们表明,I型胶原蛋白与聚丙烯酰胺共聚可产生最小化瘢痕基质模型(MMMS),其中分形纤维束在水凝胶亚表面不均匀分离。基质局部变硬——如同在瘢痕中一样——同时允许对黏附配体密度进行单独控制。MMMS可诱导间充质干细胞(MSC)出现瘢痕样表型:细胞迅速铺展并极化,增加核骨架层粘连蛋白A,但平滑肌肌动蛋白(SMA)这种“瘢痕标志物”的表达较慢。令人惊讶的是,与均匀坚硬的凝胶相比,对MMMS的表达反应表现出较少的细胞间差异。这种与总体平均反应的差异之所以出现,是因为一种强效的SMA阻遏物NKX2.5在刚性基质上缓慢离开细胞核。NKX2.5的过表达会推翻刚性表型,抑制SMA和细胞铺展,而细胞质定位的NKX2.5突变体在铺展良好的细胞中会降解。因此,间充质干细胞通过逐步抑制NKX2.5形成刚性的“机械记忆”,从而使SMA在瘢痕样状态下升高。

https://cdn.ncbi.nlm.nih.gov/pmc/blobs/c289/4545733/fdb177213722/nihms698815f1.jpg

文献AI研究员

20分钟写一篇综述,助力文献阅读效率提升50倍。

立即体验

用中文搜PubMed

大模型驱动的PubMed中文搜索引擎

马上搜索

文档翻译

学术文献翻译模型,支持多种主流文档格式。

立即体验