Suppr超能文献

柑橘种子中的橙皮苷通过线粒体和死亡受体途径诱导人肝癌HepG2细胞凋亡。

Hesperidin from Citrus seed induces human hepatocellular carcinoma HepG2 cell apoptosis via both mitochondrial and death receptor pathways.

作者信息

Banjerdpongchai Ratana, Wudtiwai Benjawan, Khaw-On Patompong, Rachakhom Wasitta, Duangnil Natthachai, Kongtawelert Prachya

机构信息

Department of Biochemistry, Faculty of Medicine, Chiang Mai University, Chiang Mai, 50200, Thailand.

出版信息

Tumour Biol. 2016 Jan;37(1):227-37. doi: 10.1007/s13277-015-3774-7. Epub 2015 Jul 21.

Abstract

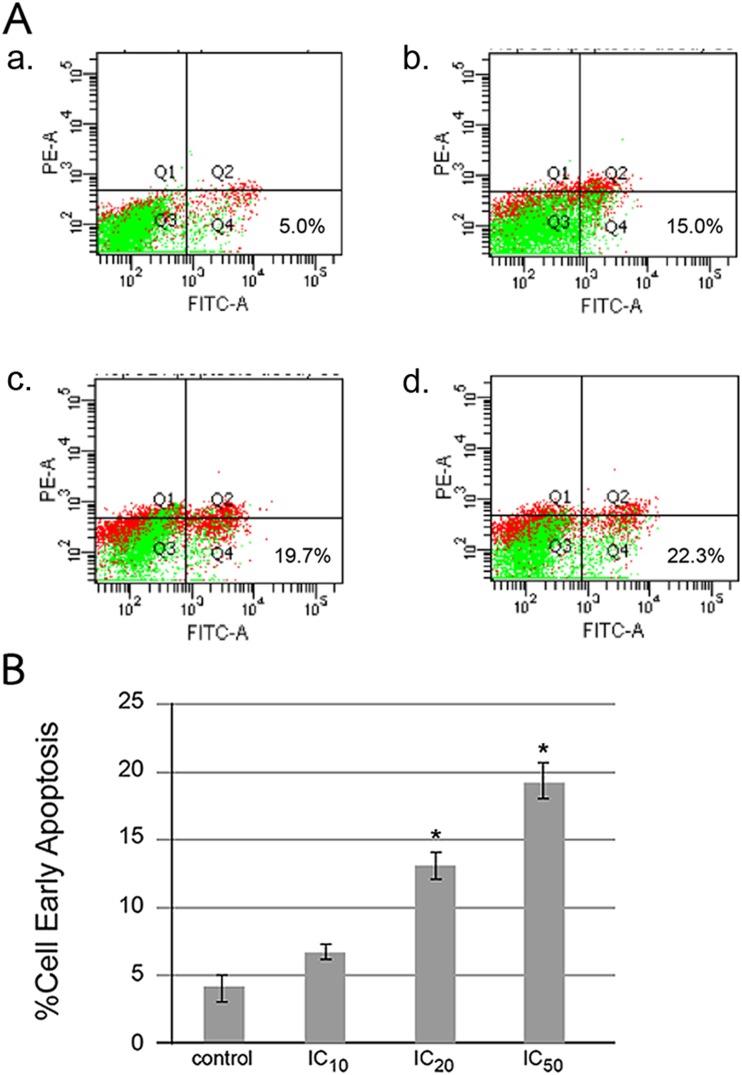
Citrus seeds are full of phenolic compounds, such as flavonoids. The aims of this study were to identify the types of flavonoids in Citrus seed extracts, the cytotoxic effect, mode of cell death, and signaling pathway in human hepatic cancer HepG2 cells. The flavonoids contain anticancer, free radical scavenging, and antioxidant activities. Neohesperidin, hesperidin, and naringin, active flavanone glycosides, were identified in Citrus seed extract. The cytotoxic effect of three compounds was in a dose-dependent manner, and IC50 levels were determined. The sensitivity of human HepG2 cells was as follows: hesperidin > naringin > neohesperidin > naringenin. Hesperidin induced HepG2 cells to undergo apoptosis in a dose-dependent manner as evidenced by the externalization of phosphatidylserine and determined by annexin V-fluorescein isothiocyanate and propidium iodide staining using flow cytometry. Hesperidin did not induce the generation of reactive oxygen species, which was determined by using 2',7'-dichlorohydrofluorescein diacetate and flow cytometry method. The number of hesperidin-treated HepG2 cells with the loss of mitochondrial transmembrane potential increased concentration dependently, using 3,3'-dihexyloxacarbocyanine iodide employing flow cytometry. Caspase-9, -8, and -3 activities were activated and increased in hesperidin-treated HepG2 cells. Bcl-xL protein was downregulated whereas Bax, Bak, and tBid protein levels were upregulated after treatment with hesperidin in a dose-dependent manner. In conclusion, the bioflavanone from Citrus seeds, hesperidin, induced human HepG2 cell apoptosis via mitochondrial pathway and death receptor pathway. Citrus seed flavonoids are beneficial and can be developed as anticancer drug or food supplement, which still needs further in vivo investigation in animals and human beings.

摘要

柑橘种子富含酚类化合物,如黄酮类化合物。本研究的目的是确定柑橘种子提取物中黄酮类化合物的类型、细胞毒性作用、细胞死亡模式以及在人肝癌HepG2细胞中的信号通路。黄酮类化合物具有抗癌、清除自由基和抗氧化活性。在柑橘种子提取物中鉴定出了新橙皮苷、橙皮苷和柚皮苷等活性黄烷酮糖苷。三种化合物的细胞毒性作用呈剂量依赖性,并测定了半数抑制浓度(IC50)水平。人HepG2细胞的敏感性如下:橙皮苷>柚皮苷>新橙皮苷>柚皮素。橙皮苷以剂量依赖性方式诱导HepG2细胞发生凋亡,磷脂酰丝氨酸外翻证明了这一点,并通过流式细胞术使用膜联蛋白V-异硫氰酸荧光素和碘化丙啶染色进行测定。使用2',7'-二氯二氢荧光素二乙酸酯和流式细胞术方法测定,橙皮苷不会诱导活性氧的产生。使用流式细胞术,采用3,3'-二己基氧杂羰花青碘化物,橙皮苷处理的HepG2细胞中线粒体跨膜电位丧失的细胞数量浓度依赖性增加。在橙皮苷处理的HepG2细胞中,半胱天冬酶-9、-8和-3的活性被激活并增加。用橙皮苷处理后,Bcl-xL蛋白表达下调,而Bax、Bak和tBid蛋白水平呈剂量依赖性上调。总之,柑橘种子中的生物黄酮类化合物橙皮苷通过线粒体途径和死亡受体途径诱导人HepG2细胞凋亡。柑橘种子黄酮类化合物有益,可开发为抗癌药物或食品补充剂,但仍需要在动物和人类中进行进一步的体内研究。

https://cdn.ncbi.nlm.nih.gov/pmc/blobs/9c21/4841854/16f54a70d5ed/13277_2015_3774_Fig1_HTML.jpg

文献AI研究员

20分钟写一篇综述,助力文献阅读效率提升50倍。

立即体验

用中文搜PubMed

大模型驱动的PubMed中文搜索引擎

马上搜索

文档翻译

学术文献翻译模型,支持多种主流文档格式。

立即体验