Suppr超能文献

解读控制恶性疟原虫clag3基因相互排斥表达的原理。

Deciphering the principles that govern mutually exclusive expression of Plasmodium falciparum clag3 genes.

作者信息

Rovira-Graells Núria, Crowley Valerie M, Bancells Cristina, Mira-Martínez Sofía, Ribas de Pouplana Lluís, Cortés Alfred

机构信息

ISGlobal, Barcelona Ctr. Int. Health Res. (CRESIB), Hospital Clínic-Universitat de Barcelona, 08036 Barcelona, Catalonia, Spain Institute for Research in Biomedicine (IRB), 08028 Barcelona, Catalonia, Spain.

Institute for Research in Biomedicine (IRB), 08028 Barcelona, Catalonia, Spain.

出版信息

Nucleic Acids Res. 2015 Sep 30;43(17):8243-57. doi: 10.1093/nar/gkv730. Epub 2015 Jul 21.

Abstract

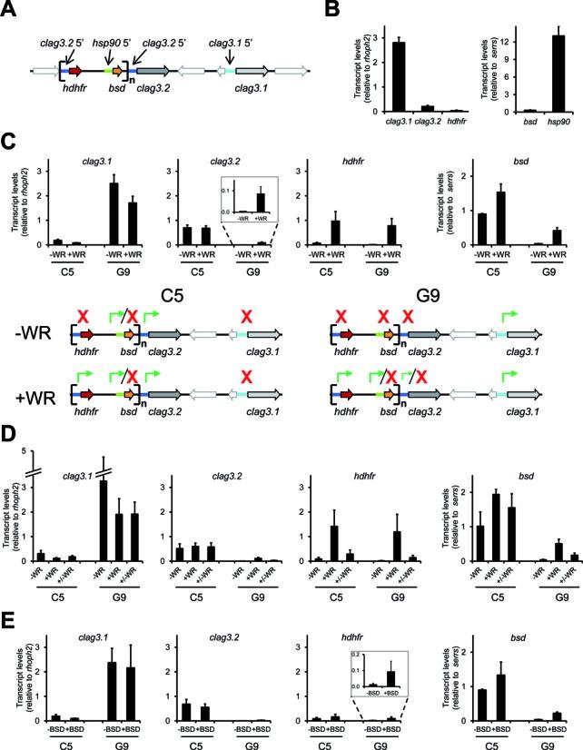
The product of the Plasmodium falciparum genes clag3.1 and clag3.2 plays a fundamental role in malaria parasite biology by determining solute transport into infected erythrocytes. Expression of the two clag3 genes is mutually exclusive, such that a single parasite expresses only one of the two genes at a time. Here we investigated the properties and mechanisms of clag3 mutual exclusion using transgenic parasite lines with extra copies of clag3 promoters located either in stable episomes or integrated in the parasite genome. We found that the additional clag3 promoters in these transgenic lines are silenced by default, but under strong selective pressure parasites with more than one clag3 promoter simultaneously active are observed, demonstrating that clag3 mutual exclusion is strongly favored but it is not strict. We show that silencing of clag3 genes is associated with the repressive histone mark H3K9me3 even in parasites with unusual clag3 expression patterns, and we provide direct evidence for heterochromatin spreading in P. falciparum. We also found that expression of a neighbor ncRNA correlates with clag3.1 expression. Altogether, our results reveal a scenario where fitness costs and non-deterministic molecular processes that favor mutual exclusion shape the expression patterns of this important gene family.

摘要

恶性疟原虫基因clag3.1和clag3.2的产物通过决定溶质转运进入受感染红细胞,在疟原虫生物学中发挥着重要作用。这两个clag3基因的表达相互排斥,因此单个疟原虫在同一时间仅表达这两个基因中的一个。在这里,我们使用转基因疟原虫系来研究clag3相互排斥的特性和机制,这些转基因疟原虫系带有位于稳定附加体或整合到疟原虫基因组中的clag3启动子的额外拷贝。我们发现这些转基因系中的额外clag3启动子在默认情况下会被沉默,但在强烈的选择压力下,会观察到同时有多个clag3启动子处于活跃状态的疟原虫,这表明clag3相互排斥是非常有利的,但并非绝对严格。我们表明,即使在具有异常clag3表达模式的疟原虫中,clag3基因的沉默也与抑制性组蛋白标记H3K9me3相关,并且我们为恶性疟原虫中的异染色质扩散提供了直接证据。我们还发现一个相邻的非编码RNA的表达与clag3.1的表达相关。总之,我们的结果揭示了一种情况,即有利于相互排斥的适应性成本和非确定性分子过程塑造了这个重要基因家族的表达模式。

https://cdn.ncbi.nlm.nih.gov/pmc/blobs/d822/4787829/7d2f594f813a/gkv730fig1.jpg

文献AI研究员

20分钟写一篇综述,助力文献阅读效率提升50倍。

立即体验

用中文搜PubMed

大模型驱动的PubMed中文搜索引擎

马上搜索

文档翻译

学术文献翻译模型,支持多种主流文档格式。

立即体验