Suppr超能文献

淀粉样前体蛋白(APP)通过与PIKfyve复合物结合来控制PI(3,5)P(2)囊泡的形成。

APP controls the formation of PI(3,5)P(2) vesicles through its binding of the PIKfyve complex.

作者信息

Currinn Heather, Guscott Benjamin, Balklava Zita, Rothnie Alice, Wassmer Thomas

机构信息

School of Life and Health Sciences, Aston University, Aston Triangle, Birmingham, B4 7ET, UK.

出版信息

Cell Mol Life Sci. 2016 Jan;73(2):393-408. doi: 10.1007/s00018-015-1993-0. Epub 2015 Jul 28.

Abstract

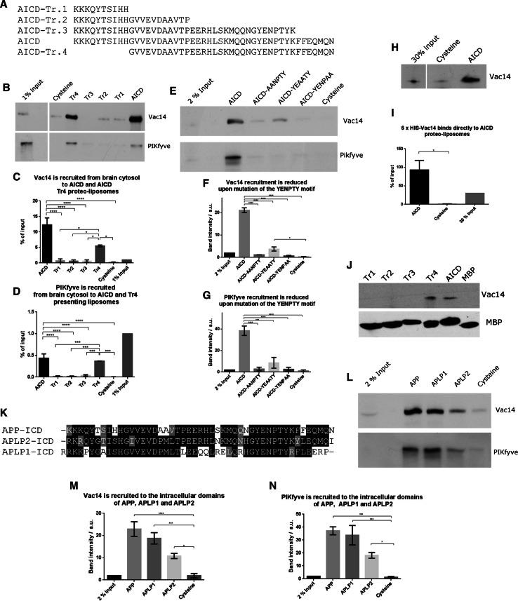
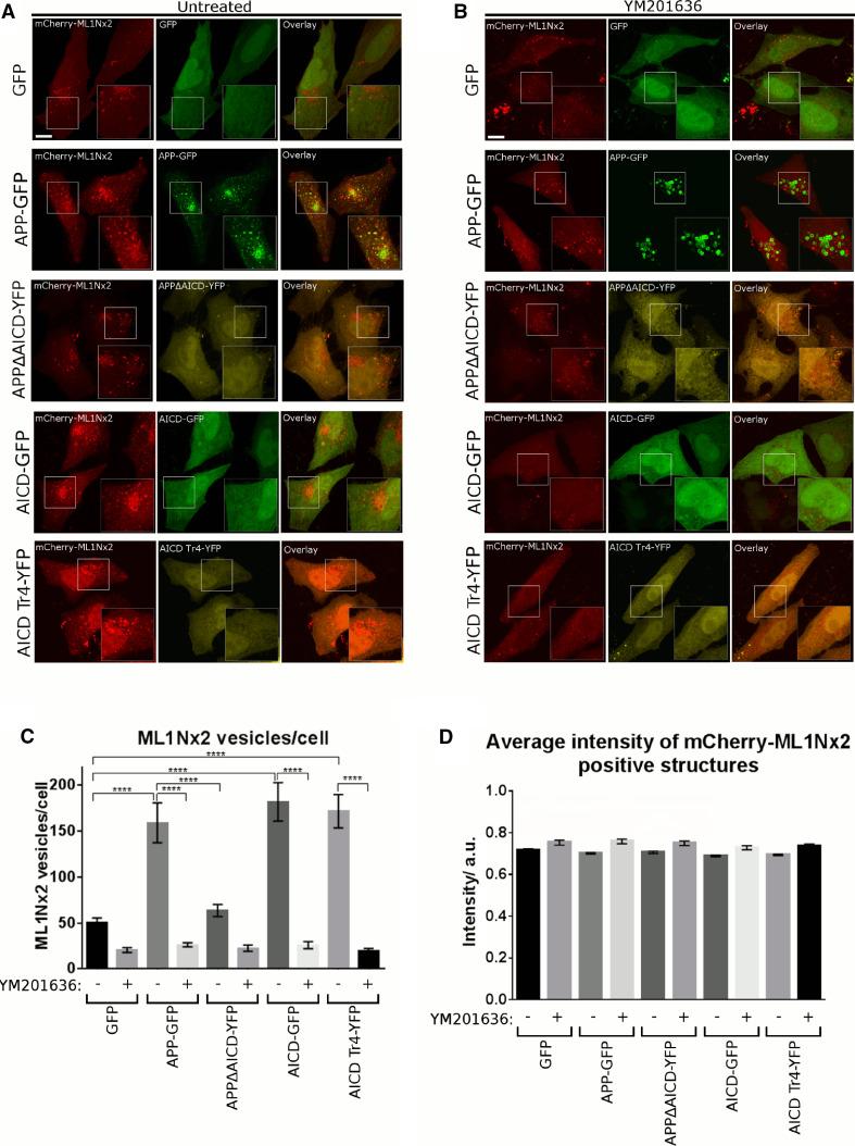
Phosphoinositides are signalling lipids that are crucial for major signalling events as well as established regulators of membrane trafficking. Control of endosomal sorting and endosomal homeostasis requires phosphatidylinositol-3-phosphate (PI(3)P) and phosphatidylinositol-3,5-bisphosphate (PI(3,5)P2), the latter a lipid of low abundance but significant physiological relevance. PI(3,5)P2 is formed by phosphorylation of PI(3)P by the PIKfyve complex which is crucial for maintaining endosomal homeostasis. Interestingly, loss of PIKfyve function results in dramatic neurodegeneration. Despite the significance of PIKfyve, its regulation is still poorly understood. Here we show that the Amyloid Precursor Protein (APP), a central molecule in Alzheimer's disease, associates with the PIKfyve complex (consisting of Vac14, PIKfyve and Fig4) and that the APP intracellular domain directly binds purified Vac14. We also show that the closely related APP paralogues, APLP1 and 2 associate with the PIKfyve complex. Whether APP family proteins can additionally form direct protein-protein interaction with PIKfyve or Fig4 remains to be explored. We show that APP binding to the PIKfyve complex drives formation of PI(3,5)P2 positive vesicles and that APP gene family members are required for supporting PIKfyve function. Interestingly, the PIKfyve complex is required for APP trafficking, suggesting a feedback loop in which APP, by binding to and stimulating PI(3,5)P2 vesicle formation may control its own trafficking. These data suggest that altered APP processing, as observed in Alzheimer's disease, may disrupt PI(3,5)P2 metabolism, endosomal sorting and homeostasis with important implications for our understanding of the mechanism of neurodegeneration in Alzheimer's disease.

摘要

磷酸肌醇是信号脂质,对于主要信号事件以及膜运输的既定调节因子至关重要。内体分选和内体稳态的控制需要磷脂酰肌醇-3-磷酸(PI(3)P)和磷脂酰肌醇-3,5-二磷酸(PI(3,5)P2),后者是一种低丰度但具有重要生理相关性的脂质。PI(3,5)P2由PIKfyve复合物将PI(3)P磷酸化形成,这对于维持内体稳态至关重要。有趣的是,PIKfyve功能丧失会导致严重的神经退行性变。尽管PIKfyve很重要,但其调节机制仍知之甚少。在这里,我们表明淀粉样前体蛋白(APP)是阿尔茨海默病的核心分子,与PIKfyve复合物(由Vac14、PIKfyve和Fig4组成)相关联,并且APP细胞内结构域直接结合纯化的Vac14。我们还表明,密切相关的APP旁系同源物APLP1和APLP2与PIKfyve复合物相关联。APP家族蛋白是否还能与PIKfyve或Fig4形成直接的蛋白质-蛋白质相互作用仍有待探索。我们表明APP与PIKfyve复合物的结合驱动了PI(3,5)P2阳性囊泡的形成,并且APP基因家族成员是支持PIKfyve功能所必需的。有趣的是,APP运输需要PIKfyve复合物,这表明存在一个反馈回路,其中APP通过结合并刺激PI(3,5)P2囊泡形成可能控制其自身的运输。这些数据表明,如在阿尔茨海默病中观察到的APP加工改变,可能会破坏PI(3,5)P2代谢、内体分选和稳态,这对于我们理解阿尔茨海默病神经退行性变机制具有重要意义。

https://cdn.ncbi.nlm.nih.gov/pmc/blobs/5ef8/11108283/84c0599f1095/18_2015_1993_Fig1_HTML.jpg

文献AI研究员

20分钟写一篇综述,助力文献阅读效率提升50倍。

立即体验

用中文搜PubMed

大模型驱动的PubMed中文搜索引擎

马上搜索

文档翻译

学术文献翻译模型,支持多种主流文档格式。

立即体验