Suppr超能文献

富含鸟嘌呤-胞嘧啶的细胞外DNA诱导人脂肪间充质干细胞中的氧化应激、双链DNA断裂和DNA损伤反应。

GC-Rich Extracellular DNA Induces Oxidative Stress, Double-Strand DNA Breaks, and DNA Damage Response in Human Adipose-Derived Mesenchymal Stem Cells.

作者信息

Kostyuk Svetlana, Smirnova Tatiana, Kameneva Larisa, Porokhovnik Lev, Speranskij Anatolij, Ershova Elizaveta, Stukalov Sergey, Izevskaya Vera, Veiko Natalia

机构信息

Research Centre for Medical Genetics, Russian Academy of Medical Sciences, Mosskvorechie Street 1, Moscow 115478, Russia.

V.A. Nasonova Research Institute of Rheumatology, Russian Academy of Medical Sciences, Russia.

出版信息

Oxid Med Cell Longev. 2015;2015:782123. doi: 10.1155/2015/782123. Epub 2015 Jul 26.

Abstract

BACKGROUND

Cell free DNA (cfDNA) circulates throughout the bloodstream of both healthy people and patients with various diseases. CfDNA is substantially enriched in its GC-content as compared with human genomic DNA.

PRINCIPAL FINDINGS

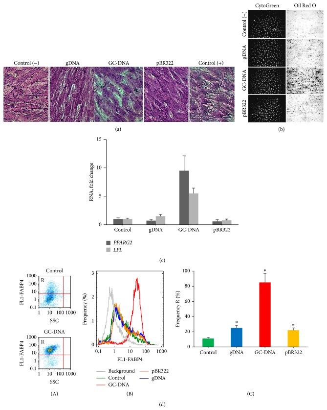
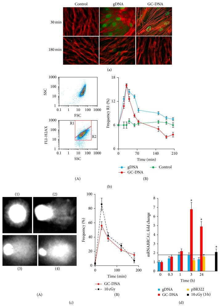
Exposure of haMSCs to GC-DNA induces short-term oxidative stress (determined with H2DCFH-DA) and results in both single- and double-strand DNA breaks (comet assay and γH2AX, foci). As a result in the cells significantly increases the expression of repair genes (BRCA1 (RT-PCR), PCNA (FACS)) and antiapoptotic genes (BCL2 (RT-PCR and FACS), BCL2A1, BCL2L1, BIRC3, and BIRC2 (RT-PCR)). Under the action of GC-DNA the potential of mitochondria was increased. Here we show that GC-rich extracellular DNA stimulates adipocyte differentiation of human adipose-derived mesenchymal stem cells (haMSCs). Exposure to GC-DNA leads to an increase in the level of RNAPPARG2 and LPL (RT-PCR), in the level of fatty acid binding protein FABP4 (FACS analysis) and in the level of fat (Oil Red O).

CONCLUSIONS

GC-rich fragments in the pool of cfDNA can potentially induce oxidative stress and DNA damage response and affect the direction of mesenchymal stem cells differentiation in human adipose-derived mesenchymal stem cells. Such a response may be one of the causes of obesity or osteoporosis.

摘要

背景

游离DNA(cfDNA)在健康人和患有各种疾病的患者的血液中循环。与人类基因组DNA相比,cfDNA的GC含量显著富集。

主要发现

将人脂肪间充质干细胞(haMSCs)暴露于GC-DNA会诱导短期氧化应激(用H2DCFH-DA测定),并导致单链和双链DNA断裂(彗星试验和γH2AX焦点)。结果,细胞中修复基因(BRCA1(RT-PCR)、PCNA(FACS))和抗凋亡基因(BCL2(RT-PCR和FACS)、BCL2A1、BCL2L1、BIRC3和BIRC2(RT-PCR))的表达显著增加。在GC-DNA的作用下,线粒体的电位增加。在这里,我们表明富含GC的细胞外DNA刺激人脂肪来源间充质干细胞(haMSCs)的脂肪细胞分化。暴露于GC-DNA会导致RNAPPARG2和LPL水平(RT-PCR)、脂肪酸结合蛋白FABP4水平(FACS分析)以及脂肪水平(油红O)增加。

结论

cfDNA池中的富含GC的片段可能潜在地诱导氧化应激和DNA损伤反应,并影响人脂肪来源间充质干细胞中间充质干细胞的分化方向。这种反应可能是肥胖或骨质疏松症的原因之一。

https://cdn.ncbi.nlm.nih.gov/pmc/blobs/873a/4529983/7bfd8aa0f3b4/OMCL2015-782123.001.jpg

文献AI研究员

20分钟写一篇综述,助力文献阅读效率提升50倍。

立即体验

用中文搜PubMed

大模型驱动的PubMed中文搜索引擎

马上搜索

文档翻译

学术文献翻译模型,支持多种主流文档格式。

立即体验