Suppr超能文献

白血病抑制因子通过PI3K/AKT依赖的Mcl-1激活保护胆管癌细胞免受药物诱导的凋亡。

Leukemia inhibitory factor protects cholangiocarcinoma cells from drug-induced apoptosis via a PI3K/AKT-dependent Mcl-1 activation.

作者信息

Morton Stuart Duncan, Cadamuro Massimiliano, Brivio Simone, Vismara Marta, Stecca Tommaso, Massani Marco, Bassi Nicolò, Furlanetto Alberto, Joplin Ruth Elizabeth, Floreani Annarosa, Fabris Luca, Strazzabosco Mario

机构信息

Department of Molecular Medicine, University of Padua, Padua, Italy.

Department of Surgery & Translational Medicine, University of Milan-Bicocca, Milan, Italy.

出版信息

Oncotarget. 2015 Sep 22;6(28):26052-64. doi: 10.18632/oncotarget.4482.

Abstract

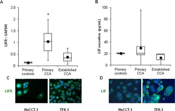
Cholangiocarcinoma is an aggressive, strongly chemoresistant liver malignancy. Leukemia inhibitory factor (LIF), an IL-6 family cytokine, promotes progression of various carcinomas. To investigate the role of LIF in cholangiocarcinoma, we evaluated the expression of LIF and its receptor (LIFR) in human samples. LIF secretion and LIFR expression were assessed in established and primary human cholangiocarcinoma cell lines. In cholangiocarcinoma cells, we tested LIF effects on proliferation, invasion, stem cell-like phenotype, chemotherapy-induced apoptosis (gemcitabine+cisplatin), expression levels of pro-apoptotic (Bax) and anti-apoptotic (Mcl-1) proteins, with/without PI3K inhibition, and of pSTAT3, pERK1/2, pAKT. LIF effect on chemotherapy-induced apoptosis was evaluated after LIFR silencing and Mcl-1 inactivation.Results show that LIF and LIFR expression were higher in neoplastic than in control cholangiocytes; LIF was also expressed by tumor stromal cells. LIF had no effects on cholangiocarcinoma cell proliferation, invasion, and stemness signatures, whilst it counteracted drug-induced apoptosis. Upon LIF stimulation, decreased apoptosis was associated with Mcl-1 and pAKT up-regulation and abolished by PI3K inhibition. LIFR silencing and Mcl-1 blockade restored drug-induced apoptosis.In conclusion, autocrine and paracrine LIF signaling promote chemoresistance in cholangiocarcinoma by up-regulating Mcl-1 via a novel STAT3- and MAPK-independent, PI3K/AKT-dependent pathway. Targeting LIF signaling may increase CCA responsiveness to chemotherapy.

摘要

胆管癌是一种侵袭性强、对化疗具有高度抗性的肝脏恶性肿瘤。白血病抑制因子(LIF)是一种白细胞介素-6家族细胞因子,可促进多种癌症的进展。为了研究LIF在胆管癌中的作用,我们评估了LIF及其受体(LIFR)在人类样本中的表达。在已建立的和原发性人类胆管癌细胞系中评估了LIF的分泌和LIFR的表达。在胆管癌细胞中,我们测试了LIF对细胞增殖、侵袭、干细胞样表型、化疗诱导的凋亡(吉西他滨+顺铂)、促凋亡蛋白(Bax)和抗凋亡蛋白(Mcl-1)表达水平的影响,有无PI3K抑制以及对pSTAT3、pERK1/2、pAKT的影响。在LIFR沉默和Mcl-1失活后评估LIF对化疗诱导凋亡的影响。结果显示,肿瘤性胆管细胞中LIF和LIFR的表达高于对照胆管细胞;肿瘤基质细胞也表达LIF。LIF对胆管癌细胞的增殖、侵袭和干性特征没有影响,但其可抵消药物诱导的凋亡。在LIF刺激下,凋亡减少与Mcl-1和pAKT上调相关,并且PI3K抑制可消除这种现象。LIFR沉默和Mcl-1阻断可恢复药物诱导的凋亡。总之,自分泌和旁分泌LIF信号通过一种新的不依赖STAT3和MAPK、依赖PI3K/AKT的途径上调Mcl-1,从而促进胆管癌的化疗耐药性。靶向LIF信号可能会增加胆管癌对化疗的反应性。

https://cdn.ncbi.nlm.nih.gov/pmc/blobs/d0ee/4694885/f0baa0589076/oncotarget-06-26052-g001.jpg

文献AI研究员

20分钟写一篇综述,助力文献阅读效率提升50倍。

立即体验

用中文搜PubMed

大模型驱动的PubMed中文搜索引擎

马上搜索

文档翻译

学术文献翻译模型,支持多种主流文档格式。

立即体验