Suppr超能文献

膜联蛋白A2与信号转导和转录激活因子3结合,并促进乳腺癌细胞的上皮-间质转化。

Anxa2 binds to STAT3 and promotes epithelial to mesenchymal transition in breast cancer cells.

作者信息

Wang Tong, Yuan Jie, Zhang Jie, Tian Ran, Ji Wei, Zhou Yan, Yang Yi, Song Weijie, Zhang Fei, Niu Ruifang

机构信息

Tianjin Medical University Cancer Institute and Hospital, National Clinical Research Center for Cancer, The Key Laboratory of Breast Cancer Prevention and Therapy, Ministry of Education, Key Laboratory of Cancer Prevention and Therapy, Tianjin, PR China.

出版信息

Oncotarget. 2015 Oct 13;6(31):30975-92. doi: 10.18632/oncotarget.5199.

Abstract

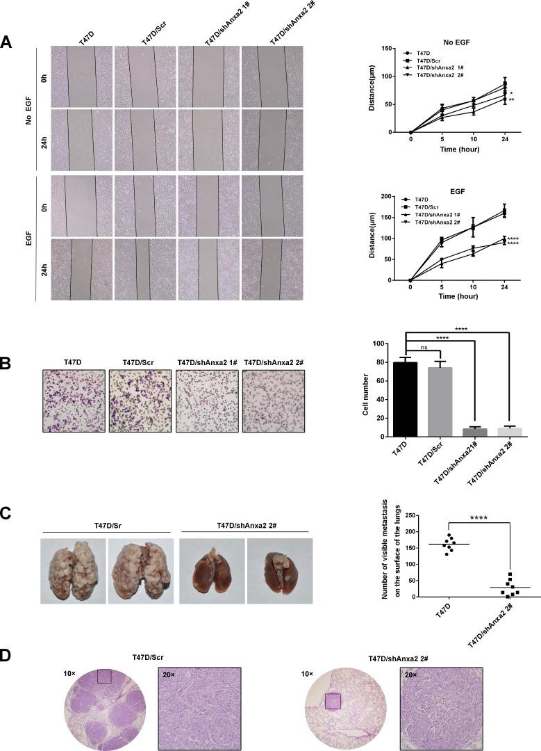
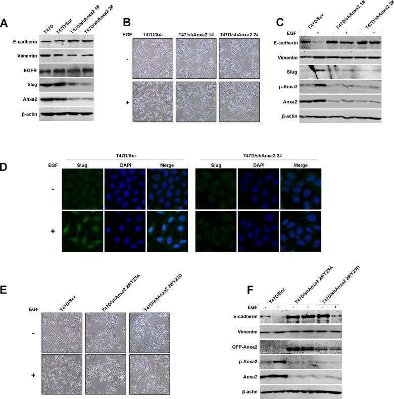
Overexpression of annexin A2 (Anxa2) is correlated with invasion and metastasis in breast cancer cells. In this study, breast cancer patients with upregulated Anxa2 exhibited poor overall and disease-free survival rates. Anxa2 expression was also positively correlated with the expression of epidermal growth factor receptor (EGFR) and epithelial-mesenchymal transition (EMT) markers in breast cancer tissues and cell lines. Moreover, knockdown of Anxa2 impaired EGF-induced EMT, as well as the migration and invasion of breast cancer cells in vitro. Meanwhile, Anxa2 depletion significantly ablated pulmonary metastasis in a severe combined immunodeficiency mouse model of breast cancer. Importantly, Anxa2 reduction inhibited EGF-induced activation of STAT3, which is required for EGF-induced EMT. Anxa2 directly bound to STAT3 and enhanced its transcriptional activity, thereby indicating that Anxa2 promotes EGF-induced EMT in a STAT3-dependent manner. Our findings provide clinical evidence that Anxa2 is a poor prognostic factor for breast cancer and reveal a novel mechanism through which Anxa2 promotes breast cancer metastasis.

摘要

膜联蛋白A2(Anxa2)的过表达与乳腺癌细胞的侵袭和转移相关。在本研究中,Anxa2上调的乳腺癌患者总生存率和无病生存率较差。Anxa2的表达也与乳腺癌组织和细胞系中表皮生长因子受体(EGFR)的表达以及上皮-间质转化(EMT)标志物呈正相关。此外,敲低Anxa2会损害表皮生长因子(EGF)诱导的EMT以及乳腺癌细胞在体外的迁移和侵袭。同时,在严重联合免疫缺陷乳腺癌小鼠模型中,Anxa2缺失显著消除了肺转移。重要的是,Anxa2的减少抑制了EGF诱导的STAT3激活,而这是EGF诱导EMT所必需的。Anxa2直接与STAT3结合并增强其转录活性,从而表明Anxa2以STAT3依赖的方式促进EGF诱导的EMT。我们的研究结果提供了临床证据,表明Anxa2是乳腺癌的不良预后因素,并揭示了Anxa2促进乳腺癌转移的新机制。

https://cdn.ncbi.nlm.nih.gov/pmc/blobs/a52b/4741582/e46206bec2d3/oncotarget-06-30975-g001.jpg

文献AI研究员

20分钟写一篇综述,助力文献阅读效率提升50倍。

立即体验

用中文搜PubMed

大模型驱动的PubMed中文搜索引擎

马上搜索

文档翻译

学术文献翻译模型,支持多种主流文档格式。

立即体验