Suppr超能文献

双皮质素样激酶1阳性的小肠上皮簇细胞表现出静止和自我更新的特征。

Dclk1+ small intestinal epithelial tuft cells display the hallmarks of quiescence and self-renewal.

作者信息

Chandrakesan Parthasarathy, May Randal, Qu Dongfeng, Weygant Nathaniel, Taylor Vivian E, Li James D, Ali Naushad, Sureban Sripathi M, Qante Michael, Wang Timothy C, Bronze Michael S, Houchen Courtney W

机构信息

Department of Medicine, University of Oklahoma Health Sciences Center, Oklahoma City, OK, USA.

Stephenson Oklahoma Cancer Center, University of Oklahoma Health Sciences Center, Oklahoma City, OK, USA.

出版信息

Oncotarget. 2015 Oct 13;6(31):30876-86. doi: 10.18632/oncotarget.5129.

Abstract

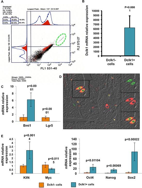
To date, no discrete genetic signature has been defined for isolated Dclk1+ tuft cells within the small intestine. Furthermore, recent reports on the functional significance of Dclk1+ cells in the small intestine have been inconsistent. These cells have been proposed to be fully differentiated cells, reserve stem cells, and tumor stem cells. In order to elucidate the potential function of Dclk1+ cells, we FACS-sorted Dclk1+ cells from mouse small intestinal epithelium using transgenic mice expressing YFP under the control of the Dclk1 promoter (Dclk1-CreER;Rosa26-YFP). Analysis of sorted YFP+ cells demonstrated marked enrichment (~6000 fold) for Dclk1 mRNA compared with YFP- cells. Dclk1+ population display ~6 fold enrichment for the putative quiescent stem cell marker Bmi1. We observed significantly greater expression of pluripotency genes, pro-survival genes, and quiescence markers in the Dclk1+ population. A significant increase in self-renewal capability (14-fold) was observed in in vitro isolated Dclk1+ cells. The unique genetic report presented in this manuscript suggests that Dclk1+ cells may maintain quiescence, pluripotency, and metabolic activity for survival/longevity. Functionally, these reserve characteristics manifest in vitro, with Dclk1+ cells exhibiting greater ability to self-renew. These findings indicate that quiescent stem-like functionality is a feature of Dclk1-expressing tuft cells.

摘要

迄今为止,尚未确定小肠中分离出的Dclk1+簇状细胞的离散遗传特征。此外,最近关于小肠中Dclk1+细胞功能意义的报道并不一致。这些细胞被认为是完全分化的细胞、储备干细胞和肿瘤干细胞。为了阐明Dclk1+细胞的潜在功能,我们使用在Dclk1启动子控制下表达YFP的转基因小鼠(Dclk1-CreER;Rosa26-YFP),通过荧光激活细胞分选(FACS)从小鼠小肠上皮中分离出Dclk1+细胞。对分选的YFP+细胞的分析表明,与YFP-细胞相比,Dclk1 mRNA显著富集(约6000倍)。Dclk1+群体中假定的静止干细胞标志物Bmi1富集约6倍。我们观察到Dclk1+群体中多能性基因、促生存基因和静止标志物的表达明显更高。在体外分离的Dclk1+细胞中观察到自我更新能力显著增加(14倍)。本手稿中呈现的独特遗传报告表明,Dclk1+细胞可能维持静止、多能性和代谢活性以实现生存/长寿。在功能上,这些储备特征在体外表现出来,Dclk1+细胞表现出更强的自我更新能力。这些发现表明,静止的干细胞样功能是表达Dclk1的簇状细胞的一个特征。

https://cdn.ncbi.nlm.nih.gov/pmc/blobs/2911/4741574/7eda14e31e45/oncotarget-06-30876-g001.jpg

文献AI研究员

20分钟写一篇综述,助力文献阅读效率提升50倍。

立即体验

用中文搜PubMed

大模型驱动的PubMed中文搜索引擎

马上搜索

文档翻译

学术文献翻译模型,支持多种主流文档格式。

立即体验