Suppr超能文献

长链非编码RNA HOXA-AS2通过表观遗传沉默P21/PLK3/DDIT3表达促进胃癌增殖。

Long noncoding RNA HOXA-AS2 promotes gastric cancer proliferation by epigenetically silencing P21/PLK3/DDIT3 expression.

作者信息

Xie Min, Sun Ming, Zhu Ya-nan, Xia Rui, Liu Yan-wen, Ding Jie, Ma Hong-wei, He Xue-zhi, Zhang Zhi-hong, Liu Zhi-jun, Liu Xiang-hua, De Wei

机构信息

Department of Biochemistry and Molecular Biology, Nanjing Medical University, Nanjing, People's Republic of China.

Department of Oncology, Second Affiliated Hospital, Nanjing Medical University, Nanjing, People's Republic of China.

出版信息

Oncotarget. 2015 Oct 20;6(32):33587-601. doi: 10.18632/oncotarget.5599.

Abstract

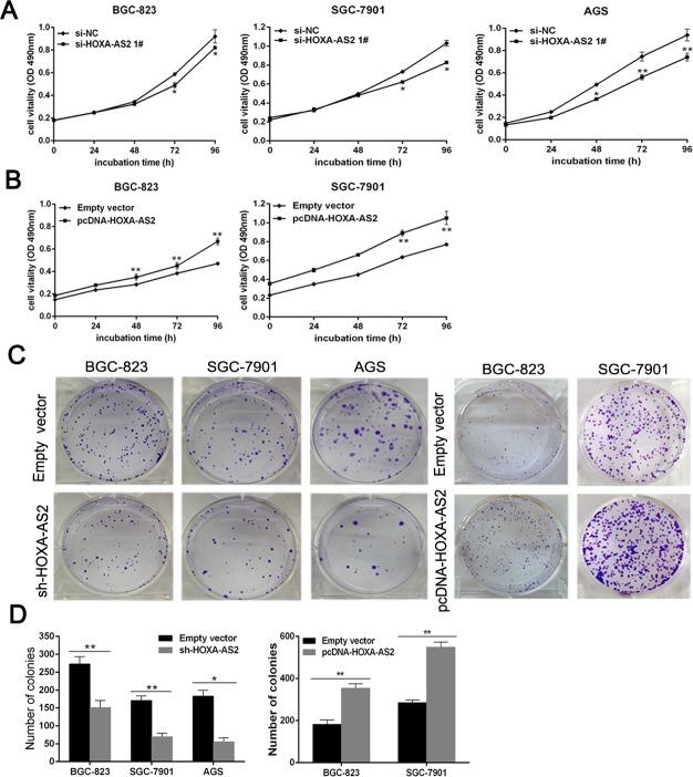
Current evidence suggests that long noncoding RNAs (lncRNAs) may be an important class of functional regulators involved in human cancers development, including gastric cancer (GC). Here, we reported that HOXA cluster antisense RNA2 (HOXA-AS2), a 1048bp RNA, was upregulated in GC. Increased HOXA-AS2 expression in GC was associated with larger tumor size and higher clinical stage; patients with higher levels of HOXA-AS2 expression had a relatively poor prognosis. Further experiments revealed that HOXA-AS2 knockdown significantly inhibited GC cells proliferation by causing G1 arrest and promoting apoptosis, whereas HOXA-AS2 overexpression promoted cell growth. Furthermore, HOXA-AS2 could epigenetically repress the expression of P21, PLK3, and DDIT3 via binding with EZH2 (enhaner of zeste homolog 2), a key component of PRC2; ChIP assays demonstrated that EZH2 could directly bind to the promoter of P21, PLK3 and DDIT3, inducing H3K27 trimethylated. In conclusion, these data suggest that HOXA-AS2 could be an oncogene for GC partly through suppressing P21, PLK3, and DDIT3 expression; HOXA-AS2 may be served as a candidate prognostic biomarker and target for new therapies in human GC.

摘要

目前的证据表明,长链非编码RNA(lncRNA)可能是参与人类癌症发展(包括胃癌,GC)的一类重要功能调节因子。在此,我们报道了HOXA簇反义RNA2(HOXA-AS2),一种1048bp的RNA,在胃癌中上调。胃癌中HOXA-AS2表达增加与肿瘤体积较大和临床分期较高相关;HOXA-AS2表达水平较高的患者预后相对较差。进一步的实验表明,敲低HOXA-AS2可通过导致G1期阻滞和促进凋亡显著抑制胃癌细胞增殖,而HOXA-AS2过表达则促进细胞生长。此外,HOXA-AS2可通过与PRC2的关键成分EZH2(zeste同源物2增强子)结合,在表观遗传上抑制P21、PLK3和DDIT3的表达;染色质免疫沉淀分析表明,EZH2可直接结合P21、PLK3和DDIT3的启动子,诱导H3K27三甲基化。总之,这些数据表明,HOXA-AS2可能部分通过抑制P21、PLK3和DDIT3的表达而成为胃癌的癌基因;HOXA-AS2可能作为人类胃癌的候选预后生物标志物和新治疗靶点。

https://cdn.ncbi.nlm.nih.gov/pmc/blobs/aeb8/4741787/0ce2fd62f35c/oncotarget-06-33587-g001.jpg

文献AI研究员

20分钟写一篇综述,助力文献阅读效率提升50倍。

立即体验

用中文搜PubMed

大模型驱动的PubMed中文搜索引擎

马上搜索

文档翻译

学术文献翻译模型,支持多种主流文档格式。

立即体验