Suppr超能文献

一种在睾丸精原细胞瘤中缺失的有丝分裂激酶支架会影响生殖系干细胞中的纺锤体定向。

A mitotic kinase scaffold depleted in testicular seminomas impacts spindle orientation in germ line stem cells.

作者信息

Hehnly Heidi, Canton David, Bucko Paula, Langeberg Lorene K, Ogier Leah, Gelman Irwin, Santana L Fernando, Wordeman Linda, Scott John D

机构信息

Department of Pharmacology, Howard Hughes Medical Institute, University of Washington, Seattle, United States.

Department of Cell and Developmental Biology, State University of New York Upstate Medical University, Syracuse, United States.

出版信息

Elife. 2015 Sep 25;4:e09384. doi: 10.7554/eLife.09384.

Abstract

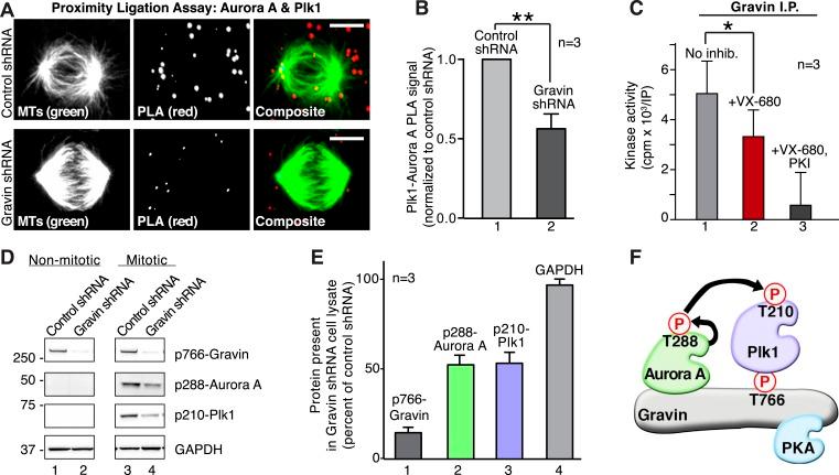
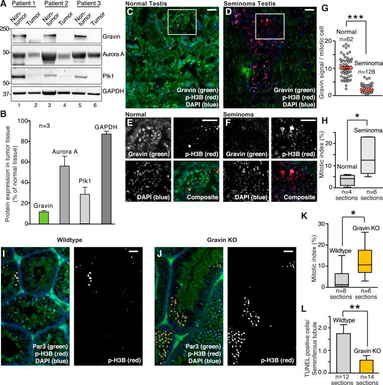
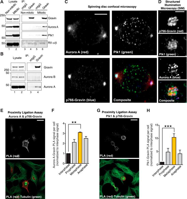
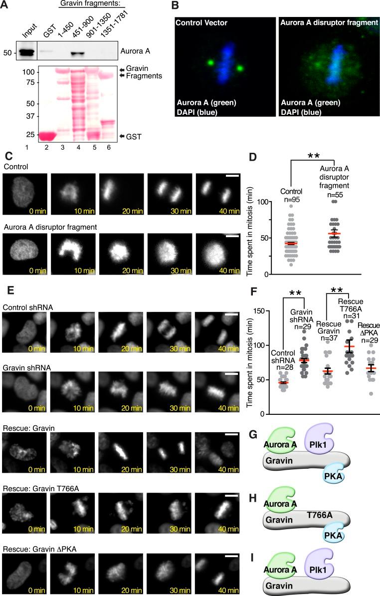
Correct orientation of the mitotic spindle in stem cells underlies organogenesis. Spindle abnormalities correlate with cancer progression in germ line-derived tumors. We discover a macromolecular complex between the scaffolding protein Gravin/AKAP12 and the mitotic kinases, Aurora A and Plk1, that is down regulated in human seminoma. Depletion of Gravin correlates with an increased mitotic index and disorganization of seminiferous tubules. Biochemical, super-resolution imaging, and enzymology approaches establish that this Gravin scaffold accumulates at the mother spindle pole during metaphase. Manipulating elements of the Gravin-Aurora A-Plk1 axis prompts mitotic delay and prevents appropriate assembly of astral microtubules to promote spindle misorientation. These pathological responses are conserved in seminiferous tubules from Gravin(-/-) mice where an overabundance of Oct3/4 positive germ line stem cells displays randomized orientation of mitotic spindles. Thus, we propose that Gravin-mediated recruitment of Aurora A and Plk1 to the mother (oldest) spindle pole contributes to the fidelity of symmetric cell division.

摘要

干细胞中有丝分裂纺锤体的正确定向是器官发生的基础。纺锤体异常与生殖系来源肿瘤的癌症进展相关。我们发现支架蛋白Gravin/AKAP12与有丝分裂激酶Aurora A和Plk1之间存在一种大分子复合物,该复合物在人类精原细胞瘤中表达下调。Gravin的缺失与有丝分裂指数增加和生精小管紊乱相关。生化、超分辨率成像和酶学方法证实,这种Gravin支架在中期聚集在母纺锤体极。操纵Gravin-Aurora A-Plk1轴的元件会导致有丝分裂延迟,并阻止星体微管的正确组装,从而促进纺锤体错误定向。这些病理反应在Gravin(-/-)小鼠的生精小管中也存在,其中过量的Oct3/4阳性生殖系干细胞表现出有丝分裂纺锤体的随机定向。因此,我们提出Gravin介导的Aurora A和Plk1募集到母(最老的)纺锤体极有助于对称细胞分裂的保真度。

https://cdn.ncbi.nlm.nih.gov/pmc/blobs/36cd/4612572/03e13f1bda0f/elife09384f001.jpg

文献AI研究员

20分钟写一篇综述,助力文献阅读效率提升50倍。

立即体验

用中文搜PubMed

大模型驱动的PubMed中文搜索引擎

马上搜索

文档翻译

学术文献翻译模型,支持多种主流文档格式。

立即体验