Suppr超能文献

长链非编码RNA HOTAIR增强雄激素受体介导的转录程序并驱动去势抵抗性前列腺癌。

LncRNA HOTAIR Enhances the Androgen-Receptor-Mediated Transcriptional Program and Drives Castration-Resistant Prostate Cancer.

作者信息

Zhang Ali, Zhao Jonathan C, Kim Jung, Fong Ka-Wing, Yang Yeqing Angela, Chakravarti Debabrata, Mo Yin-Yuan, Yu Jindan

机构信息

Division of Hematology/Oncology, Department of Medicine, Feinberg School of Medicine, Northwestern University, Chicago, IL 60611, USA.

Division of Reproductive Science in Medicine, Department of Obstetrics and Gynecology, Feinberg School of Medicine, Northwestern University, Chicago, IL 60611, USA; Robert H. Lurie Comprehensive Cancer Center, Northwestern University Feinberg School of Medicine, Chicago, IL 60611, USA.

出版信息

Cell Rep. 2015 Oct 6;13(1):209-221. doi: 10.1016/j.celrep.2015.08.069. Epub 2015 Sep 24.

Abstract

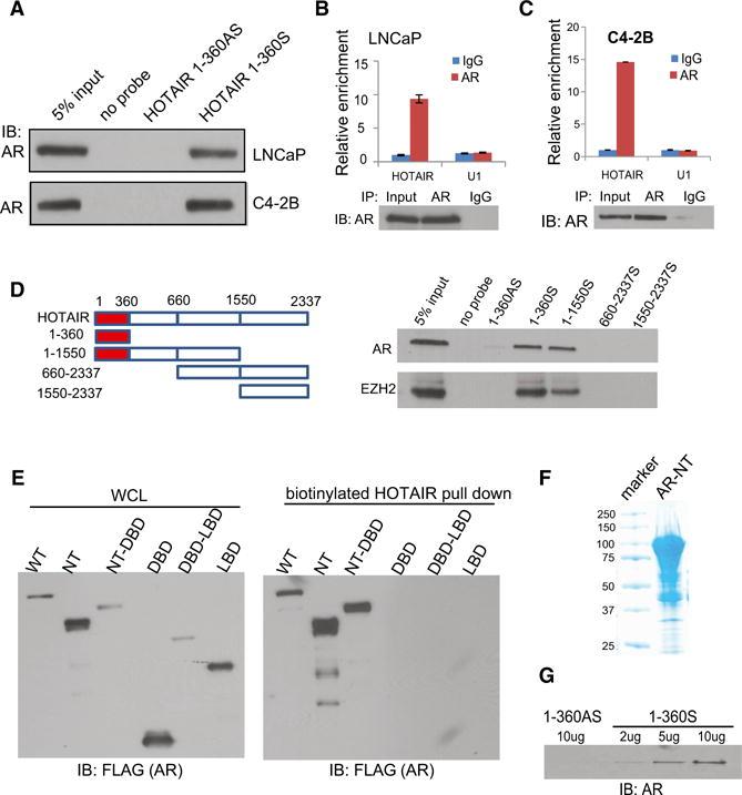
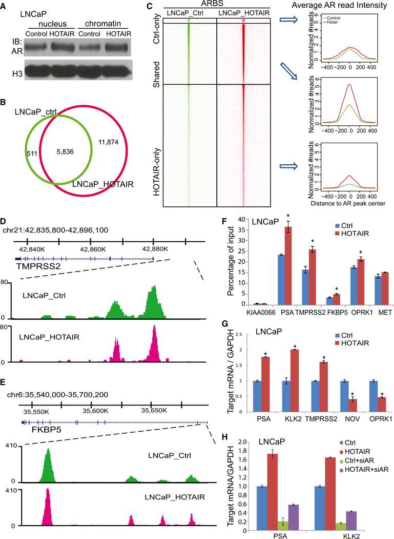
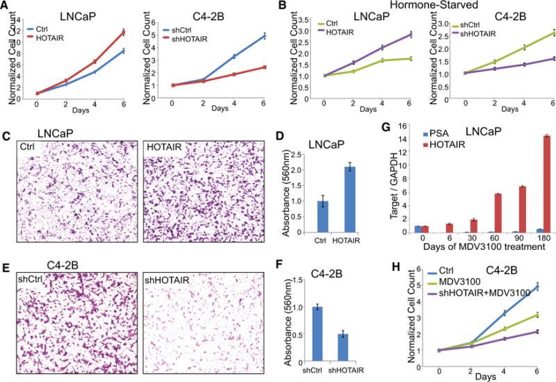
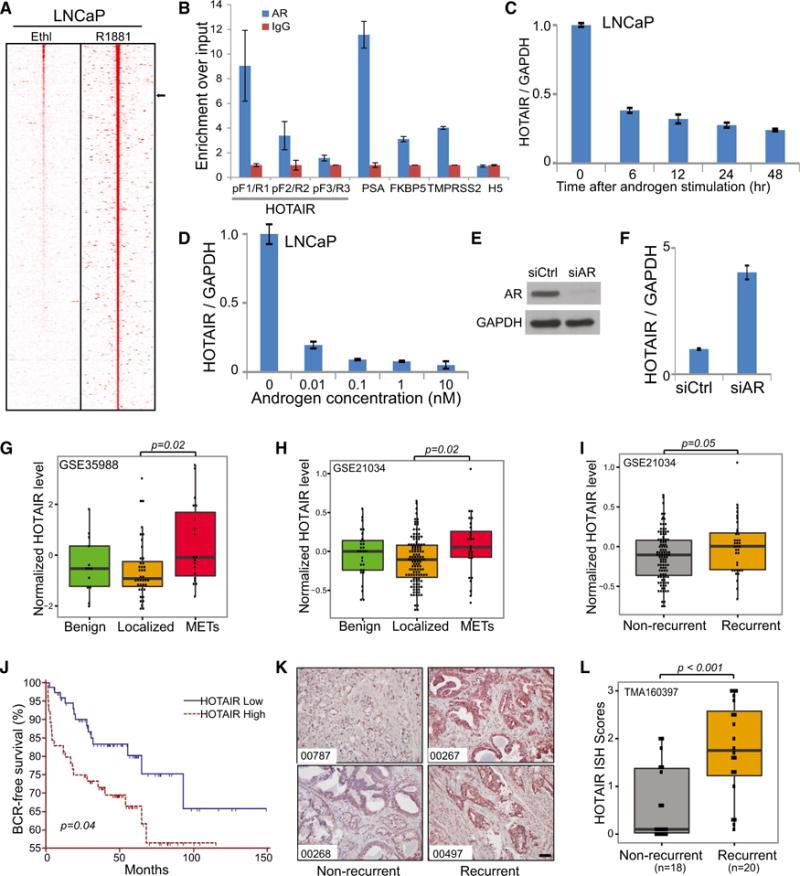
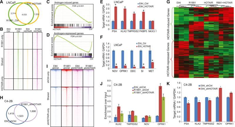
Understanding the mechanisms of androgen receptor (AR) activation in the milieu of low androgen is critical to effective treatment of castration-resistant prostate cancer (CRPC). Here, we report HOTAIR as an androgen-repressed lncRNA, and, as such, it is markedly upregulated following androgen deprivation therapies and in CRPC. We further demonstrate a distinct mode of lncRNA-mediated gene regulation, wherein HOTAIR binds to the AR protein to block its interaction with the E3 ubiquitin ligase MDM2, thereby preventing AR ubiquitination and protein degradation. Consequently, HOTAIR expression is sufficient to induce androgen-independent AR activation and drive the AR-mediated transcriptional program in the absence of androgen. Functionally, HOTAIR overexpression increases, whereas HOTAIR knockdown decreases, prostate cancer cell growth and invasion. Taken together, our results provide compelling evidence of lncRNAs as drivers of androgen-independent AR activity and CRPC progression, and they support the potential of lncRNAs as therapeutic targets.

摘要

了解低雄激素环境下雄激素受体(AR)激活的机制对于有效治疗去势抵抗性前列腺癌(CRPC)至关重要。在此,我们报告HOTAIR是一种受雄激素抑制的长链非编码RNA(lncRNA),因此,在雄激素剥夺疗法后以及CRPC中它会显著上调。我们进一步证明了lncRNA介导的基因调控的独特模式,其中HOTAIR与AR蛋白结合以阻断其与E3泛素连接酶MDM2的相互作用,从而防止AR泛素化和蛋白质降解。因此,HOTAIR的表达足以在无雄激素的情况下诱导雄激素非依赖性AR激活并驱动AR介导的转录程序。在功能上,HOTAIR过表达会增加前列腺癌细胞的生长和侵袭,而HOTAIR敲低则会降低其生长和侵袭。综上所述,我们的结果提供了令人信服的证据,证明lncRNAs是雄激素非依赖性AR活性和CRPC进展的驱动因素,并支持lncRNAs作为治疗靶点的潜力。

https://cdn.ncbi.nlm.nih.gov/pmc/blobs/9a03/4757469/1b363034b320/nihms758976f1.jpg

文献AI研究员

20分钟写一篇综述,助力文献阅读效率提升50倍。

立即体验

用中文搜PubMed

大模型驱动的PubMed中文搜索引擎

马上搜索

文档翻译

学术文献翻译模型,支持多种主流文档格式。

立即体验