Suppr超能文献

用于诊断神经母细胞瘤的123I-间碘苄胍闪烁扫描术和18F-氟代脱氧葡萄糖正电子发射断层显像

123I-MIBG scintigraphy and 18F-FDG-PET imaging for diagnosing neuroblastoma.

作者信息

Bleeker Gitta, Tytgat Godelieve A M, Adam Judit A, Caron Huib N, Kremer Leontien C M, Hooft Lotty, van Dalen Elvira C

机构信息

Department of Paediatric Oncology, Emma Children's Hospital / Academic Medical Center, PO Box 22660, Amsterdam, Netherlands, 1100 DD.

出版信息

Cochrane Database Syst Rev. 2015 Sep 29;2015(9):CD009263. doi: 10.1002/14651858.CD009263.pub2.

Abstract

BACKGROUND

Neuroblastoma is an embryonic tumour of childhood that originates in the neural crest. It is the second most common extracranial malignant solid tumour of childhood.Neuroblastoma cells have the unique capacity to accumulate Iodine-123-metaiodobenzylguanidine (¹²³I-MIBG), which can be used for imaging the tumour. Moreover, ¹²³I-MIBG scintigraphy is not only important for the diagnosis of neuroblastoma, but also for staging and localization of skeletal lesions. If these are present, MIBG follow-up scans are used to assess the patient's response to therapy. However, the sensitivity and specificity of ¹²³I-MIBG scintigraphy to detect neuroblastoma varies according to the literature.Prognosis, treatment and response to therapy of patients with neuroblastoma are currently based on extension scoring of ¹²³I-MIBG scans. Due to its clinical use and importance, it is necessary to determine the exact diagnostic accuracy of ¹²³I-MIBG scintigraphy. In case the tumour is not MIBG avid, fluorine-18-fluorodeoxy-glucose ((18)F-FDG) positron emission tomography (PET) is often used and the diagnostic accuracy of this test should also be assessed.

PRIMARY OBJECTIVES

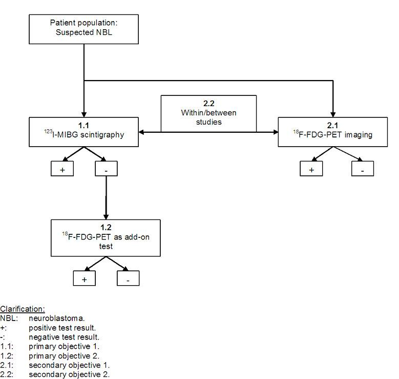
1.1 To determine the diagnostic accuracy of ¹²³I-MIBG (single photon emission computed tomography (SPECT), with or without computed tomography (CT)) scintigraphy for detecting a neuroblastoma and its metastases at first diagnosis or at recurrence in children from 0 to 18 years old.1.2 To determine the diagnostic accuracy of negative ¹²³I-MIBG scintigraphy in combination with (18)F-FDG-PET(-CT) imaging for detecting a neuroblastoma and its metastases at first diagnosis or at recurrence in children from 0 to 18 years old, i.e. an add-on test.

SECONDARY OBJECTIVES

2.1 To determine the diagnostic accuracy of (18)F-FDG-PET(-CT) imaging for detecting a neuroblastoma and its metastases at first diagnosis or at recurrence in children from 0 to 18 years old.2.2 To compare the diagnostic accuracy of ¹²³I-MIBG (SPECT-CT) and (18)F-FDG-PET(-CT) imaging for detecting a neuroblastoma and its metastases at first diagnosis or at recurrence in children from 0 to 18 years old. This was performed within and between included studies. ¹²³I-MIBG (SPECT-CT) scintigraphy was the comparator test in this case.

SEARCH METHODS

We searched the databases of MEDLINE/PubMed (1945 to 11 September 2012) and EMBASE/Ovid (1980 to 11 September 2012) for potentially relevant articles. Also we checked the reference lists of relevant articles and review articles, scanned conference proceedings and searched for unpublished studies by contacting researchers involved in this area.

SELECTION CRITERIA

We included studies of a cross-sectional design or cases series of proven neuroblastoma, either retrospective or prospective, if they compared the results of ¹²³I-MIBG (SPECT-CT) scintigraphy or (18)F-FDG-PET(-CT) imaging, or both, with the reference standards or with each other. Studies had to be primary diagnostic and report on children aged between 0 to 18 years old with a neuroblastoma of any stage at first diagnosis or at recurrence.

DATA COLLECTION AND ANALYSIS

One review author performed the initial screening of identified references. Two review authors independently performed the study selection, extracted data and assessed the methodological quality.We used data from two-by-two tables, describing at least the number of patients with a true positive test and the number of patients with a false negative test, to calculate the sensitivity, and if possible, the specificity for each included study.If possible, we generated forest plots showing estimates of sensitivity and specificity together with 95% confidence intervals.

MAIN RESULTS

Eleven studies met the inclusion criteria. Ten studies reported data on patient level: the scan was positive or negative. One study reported on all single lesions (lesion level). The sensitivity of ¹²³I-MIBG (SPECT-CT) scintigraphy (objective 1.1), determined in 608 of 621 eligible patients included in the 11 studies, varied from 67% to 100%. One study, that reported on a lesion level, provided data to calculate the specificity: 68% in 115 lesions in 22 patients. The sensitivity of ¹²³I-MIBG scintigraphy for detecting metastases separately from the primary tumour in patients with all neuroblastoma stages ranged from 79% to 100% in three studies and the specificity ranged from 33% to 89% for two of these studies.One study reported on the diagnostic accuracy of (18)F-FDG-PET(-CT) imaging (add-on test) in patients with negative ¹²³I-MIBG scintigraphy (objective 1.2). Two of the 24 eligible patients with proven neuroblastoma had a negative ¹²³I-MIBG scan and a positive (18)F-FDG-PET(-CT) scan.The sensitivity of (18)F-FDG-PET(-CT) imaging as a single diagnostic test (objective 2.1) and compared to ¹²³I-MIBG (SPECT-CT) (objective 2.2) was only reported in one study. The sensitivity of (18)F-FDG-PET(-CT) imaging was 100% versus 92% of ¹²³I-MIBG (SPECT-CT) scintigraphy. We could not calculate the specificity for both modalities.

AUTHORS' CONCLUSIONS: The reported sensitivities of ¹²³-I MIBG scintigraphy for the detection of neuroblastoma and its metastases ranged from 67 to 100% in patients with histologically proven neuroblastoma.Only one study in this review reported on false positive findings. It is important to keep in mind that false positive findings can occur. For example, physiological uptake should be ruled out, by using SPECT-CT scans, although more research is needed before definitive conclusions can be made.As described both in the literature and in this review, in about 10% of the patients with histologically proven neuroblastoma the tumour does not accumulate ¹²³I-MIBG (false negative results). For these patients, it is advisable to perform an additional test for staging and assess response to therapy. Additional tests might for example be (18)F-FDG-PET(-CT), but to be certain of its clinical value, more evidence is needed.The diagnostic accuracy of (18)F-FDG-PET(-CT) imaging in case of a negative ¹²³I-MIBG scintigraphy could not be calculated, because only very limited data were available. Also the detection of the diagnostic accuracy of index test (18)F-FDG-PET(-CT) imaging for detecting a neuroblastoma tumour and its metastases, and to compare this to comparator test ¹²³I-MIBG (SPECT-CT) scintigraphy, could not be calculated because of the limited available data at time of this search.At the start of this project, we did not expect to find only very limited data on specificity. We now consider it would have been more appropriate to use the term "the sensitivity to assess the presence of neuroblastoma" instead of "diagnostic accuracy" for the objectives.

摘要

背景

神经母细胞瘤是一种起源于神经嵴的儿童胚胎性肿瘤。它是儿童期第二常见的颅外恶性实体肿瘤。神经母细胞瘤细胞具有独特的能力来摄取碘-123-间碘苄胍(¹²³I-MIBG),这可用于肿瘤成像。此外,¹²³I-MIBG闪烁扫描不仅对神经母细胞瘤的诊断很重要,而且对骨骼病变的分期和定位也很重要。如果存在这些病变,MIBG随访扫描用于评估患者对治疗的反应。然而,根据文献,¹²³I-MIBG闪烁扫描检测神经母细胞瘤的敏感性和特异性各不相同。目前,神经母细胞瘤患者的预后、治疗及对治疗的反应是基于¹²³I-MIBG扫描的扩展评分。鉴于其临床应用和重要性,有必要确定¹²³I-MIBG闪烁扫描的确切诊断准确性。如果肿瘤对MIBG不摄取,通常会使用氟-18-氟脱氧葡萄糖((18)F-FDG)正电子发射断层扫描(PET),并且也应评估该检查的诊断准确性。

主要目标

1.1确定¹²³I-MIBG(单光子发射计算机断层扫描(SPECT),有无计算机断层扫描(CT))闪烁扫描对0至18岁儿童初诊或复发时神经母细胞瘤及其转移灶的诊断准确性。1.2确定¹²³I-MIBG闪烁扫描阴性联合(18)F-FDG-PET(-CT)成像对0至18岁儿童初诊或复发时神经母细胞瘤及其转移灶的诊断准确性,即附加检查。

次要目标

2.1确定(18)F-FDG-PET(-CT)成像对0至18岁儿童初诊或复发时神经母细胞瘤及其转移灶的诊断准确性。2.2比较¹²³I-MIBG(SPECT-CT)和(18)F-FDG-PET(-CT)成像对0至18岁儿童初诊或复发时神经母细胞瘤及其转移灶的诊断准确性。这在纳入研究内部和之间进行。在这种情况下,¹²³I-MIBG(SPECT-CT)闪烁扫描是对照检查。

检索方法

我们检索了MEDLINE/PubMed(1945年至2012年9月11日)和EMBASE/Ovid(1980年至2012年9月11日)数据库中的潜在相关文章。我们还检查了相关文章和综述文章的参考文献列表,浏览了会议论文集,并通过联系该领域的研究人员搜索未发表的研究。

选择标准

我们纳入了横断面设计的研究或经证实的神经母细胞瘤病例系列,无论是回顾性还是前瞻性的,前提是它们比较了¹²³I-MIBG(SPECT-CT)闪烁扫描或(18)F-FDG-PET(-CT)成像,或两者与参考标准或相互之间的结果。研究必须是初次诊断性的,并报告0至18岁初诊或复发时处于任何阶段的神经母细胞瘤患儿情况。

数据收集与分析

一位综述作者对识别出的参考文献进行初步筛选。两位综述作者独立进行研究选择、提取数据并评估方法学质量。我们使用来自四格表的数据,至少描述真阳性检测患者的数量和假阴性检测患者的数量,以计算每个纳入研究的敏感性,并在可能的情况下计算特异性。如果可能,我们生成森林图,显示敏感性和特异性的估计值以及95%置信区间。

主要结果

11项研究符合纳入标准。10项研究报告了患者层面的数据:扫描结果为阳性或阴性。1项研究报告了所有单个病灶(病灶层面)的数据。在11项研究纳入的621例符合条件的患者中,有608例确定了¹²³I-MIBG(SPECT-CT)闪烁扫描的敏感性(目标1.1),其范围为67%至100%。1项在病灶层面报告的研究提供了计算特异性的数据:22例患者的115个病灶中特异性为68%。在三项研究中,¹²³I-MIBG闪烁扫描检测所有神经母细胞瘤分期患者的转移灶(与原发肿瘤分开)的敏感性范围为79%至100%,其中两项研究的特异性范围为33%至89%。1项研究报告了¹²³I-MIBG闪烁扫描阴性患者中(18)F-FDG-PET(-CT)成像(附加检查)的诊断准确性(目标1.2)。24例经证实的神经母细胞瘤患者中有2例¹²³I-MIBG扫描阴性但(18)F-FDG-PET(-CT)扫描阳性。仅1项研究报告了(18)F-FDG-PET(-CT)成像作为单一诊断检查的敏感性(目标2.1)并与¹²³I-MIBG(SPECT-CT)进行比较(目标2.2)。(18)F-FDG-PET(-CT)成像的敏感性为100%,而¹²³I-MIBG(SPECT-CT)闪烁扫描为92%。我们无法计算两种检查方式的特异性。

作者结论

在组织学证实为神经母细胞瘤的患者中,报告的¹²³-I MIBG闪烁扫描检测神经母细胞瘤及其转移灶的敏感性范围为67%至100%。本综述中只有1项研究报告了假阳性结果。重要的是要记住可能会出现假阳性结果。例如,应通过使用SPECT-CT扫描排除生理性摄取,不过在得出明确结论之前还需要更多研究。正如文献和本综述中所描述的,在组织学证实为神经母细胞瘤的患者中,约10%的患者肿瘤不摄取¹²³I-MIBG(假阴性结果)。对于这些患者,建议进行额外的分期检查并评估对治疗的反应。额外的检查例如可能是(18)F-FDG-PET(-CT),但要确定其临床价值,还需要更多证据。由于仅有非常有限的数据,所以无法计算¹²³I-MIBG闪烁扫描阴性时(18)F-FDG-PET(-CT)成像的诊断准确性。同样,由于本次检索时可用数据有限,所以无法计算索引检查(18)F-FDG-PET(-CT)成像检测神经母细胞瘤肿瘤及其转移灶的诊断准确性,也无法将其与对照检查¹²³I-MIBG(SPECT-CT)闪烁扫描进行比较。在本项目开始时,我们没想到只会找到关于特异性的非常有限的数据。我们现在认为,对于这些目标,使用“评估神经母细胞瘤存在的敏感性”一词而不是“诊断准确性”会更合适。

https://cdn.ncbi.nlm.nih.gov/pmc/blobs/963a/6465176/7e277e33cd60/nCD009263-AFig-FIG01.jpg

文献AI研究员

20分钟写一篇综述,助力文献阅读效率提升50倍。

立即体验

用中文搜PubMed

大模型驱动的PubMed中文搜索引擎

马上搜索

文档翻译

学术文献翻译模型,支持多种主流文档格式。

立即体验