Suppr超能文献

细胞因子诱导的杀伤细胞通过识别NKG2D配体有效杀伤鼻咽癌干细胞样癌细胞。

Cytokine-induced killer cells efficiently kill stem-like cancer cells of nasopharyngeal carcinoma via the NKG2D-ligands recognition.

作者信息

Wei Fang, Rong Xiao-Xiang, Xie Rao-Ying, Jia Li-Ting, Wang Hui-Yan, Qin Yu-Juan, Chen Lin, Shen Hong-Fen, Lin Xiao-Lin, Yang Jie, Yang Sheng, Hao Wei-Chao, Chen Yan, Xiao Sheng-Jun, Zhou Hui-Rong, Lin Tao-Yan, Chen Yu-Shuang, Sun Yan, Yao Kai-Tai, Xiao Dong

机构信息

Cancer Research Institute, Southern Medical University, Guangzhou 510515, China.

Guangzhou Digestive Disease Center, Guangzhou First People's Hospital, Guangzhou Medical University, Guangzhou 510180, China.

出版信息

Oncotarget. 2015 Oct 27;6(33):35023-39. doi: 10.18632/oncotarget.5280.

Abstract

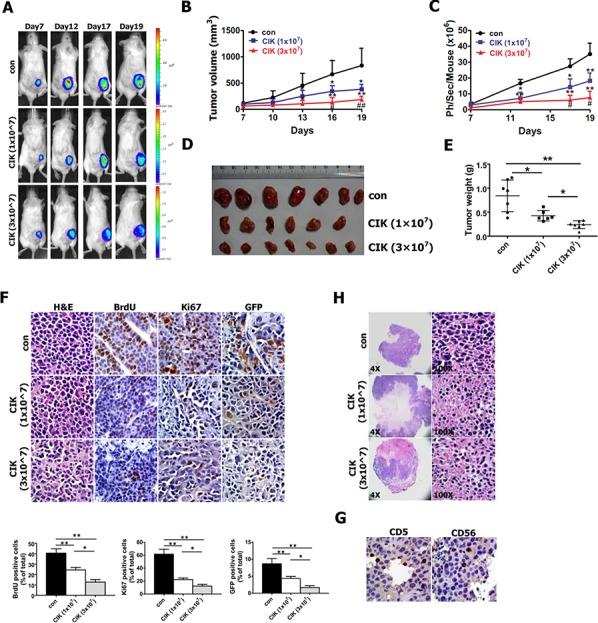
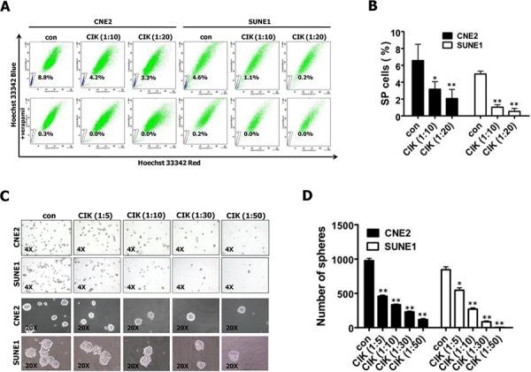
Cancer stem cells (CSCs) are considered to be the root cause for cancer treatment failure. Thus, there remains an urgent need for more potent and safer therapies against CSCs for curing cancer. In this study, the antitumor activity of cytokine-induced killer (CIK) cells against putative CSCs of nasopharyngeal carcinoma (NPC) was fully evaluated in vitro and in vivo. To visualize putative CSCs in vitro by fluorescence imaging, and image and quantify putative CSCs in tumor xenograft-bearing mice by in vivo bioluminescence imaging, NPC cells were engineered with CSC detector vector encoding GFP and luciferase (Luc) under control of Nanog promoter. Our study reported in vitro intense tumor-killing activity of CIK cells against putative CSCs of NPC, as revealed by percentage analysis of side population cells, tumorsphere formation assay and Nanog-promoter-GFP-Luc reporter gene strategy plus time-lapse recording. Additionally, time-lapse imaging firstly illustrated that GFP-labeled or PKH26-labeled putative CSCs or tumorspheres were usually attacked simultaneously by many CIK cells and finally killed by CIK cells, suggesting the necessity of achieving sufficient effector-to-target ratios. We firstly confirmed that NKG2D blockade by anti-NKG2D antibody significantly but partially abrogated CIK cell-mediated cytolysis against putative CSCs. More importantly, intravenous infusion of CIK cells significantly delayed tumor growth in NOD/SCID mice, accompanied by a remarkable reduction in putative CSC number monitored by whole-body bioluminescence imaging. Taken together, our findings suggest that CIK cells demonstrate the intense tumor-killing activity against putative CSCs of NPC, at least in part, by NKG2D-ligands recognition. These results indicate that CIK cell-based therapeutic strategy against CSCs presents a promising and safe approach for cancer treatment.

摘要

癌症干细胞(CSCs)被认为是癌症治疗失败的根本原因。因此,迫切需要更有效、更安全的针对癌症干细胞的疗法来治愈癌症。在本研究中,我们在体外和体内全面评估了细胞因子诱导的杀伤细胞(CIK)对鼻咽癌(NPC)假定癌症干细胞的抗肿瘤活性。为了通过荧光成像在体外可视化假定的癌症干细胞,并通过体内生物发光成像对荷瘤异种移植小鼠体内的假定癌症干细胞进行成像和定量,我们用在Nanog启动子控制下编码绿色荧光蛋白(GFP)和荧光素酶(Luc)的癌症干细胞检测载体对NPC细胞进行了改造。我们的研究报告了CIK细胞对NPC假定癌症干细胞的体外强烈肿瘤杀伤活性,这通过侧群细胞百分比分析、肿瘤球形成试验以及Nanog启动子-GFP-Luc报告基因策略并结合延时记录得以揭示。此外,延时成像首次表明,GFP标记或PKH26标记的假定癌症干细胞或肿瘤球通常会被许多CIK细胞同时攻击,最终被CIK细胞杀死,这表明实现足够的效应细胞与靶细胞比例的必要性。我们首次证实,抗NKG2D抗体阻断NKG2D可显著但部分消除CIK细胞介导的对假定癌症干细胞的细胞溶解作用。更重要的是,静脉注射CIK细胞显著延缓了NOD/SCID小鼠的肿瘤生长,同时通过全身生物发光成像监测到假定癌症干细胞数量显著减少。综上所述,我们的研究结果表明,CIK细胞至少部分通过识别NKG2D配体对NPC假定癌症干细胞表现出强烈的肿瘤杀伤活性。这些结果表明,基于CIK细胞的针对癌症干细胞的治疗策略为癌症治疗提供了一种有前景且安全的方法。

https://cdn.ncbi.nlm.nih.gov/pmc/blobs/09f8/4741506/7cebc3c7dc5f/oncotarget-06-35023-g001.jpg

文献AI研究员

20分钟写一篇综述,助力文献阅读效率提升50倍。

立即体验

用中文搜PubMed

大模型驱动的PubMed中文搜索引擎

马上搜索

文档翻译

学术文献翻译模型,支持多种主流文档格式。

立即体验