Suppr超能文献

使用下一代测序技术对卵巢癌患者血液、肿瘤及腹水的T细胞受体库进行表征分析。

Characterization of T cell repertoire of blood, tumor, and ascites in ovarian cancer patients using next generation sequencing.

作者信息

Jang Miran, Yew Poh-Yin, Hasegawa Kosei, Ikeda Yuji, Fujiwara Keiichi, Fleming Gini F, Nakamura Yusuke, Park Jae-Hyun

机构信息

Department of Medicine; The University of Chicago ; Chicago, IL USA.

Department of Gynecologic Oncology; Saitama Medical University International Medical Center ; Hidaka, Saitama, Japan.

出版信息

Oncoimmunology. 2015 Apr 14;4(11):e1030561. doi: 10.1080/2162402X.2015.1030561. eCollection 2015 Nov.

Abstract

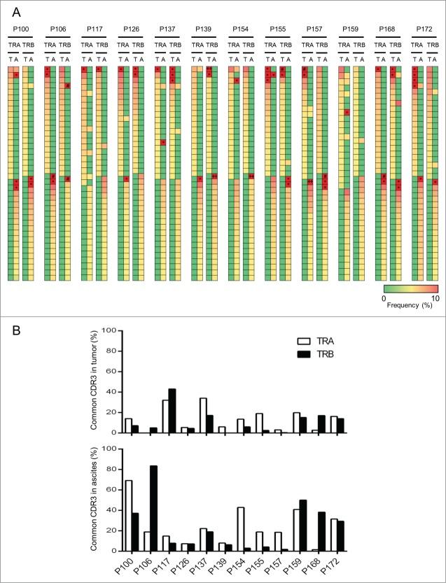
Tumor-infiltrating lymphocytes (TILs) play an important role in regulating the host immune response and are one of key factors in defining tumor microenvironment. Some studies have indicated that T cell infiltration in malignant ascites is associated with clinical outcome, but few studies have performed detailed characterization of T cell diversity or clonality in malignant effusions. We have applied a next generation sequencing method to characterize T cell repertoire of a set of primary cancers, ascites, and blood from 12 ovarian cancer patients and also analyzed the T cell subtype populations in malignant fluids from 3 ovarian cancer patients. We observed enrichment of certain T cells in tumors and ascites, but most of the enriched T cell receptor (TCR) sequences in tumors and ascites were not common. Moreover, we analyzed TCR sequences of T cell subtypes (CD4, CD8, and regulatory T cells) isolated from malignant effusions and also found clonal expansion of certain T cell populations, but the TCR sequences were almost mutually exclusive among the three subgroups. Although functional studies of clonally expanded T cell populations are definitely required, our approach offers a detailed characterization of T cell immune microenvironment in tumors and ascites that might differently affect antitumor immune response.

摘要

肿瘤浸润淋巴细胞(TILs)在调节宿主免疫反应中发挥重要作用,是定义肿瘤微环境的关键因素之一。一些研究表明,恶性腹水中的T细胞浸润与临床结局相关,但很少有研究对恶性积液中T细胞的多样性或克隆性进行详细表征。我们应用下一代测序方法对12例卵巢癌患者的一组原发性癌症、腹水和血液中的T细胞库进行了表征,并分析了3例卵巢癌患者恶性积液中的T细胞亚群。我们观察到肿瘤和腹水中某些T细胞的富集,但肿瘤和腹水中大多数富集的T细胞受体(TCR)序列并不常见。此外,我们分析了从恶性积液中分离出的T细胞亚群(CD4、CD8和调节性T细胞)的TCR序列,也发现了某些T细胞群体的克隆性扩增,但三个亚组之间的TCR序列几乎相互排斥。尽管肯定需要对克隆性扩增的T细胞群体进行功能研究,但我们的方法提供了肿瘤和腹水中T细胞免疫微环境的详细表征,这可能会以不同方式影响抗肿瘤免疫反应。

https://cdn.ncbi.nlm.nih.gov/pmc/blobs/0322/4589054/339134de5c5b/koni-04-11-1030561-g001.jpg

文献AI研究员

20分钟写一篇综述,助力文献阅读效率提升50倍。

立即体验

用中文搜PubMed

大模型驱动的PubMed中文搜索引擎

马上搜索

文档翻译

学术文献翻译模型,支持多种主流文档格式。

立即体验