Suppr超能文献

氧化应激抑制人黑色素瘤细胞的远处转移。

Oxidative stress inhibits distant metastasis by human melanoma cells.

作者信息

Piskounova Elena, Agathocleous Michalis, Murphy Malea M, Hu Zeping, Huddlestun Sara E, Zhao Zhiyu, Leitch A Marilyn, Johnson Timothy M, DeBerardinis Ralph J, Morrison Sean J

机构信息

Children's Research Institute and the Department of Pediatrics, University of Texas Southwestern Medical Center, Dallas, Texas 75390, USA.

Department of Surgery, University of Texas Southwestern Medical Center, Dallas, Texas 75390, USA.

出版信息

Nature. 2015 Nov 12;527(7577):186-91. doi: 10.1038/nature15726. Epub 2015 Oct 14.

Abstract

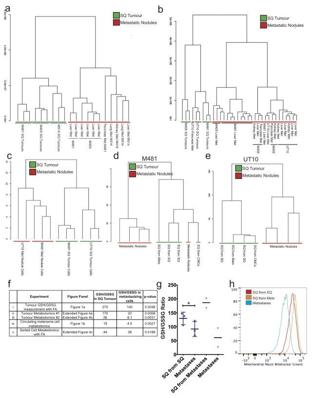
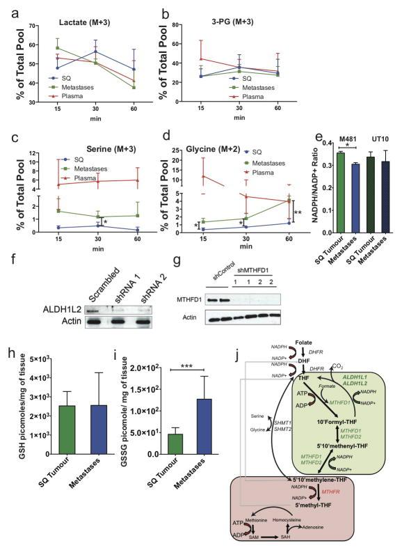
Solid cancer cells commonly enter the blood and disseminate systemically, but are highly inefficient at forming distant metastases for poorly understood reasons. Here we studied human melanomas that differed in their metastasis histories in patients and in their capacity to metastasize in NOD-SCID-Il2rg(-/-) (NSG) mice. We show that melanomas had high frequencies of cells that formed subcutaneous tumours, but much lower percentages of cells that formed tumours after intravenous or intrasplenic transplantation, particularly among inefficiently metastasizing melanomas. Melanoma cells in the blood and visceral organs experienced oxidative stress not observed in established subcutaneous tumours. Successfully metastasizing melanomas underwent reversible metabolic changes during metastasis that increased their capacity to withstand oxidative stress, including increased dependence on NADPH-generating enzymes in the folate pathway. Antioxidants promoted distant metastasis in NSG mice. Folate pathway inhibition using low-dose methotrexate, ALDH1L2 knockdown, or MTHFD1 knockdown inhibited distant metastasis without significantly affecting the growth of subcutaneous tumours in the same mice. Oxidative stress thus limits distant metastasis by melanoma cells in vivo.

摘要

实体癌细胞通常会进入血液并进行全身扩散,但由于尚不清楚的原因,它们形成远处转移的效率非常低。在这里,我们研究了在患者转移病史以及在NOD-SCID-Il2rg(-/-)(NSG)小鼠体内转移能力方面存在差异的人类黑色素瘤。我们发现,黑色素瘤中能够形成皮下肿瘤的细胞频率很高,但在静脉内或脾内移植后形成肿瘤的细胞百分比要低得多,尤其是在转移效率低下的黑色素瘤中。血液和内脏器官中的黑色素瘤细胞经历了在已形成的皮下肿瘤中未观察到的氧化应激。成功转移的黑色素瘤在转移过程中经历了可逆的代谢变化,从而提高了它们抵御氧化应激的能力,包括增加对叶酸途径中产生NADPH的酶的依赖性。抗氧化剂促进了NSG小鼠的远处转移。使用低剂量甲氨蝶呤、敲低ALDH1L2或敲低MTHFD1抑制叶酸途径可抑制远处转移,而不会显著影响同一只小鼠皮下肿瘤的生长。因此,氧化应激在体内限制了黑色素瘤细胞的远处转移。

https://cdn.ncbi.nlm.nih.gov/pmc/blobs/f4f2/4644103/022d02cc1de3/nihms724268f4.jpg

文献AI研究员

20分钟写一篇综述,助力文献阅读效率提升50倍。

立即体验

用中文搜PubMed

大模型驱动的PubMed中文搜索引擎

马上搜索

文档翻译

学术文献翻译模型,支持多种主流文档格式。

立即体验