Suppr超能文献

赖氨酸特异性去甲基化酶1介导表皮生长因子信号传导以促进卵巢癌细胞的细胞迁移。

Lysine-specific demethylase 1 mediates epidermal growth factor signaling to promote cell migration in ovarian cancer cells.

作者信息

Shao Genbao, Wang Jie, Li Yuanxia, Liu Xiuwen, Xie Xiaodong, Wan Xiaolei, Yan Meina, Jin Jie, Lin Qiong, Zhu Haitao, Zhang Liuping, Gong Aihua, Shao Qixiang, Wu Chaoyang

机构信息

School of Medicine, Jiangsu University, Zhenjiang 212013, Jiangsu, P. R. China.

Department of Oncology, the Affiliated People's Hospital, Jiangsu University, Zhenjiang 212002, Jiangsu, P. R. China.

出版信息

Sci Rep. 2015 Oct 22;5:15344. doi: 10.1038/srep15344.

Abstract

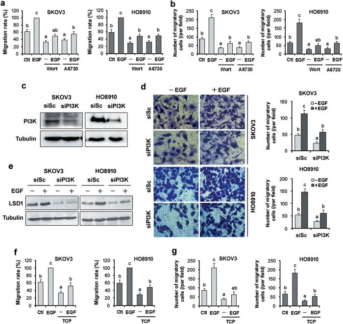
Epigenetic abnormalities play a vital role in the progression of ovarian cancer. Lysine-specific demethylase 1 (LSD1/KDM1A) acts as an epigenetic regulator and is overexpressed in ovarian tumors. However, the upstream regulator of LSD1 expression in this cancer remains elusive. Here, we show that epidermal growth factor (EGF) signaling upregulates LSD1 protein levels in SKOV3 and HO8910 ovarian cancer cells overexpressing both LSD1 and the EGF receptor. This effect is correlated with a decrease in the dimethylation of H3K4, a major substrate of LSD1, in an LSD1-dependent manner. We also show that inhibition of PI3K/AKT, but not MEK, abolishes the EGF-induced upregulation of LSD1 and cell migration, indicating that the PI3K/PDK1/AKT pathway mediates the EGF-induced expression of LSD1 and cell migration. Significantly, LSD1 knockdown or inhibition of LSD1 activity impairs both intrinsic and EGF-induced cell migration in SKOV3 and HO8910 cells. These results highlight a novel mechanism regulating LSD1 expression and identify LSD1 as a promising therapeutic target for treating metastatic ovarian cancer driven by EGF signaling.

摘要

表观遗传异常在卵巢癌进展中起着至关重要的作用。赖氨酸特异性去甲基化酶1(LSD1/KDM1A)作为一种表观遗传调节因子,在卵巢肿瘤中过表达。然而,这种癌症中LSD1表达的上游调节因子仍不清楚。在这里,我们表明表皮生长因子(EGF)信号上调了同时过表达LSD1和EGF受体的SKOV3和HO8910卵巢癌细胞中LSD1的蛋白水平。这种效应与LSD1的主要底物H3K4的二甲基化以LSD1依赖的方式减少相关。我们还表明,抑制PI3K/AKT而非MEK,可消除EGF诱导的LSD1上调和细胞迁移,表明PI3K/PDK1/AKT途径介导了EGF诱导的LSD1表达和细胞迁移。重要的是,LSD1基因敲低或抑制LSD1活性会损害SKOV3和HO8910细胞的内在迁移以及EGF诱导的细胞迁移。这些结果突出了一种调节LSD1表达的新机制,并确定LSD1是治疗由EGF信号驱动的转移性卵巢癌的一个有前景的治疗靶点。

https://cdn.ncbi.nlm.nih.gov/pmc/blobs/2686/4614681/562168fdaa5d/srep15344-f1.jpg

文献AI研究员

20分钟写一篇综述,助力文献阅读效率提升50倍。

立即体验

用中文搜PubMed

大模型驱动的PubMed中文搜索引擎

马上搜索

文档翻译

学术文献翻译模型,支持多种主流文档格式。

立即体验