Suppr超能文献

人T细胞对用varlilumab进行体外CD27共刺激的反应特征

Characterization of the human T cell response to in vitro CD27 costimulation with varlilumab.

作者信息

Ramakrishna Venky, Sundarapandiyan Karuna, Zhao Biwei, Bylesjo Max, Marsh Henry C, Keler Tibor

机构信息

Celldex Therapeutics, Inc., Hampton, NJ 08827 USA.

FiosGenomics, Edinburgh, EH16 4UX UK.

出版信息

J Immunother Cancer. 2015 Aug 18;3:37. doi: 10.1186/s40425-015-0080-2. eCollection 2015.

Abstract

BACKGROUND

Clinical targeting of TNFR family of receptors (CD40, CD134 and CD137) with immunostimulatory monoclonal antibodies has been successful in cancer immunotherapy. However, targeting of CD27 with a mAb is a relatively new approach to provide costimulation of immune cells undergoing activation. Thus, activation of human CD27 (TNFRSF7) with a monoclonal antibody (varlilumab) has previously been demonstrated to result in T cell activation and anti-tumor activity in preclinical models, and is currently in early phase clinical trials in patients with advanced malignancies. In this study we used an in vitro system using human peripheral blood T cells to characterize the varlilumab-mediated costimulatory effects in combination with TCR stimulation in terms of phenotypic, transcriptional and functionality changes.

METHODS

T cells were isolated from normal volunteer PBMCs using magnetic bead isolation kits and stimulated in vitro with plate bound anti-CD3 Ab (OKT3) and varlilumab or control Ab for 72 h. Activation profiles were monitored by ELISA or Luminex-based testing cytokine/chemokine releases, cell surface phenotyping for costimulatory and coinhibitory markers and CFSE dye dilution by proliferating T cells and Tregs. Changes in gene expression and transcriptome analysis of varlilumab-stimulated T cells was carried on Agilent Human whole genome microarray datasets using a suite of statistical and bioinformatic software tools.

RESULTS

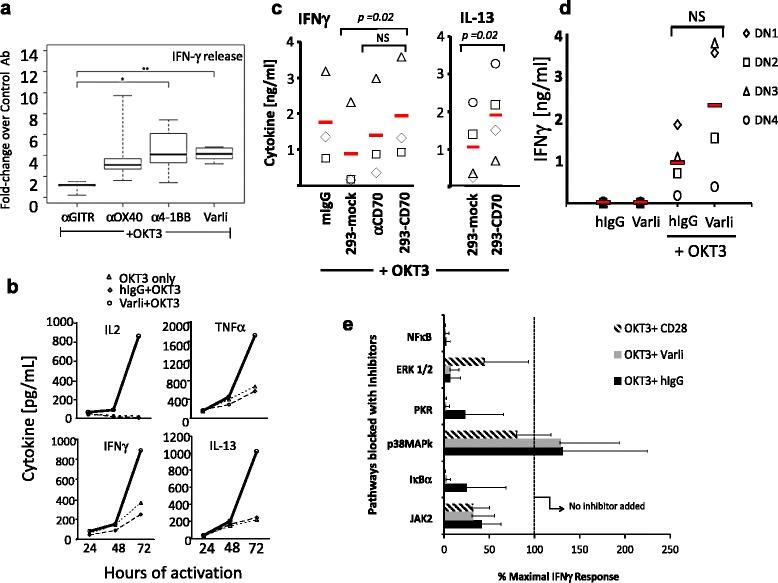
Costimulation of T cells with varlilumab required continuous TCR signaling as pre-activated T cells were unable to produce cytokines with CD27 signaling alone. Analysis of T cell subsets further revealed that memory CD4+ and CD8+ T cells were specifically activated with a bias toward CD8+ T lymphocyte proliferation. Activation was accompanied by upregulated cell surface expression of costimulatory [4-1BB, OX40, GITR and ICOS] and coinhibitory [PD-1] molecules. Importantly, varlilumab costimulation did not activate purified Tregs as measured by cytokine production, proliferation and suppression of dividing non-Treg T cells. Analysis of changes in gene expression during varlilumab stimulation of T cells revealed modulation of pro-inflammatory signatures consistent with cellular activation and proliferation, with the IL-2 pathway showing the highest frequency of gene modulation.

CONCLUSIONS

Altogether, the data reveal the requirements and T cell subtype-specific effects of CD27 costimulation, and helps select relevant biomarkers for studying the effects of varlilumab in patients.

摘要

背景

用免疫刺激性单克隆抗体对肿瘤坏死因子受体(TNFR)家族的受体(CD40、CD134和CD137)进行临床靶向治疗在癌症免疫治疗中已取得成功。然而,用单克隆抗体靶向CD27是一种相对较新的方法,用于提供对正在活化的免疫细胞的共刺激。因此,此前已证明用单克隆抗体(varlilumab)激活人CD27(TNFRSF7)可在临床前模型中导致T细胞活化和抗肿瘤活性,目前正在对晚期恶性肿瘤患者进行早期临床试验。在本研究中,我们使用了一个体外系统,该系统利用人外周血T细胞,从表型、转录和功能变化方面,来表征varlilumab介导的共刺激作用与TCR刺激相结合的效果。

方法

使用磁珠分离试剂盒从正常志愿者的外周血单个核细胞(PBMC)中分离T细胞,并在体外与平板结合的抗CD3抗体(OKT3)和varlilumab或对照抗体一起刺激72小时。通过酶联免疫吸附测定(ELISA)或基于Luminex的检测细胞因子/趋化因子释放、共刺激和共抑制标志物的细胞表面表型分析以及增殖T细胞和调节性T细胞(Tregs)的羧基荧光素二乙酸琥珀酰亚胺酯(CFSE)染料稀释来监测活化情况。使用一套统计和生物信息学软件工具,对varlilumab刺激的T细胞进行基因表达变化和转录组分析,分析基于安捷伦人类全基因组微阵列数据集。

结果

用varlilumab对T细胞进行共刺激需要持续的TCR信号传导,因为预激活的T细胞仅靠CD27信号传导无法产生细胞因子。对T细胞亚群的分析进一步表明,记忆性CD4 +和CD8 + T细胞被特异性激活,且偏向于CD8 + T淋巴细胞增殖。活化伴随着共刺激分子[4-1BB、OX40、糖皮质激素诱导的肿瘤坏死因子受体(GITR)和可诱导共刺激分子(ICOS)]和共抑制分子[程序性死亡受体1(PD-1)]的细胞表面表达上调。重要的是,通过细胞因子产生、增殖以及对正在分裂的非调节性T细胞的抑制作用来衡量,varlilumab共刺激并未激活纯化的调节性T细胞。对varlilumab刺激T细胞过程中基因表达变化的分析揭示了与细胞活化和增殖一致的促炎特征的调节,其中白细胞介素-2(IL-2)途径显示出最高频率的基因调节。

结论

总体而言,这些数据揭示了CD27共刺激的要求和T细胞亚型特异性效应,并有助于选择相关生物标志物来研究varlilumab对患者的影响。

https://cdn.ncbi.nlm.nih.gov/pmc/blobs/31b8/4619281/b8b249ccf06c/40425_2015_80_Fig1_HTML.jpg

文献AI研究员

20分钟写一篇综述,助力文献阅读效率提升50倍。

立即体验

用中文搜PubMed

大模型驱动的PubMed中文搜索引擎

马上搜索

文档翻译

学术文献翻译模型,支持多种主流文档格式。

立即体验