Suppr超能文献

WWP1的过表达促进肿瘤发生,并预示肝细胞癌患者的预后不良。

Overexpression of WWP1 promotes tumorigenesis and predicts unfavorable prognosis in patients with hepatocellular carcinoma.

作者信息

Zhang Xiao-Fei, Chao Jie, Pan Qiu-Zhong, Pan Ke, Weng D-Sheng, Wang Qi-Jing, Zhao Jing-Jing, He Jia, Liu Qing, Jiang Shan-Shan, Chen Chang-Long, Zhang Hong-Xia, Xia Jian-Chuan

机构信息

State Key Laboratory of Oncology in Southern China, Collaborative Innovation Center for Cancer Medicine, Sun Yat-sen University Cancer Center, Guangzhou 510060, People's Republic of China.

Department of Biotherapy, Sun Yat-sen University Cancer Center, Guangzhou 510060, People's Republic of China.

出版信息

Oncotarget. 2015 Dec 1;6(38):40920-33. doi: 10.18632/oncotarget.5712.

Abstract

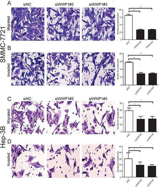
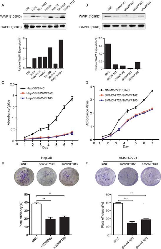
WW domain-containing E3 ubiquitin protein ligase 1 (WWP1) has been speculated to play important roles in the development of several kinds of cancers. However, the role of WWP1 in hepatocellular carcinoma(HCC) is not clear. In the present study, we investigated the expression and prognostic role of WWP1 in primary hepatocellular carcinoma (HCC) using cell lines and 149 archived HCC samples. Correlation between the functions of WWP1 in HCC was also explored. We used human HCC cell lines (BEL-7402, SMMC-7721, Hep-G2, Hep-3B, SK-hep1 and Huh7) and a normal hepatocyte cell line (LO2) along with HCC samples from patients who had undergone resection for HCC previously at our hospital. A battery of methods (real-time quantitative polymerase chain reaction; western blotting; immunohistochemical analyses; cell proliferation and colony formation assays; cell migration and cell invasion assays) were employed to assess various aspects of WWP1. We found that WWP1 expression was upregulated aberrantly at mRNA and protein levels in human primary HCC tissues. Amplified expression of WWP1 was highly correlated with poor outcome. Silencing of WWP1 expression by siRNA inhibited the proliferation, colony formation, migration and invasion of HCC cells in vitro, and resulted in significant apoptosis and cycle arrest in HCC cells. Our findings suggest that WWP1 might have an oncogenic role in human primary HCC, and that it could be used as a prognostic marker as well as a potential molecular target for the treatment of HCC.

摘要

含WW结构域的E3泛素蛋白连接酶1(WWP1)被推测在多种癌症的发生发展中起重要作用。然而,WWP1在肝细胞癌(HCC)中的作用尚不清楚。在本研究中,我们使用细胞系和149份存档的HCC样本,研究了WWP1在原发性肝细胞癌(HCC)中的表达及预后作用。同时也探讨了WWP1在HCC中的功能之间的相关性。我们使用了人HCC细胞系(BEL-7402、SMMC-7721、Hep-G2、Hep-3B、SK-hep1和Huh7)和正常肝细胞系(LO2),以及我院之前接受过HCC切除术患者的HCC样本。采用了一系列方法(实时定量聚合酶链反应;蛋白质免疫印迹法;免疫组织化学分析;细胞增殖和集落形成试验;细胞迁移和细胞侵袭试验)来评估WWP1的各个方面。我们发现,在人原发性HCC组织中,WWP1的mRNA和蛋白质水平均异常上调。WWP1的高表达与不良预后高度相关。通过小干扰RNA沉默WWP1的表达可抑制HCC细胞在体外的增殖、集落形成、迁移和侵袭,并导致HCC细胞显著凋亡和细胞周期停滞。我们的研究结果表明,WWP1可能在人原发性HCC中具有致癌作用,并且它可用作预后标志物以及治疗HCC的潜在分子靶点。

https://cdn.ncbi.nlm.nih.gov/pmc/blobs/5b45/4747378/e3a221b03451/oncotarget-06-40920-g001.jpg

文献AI研究员

20分钟写一篇综述,助力文献阅读效率提升50倍。

立即体验

用中文搜PubMed

大模型驱动的PubMed中文搜索引擎

马上搜索

文档翻译

学术文献翻译模型,支持多种主流文档格式。

立即体验