Suppr超能文献

在PINK1/帕金蛋白介导的线粒体自噬之后,线粒体和溶酶体的生物合成被激活。

Mitochondrial and lysosomal biogenesis are activated following PINK1/parkin-mediated mitophagy.

作者信息

Ivankovic Davor, Chau Kai-Yin, Schapira Anthony H V, Gegg Matthew E

机构信息

Department of Clinical Neuroscience, UCL Institute of Neurology, London, UK.

出版信息

J Neurochem. 2016 Jan;136(2):388-402. doi: 10.1111/jnc.13412. Epub 2015 Nov 24.

Abstract

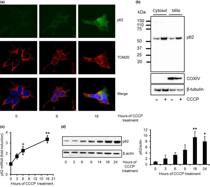
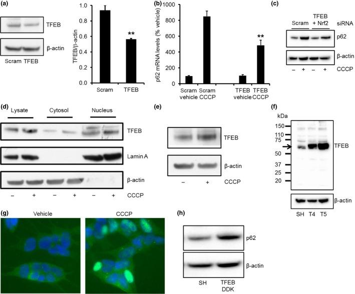
Impairment of the autophagy-lysosome pathway is implicated with the changes in α-synuclein and mitochondrial dysfunction observed in Parkinson's disease (PD). Damaged mitochondria accumulate PINK1, which then recruits parkin, resulting in ubiquitination of mitochondrial proteins. These can then be bound by the autophagic proteins p62/SQSTM1 and LC3, resulting in degradation of mitochondria by mitophagy. Mutations in PINK1 and parkin genes are a cause of familial PD. We found a significant increase in the expression of p62/SQSTM1 mRNA and protein following mitophagy induction in human neuroblastoma SH-SY5Y cells. p62 protein not only accumulated on mitochondria, but was also greatly increased in the cytosol. Increased p62/SQSMT1 expression was prevented in PINK1 knock-down cells, suggesting increased p62 expression was a consequence of mitophagy induction. The transcription factors Nrf2 and TFEB, which play roles in mitochondrial and lysosomal biogenesis, respectively, can regulate p62/SQSMT1. We report that both Nrf2 and TFEB translocate to the nucleus following mitophagy induction and that the increase in p62 mRNA levels was significantly impaired in cells with Nrf2 or TFEB knockdown. TFEB translocation also increased expression of itself and lysosomal proteins such as glucocerebrosidase and cathepsin D following mitophagy induction. We also report that cells with increased TFEB protein have significantly higher PGC-1α mRNA levels, a regulator of mitochondrial biogenesis, resulting in increased mitochondrial content. Our data suggests that TFEB is activated following mitophagy to maintain autophagy-lysosome pathway and mitochondrial biogenesis. Therefore, strategies to increase TFEB may improve both the clearance of α-synuclein and mitochondrial dysfunction in PD. Damaged mitochondria are degraded by the autophagy-lysosome pathway and is termed mitophagy. Following mitophagy induction, the transcription factors Nrf2 and TFEB translocate to the nucleus, inducing the transcription of genes encoding for autophagic proteins such as p62, as well as lysosomal and mitochondrial proteins. We propose that these events maintain autophagic flux, replenish lysosomes and replace mitochondria.

摘要

自噬 - 溶酶体途径的损伤与帕金森病(PD)中观察到的α - 突触核蛋白变化和线粒体功能障碍有关。受损的线粒体积累PINK1,然后募集帕金,导致线粒体蛋白的泛素化。这些蛋白随后可被自噬蛋白p62/SQSTM1和LC3结合,导致线粒体通过线粒体自噬降解。PINK1和帕金基因的突变是家族性PD的一个原因。我们发现,在人神经母细胞瘤SH - SY5Y细胞中诱导线粒体自噬后,p62/SQSTM1 mRNA和蛋白的表达显著增加。p62蛋白不仅在线粒体上积累,在细胞质中也大量增加。在PINK1敲低的细胞中,p62/SQSMT1表达的增加受到抑制,这表明p62表达的增加是线粒体自噬诱导的结果。分别在线粒体和溶酶体生物发生中起作用的转录因子Nrf2和TFEB可以调节p62/SQSMT1。我们报告,线粒体自噬诱导后,Nrf2和TFEB都转位到细胞核,并且在Nrf2或TFEB敲低的细胞中,p62 mRNA水平的增加显著受损。线粒体自噬诱导后,TFEB转位还增加了其自身以及溶酶体蛋白如葡萄糖脑苷脂酶和组织蛋白酶D的表达。我们还报告,TFEB蛋白增加的细胞具有显著更高的PGC - 1α mRNA水平,PGC - 1α是线粒体生物发生的调节因子,导致线粒体含量增加。我们的数据表明,线粒体自噬后TFEB被激活,以维持自噬 - 溶酶体途径和线粒体生物发生。因此,增加TFEB的策略可能改善PD中α - 突触核蛋白的清除和线粒体功能障碍。受损的线粒体通过自噬 - 溶酶体途径降解,这被称为线粒体自噬。线粒体自噬诱导后,转录因子Nrf2和TFEB转位到细胞核,诱导编码自噬蛋白如p62以及溶酶体和线粒体蛋白的基因转录。我们认为这些事件维持自噬通量,补充溶酶体并替换线粒体。

https://cdn.ncbi.nlm.nih.gov/pmc/blobs/e2aa/4949652/a4e16f34b3a4/JNC-136-388-g001.jpg

文献AI研究员

20分钟写一篇综述,助力文献阅读效率提升50倍。

立即体验

用中文搜PubMed

大模型驱动的PubMed中文搜索引擎

马上搜索

文档翻译

学术文献翻译模型,支持多种主流文档格式。

立即体验