Suppr超能文献

依托泊苷通过自上调多药耐药蛋白1(MDR1)启动子活性增强MDR1驱动的溶瘤腺病毒的抗肿瘤疗效。

Etoposide enhances antitumor efficacy of MDR1-driven oncolytic adenovirus through autoupregulation of the MDR1 promoter activity.

作者信息

Su Bing-Hua, Shieh Gia-Shing, Tseng Yau-Lin, Shiau Ai-Li, Wu Chao-Liang

机构信息

Department of Biochemistry and Molecular Biology, College of Medicine, National Cheng Kung University, Tainan, Taiwan.

Department of Urology, Tainan Hospital, Ministry of Health and Welfare, Executive Yuan, Tainan, Taiwan.

出版信息

Oncotarget. 2015 Nov 10;6(35):38308-26. doi: 10.18632/oncotarget.5702.

Abstract

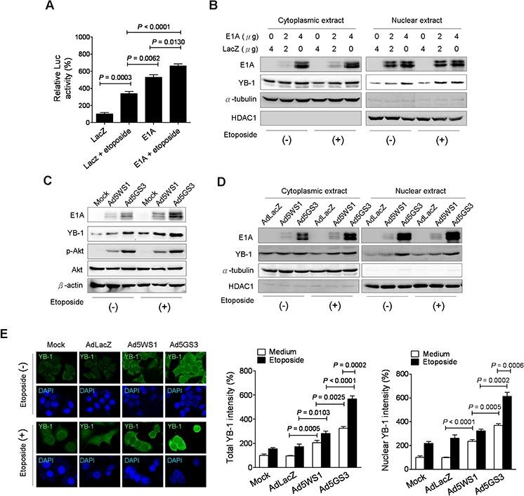
Conditionally replicating adenoviruses (CRAds), or oncolytic adenoviruses, such as E1B55K-deleted adenovirus, are attractive anticancer agents. However, the therapeutic efficacy of E1B55K-deleted adenovirus for refractory solid tumors has been limited. Environmental stress conditions may induce nuclear accumulation of YB-1, which occurs in multidrug-resistant and adenovirus-infected cancer cells. Overexpression and nuclear localization of YB-1 are associated with poor prognosis and tumor recurrence in various cancers. Nuclear YB-1 transactivates the multidrug resistance 1 (MDR1) genes through the Y-box. Here, we developed a novel E1B55K-deleted adenovirus driven by the MDR1 promoter, designed Ad5GS3. We tested the feasibility of using YB-1 to transcriptionally regulate Ad5GS3 replication in cancer cells and thereby to enhance antitumor efficacy. We evaluated synergistic antitumor effects of oncolytic virotherapy in combination with chemotherapy. Our results show that adenovirus E1A induced E2F-1 activity to augment YB-1 expression, which shut down host protein synthesis in cancer cells during adenovirus replication. In cancer cells infected with Ad5WS1, an E1B55K-deleted adenovirus driven by the E1 promoter, E1A enhanced YB-1 expression, and then further phosphorylated Akt, which, in turn, triggered nuclear translocation of YB-1. Ad5GS3 in combination with chemotherapeutic agents facilitated nuclear localization of YB-1 and, in turn, upregulated the MDR1 promoter activity and enhanced Ad5GS3 replication in cancer cells. Thus, E1A, YB-1, and the MDR1 promoter form a positive feedback loop to promote Ad5GS3 replication in cancer cells, and this regulation can be further augmented when chemotherapeutic agents are added. In the in vivo study, Ad5GS3 in combination with etoposide synergistically suppressed tumor growth and prolonged survival in NOD/SCID mice bearing human lung tumor xenografts. More importantly, Ad5GS3 exerted potent oncolytic activity against clinical advanced lung adenocarcinoma, which was associated with elevated levels of nuclear YB-1 and cytoplasmic MDR1 expression in the advanced tumors. Therefore, Ad5GS3 may have therapeutic potential for cancer treatment, especially in combination with chemotherapy. Because YB-1 is expressed in a broad spectrum of cancers, this oncolytic adenovirus may be broadly applicable.

摘要

条件性复制腺病毒(CRAds),即溶瘤腺病毒,如E1B55K缺失的腺病毒,是很有吸引力的抗癌药物。然而,E1B55K缺失的腺病毒对难治性实体瘤的治疗效果有限。环境应激条件可能诱导YB-1在细胞核内积累,这在多药耐药和腺病毒感染的癌细胞中会发生。YB-1的过表达和核定位与多种癌症的不良预后和肿瘤复发相关。核内的YB-1通过Y盒反式激活多药耐药1(MDR1)基因。在此,我们构建了一种由MDR1启动子驱动的新型E1B55K缺失腺病毒,命名为Ad5GS3。我们测试了利用YB-1转录调控Ad5GS3在癌细胞中复制从而增强抗肿瘤疗效的可行性。我们评估了溶瘤病毒疗法与化疗联合使用的协同抗肿瘤效果。我们的结果表明,腺病毒E1A诱导E2F-1活性以增加YB-1表达,这在腺病毒复制过程中关闭了癌细胞中的宿主蛋白合成。在感染了由E1启动子驱动的E1B55K缺失腺病毒Ad5WS1的癌细胞中,E1A增强了YB-1表达,进而进一步磷酸化Akt,这反过来又触发了YB-1的核转位。Ad5GS3与化疗药物联合使用促进了YB-1的核定位,进而上调了MDR1启动子活性并增强了Ad5GS3在癌细胞中的复制。因此,E1A、YB-1和MDR1启动子形成了一个正反馈环,以促进Ad5GS3在癌细胞中的复制,并且当加入化疗药物时这种调控作用会进一步增强。在体内研究中,Ad5GS3与依托泊苷联合使用可协同抑制荷人肺肿瘤异种移植瘤的NOD/SCID小鼠的肿瘤生长并延长其生存期。更重要的是,Ad5GS3对临床晚期肺腺癌具有强大的溶瘤活性,这与晚期肿瘤中核内YB-1水平升高和细胞质MDR1表达增加有关。因此,Ad5GS3可能具有癌症治疗潜力,尤其是与化疗联合使用时。由于YB-1在多种癌症中均有表达,这种溶瘤腺病毒可能具有广泛的适用性。

https://cdn.ncbi.nlm.nih.gov/pmc/blobs/2989/4742001/c445455118da/oncotarget-06-38308-g001.jpg

文献AI研究员

20分钟写一篇综述,助力文献阅读效率提升50倍。

立即体验

用中文搜PubMed

大模型驱动的PubMed中文搜索引擎

马上搜索

文档翻译

学术文献翻译模型,支持多种主流文档格式。

立即体验