Suppr超能文献

基底内侧杏仁核介导对焦虑和恐惧的自上而下的控制。

Basomedial amygdala mediates top-down control of anxiety and fear.

作者信息

Adhikari Avishek, Lerner Talia N, Finkelstein Joel, Pak Sally, Jennings Joshua H, Davidson Thomas J, Ferenczi Emily, Gunaydin Lisa A, Mirzabekov Julie J, Ye Li, Kim Sung-Yon, Lei Anna, Deisseroth Karl

机构信息

Department of Bioengineering, Stanford University, Stanford, California 94305, USA.

CNC Program, Stanford University, Stanford, California 94304, USA.

出版信息

Nature. 2015 Nov 12;527(7577):179-85. doi: 10.1038/nature15698. Epub 2015 Nov 4.

Abstract

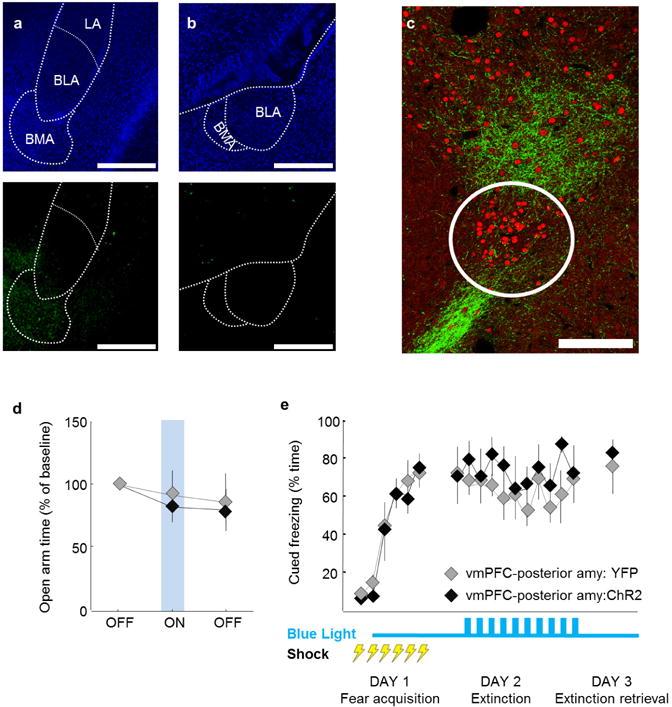
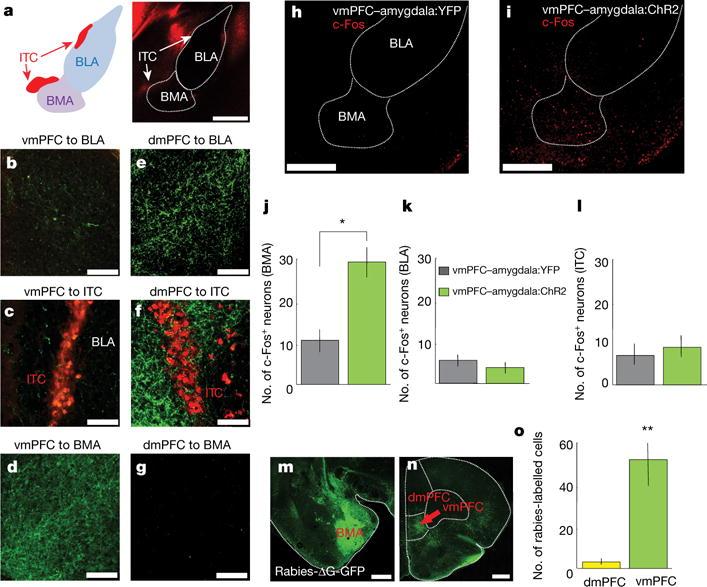
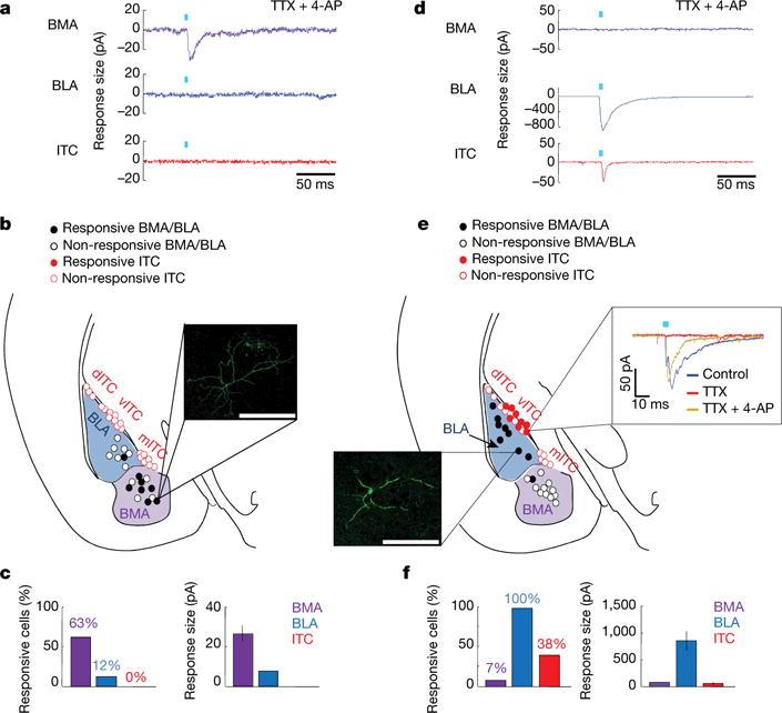
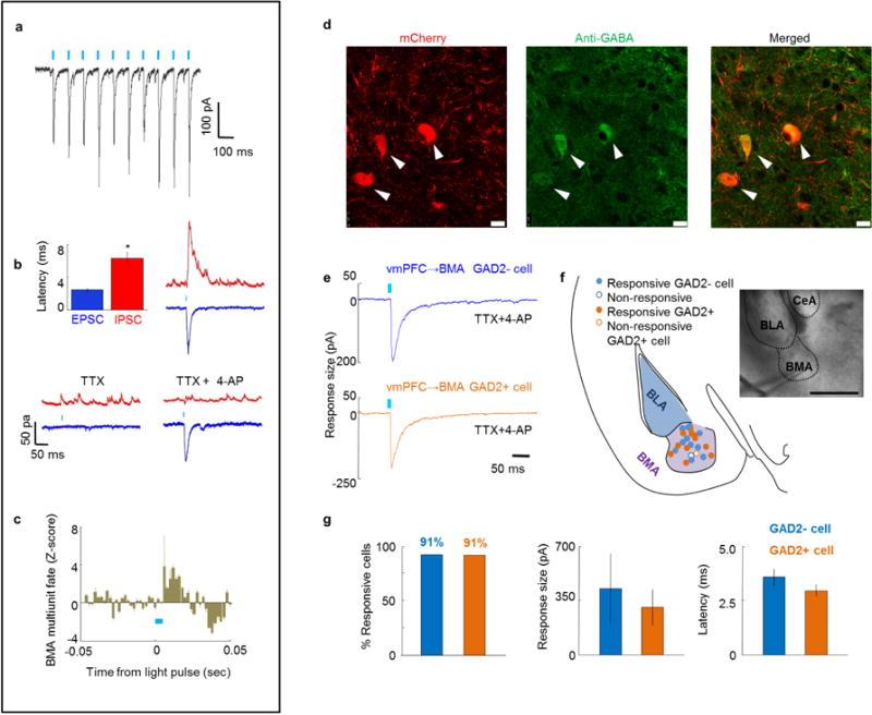
Anxiety-related conditions are among the most difficult neuropsychiatric diseases to treat pharmacologically, but respond to cognitive therapies. There has therefore been interest in identifying relevant top-down pathways from cognitive control regions in medial prefrontal cortex (mPFC). Identification of such pathways could contribute to our understanding of the cognitive regulation of affect, and provide pathways for intervention. Previous studies have suggested that dorsal and ventral mPFC subregions exert opposing effects on fear, as do subregions of other structures. However, precise causal targets for top-down connections among these diverse possibilities have not been established. Here we show that the basomedial amygdala (BMA) represents the major target of ventral mPFC in amygdala in mice. Moreover, BMA neurons differentiate safe and aversive environments, and BMA activation decreases fear-related freezing and high-anxiety states. Lastly, we show that the ventral mPFC-BMA projection implements top-down control of anxiety state and learned freezing, both at baseline and in stress-induced anxiety, defining a broadly relevant new top-down behavioural regulation pathway.

摘要

焦虑相关病症是最难通过药物治疗的神经精神疾病之一,但对认知疗法有反应。因此,人们一直有兴趣确定来自内侧前额叶皮层(mPFC)认知控制区域的相关自上而下的通路。确定此类通路有助于我们理解情感的认知调节,并提供干预途径。先前的研究表明,背侧和腹侧mPFC亚区域对恐惧产生相反的影响,其他结构的亚区域也是如此。然而,在这些多样的可能性中,自上而下连接的确切因果靶点尚未确定。在这里,我们表明基底内侧杏仁核(BMA)是小鼠杏仁核中腹侧mPFC的主要靶点。此外,BMA神经元能区分安全和厌恶环境,BMA激活可减少与恐惧相关的僵立和高焦虑状态。最后,我们表明腹侧mPFC-BMA投射在基线和应激诱导的焦虑状态下均实现对焦虑状态和习得性僵立的自上而下控制,从而定义了一条广泛相关的新的自上而下行为调节通路。

https://cdn.ncbi.nlm.nih.gov/pmc/blobs/51e0/4780260/4b7be44f1383/nihms760317f1.jpg

文献AI研究员

20分钟写一篇综述,助力文献阅读效率提升50倍。

立即体验

用中文搜PubMed

大模型驱动的PubMed中文搜索引擎

马上搜索

文档翻译

学术文献翻译模型,支持多种主流文档格式。

立即体验