Suppr超能文献

微小RNA-155的下调通过PI3K/Akt信号通路减轻视网膜新生血管形成。

Down-regulation of microRNA-155 attenuates retinal neovascularization via the PI3K/Akt pathway.

作者信息

Zhuang Zhi, Hu He, Tian Shi-yuan, Lu Zhan-jun, Zhang Tian-zi, Bai Yu-ling

机构信息

Medical College, Inner Mongolia University for the Nationalities, Tongliao Inner Mongolia, China.

Department of Ophthalmology, Affiliated Hospital of Inner Mongolia University for the Nationalities, Tongliao Inner Mongolia, China.

出版信息

Mol Vis. 2015 Oct 13;21:1173-84. eCollection 2015.

Abstract

PURPOSE

We aimed to investigate the anti-angiogenic properties of miR-155 via in vitro and in vivo studies.

METHODS

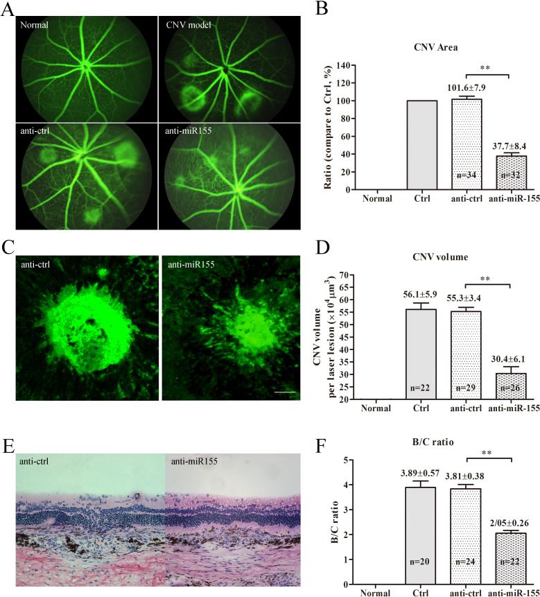
miR-155 was knocked down using lentivirus-mediated RNA interference. The proliferation, migration, and tube formation of human retinal microvascular endothelial cells (HRMECs) were measured using BrdU, Transwell, and Matrigel assays, respectively. An oxygen-induced retinopathy (OIR) model was induced using neonatal C57BL/6J pups. Anti-miR-155 was intravitreally injected on postnatal day 12, and the retinal non-perfused areas and extent of neovascularization were measured on postnatal day 18 using transcardiovascular fluorescein isothiocyanate (FITC)-dextran perfusion and retina sections. A laser-induced choroidal neovascularization (CNV) model was induced in adult C57BL/6J mice. To evaluate the leakage areas, fundus fluorescein angiography was performed on day 14 after anti-miR-155 intravitreal injection. The neovascularization area of the CNV model was also examined in confocal and retina section studies. The expression levels of SHIP1 and p-Akt (Thr308, Ser473, and Thr450) were evaluated both in vitro and in vivo.

RESULTS

The expression of miR-155 was elevated in HRMECs after treatment with vascular endothelial growth factor (VEGF) and in neovascularized mouse model retinas. Anti-miR-155 lentivirus reduced the VEGF-induced proliferation, migration, and tube formation abilities of HRMECs. Anti-miR-155 attenuated retinal neovascularization in in vivo CNV and OIR models. In VEGF-treated HRMECs and retina neovascularization models, p-Akt (Ser473) was significantly upregulated, while SHIP1 was downregulated. Conversely, the inhibition of miR-155 restored the expression of SHIP1 and reduced the phosphorylation of effectors in the Akt (Ser473) signaling pathway.

CONCLUSIONS

The results revealed that the downregulation of miR-155 attenuated retinal neovascularization via the phosphatidylinositol 3-kinase (PI3K)/Akt pathway.

摘要

目的

我们旨在通过体外和体内研究来探究miR - 155的抗血管生成特性。

方法

使用慢病毒介导的RNA干扰敲低miR - 155。分别采用BrdU、Transwell和基质胶实验检测人视网膜微血管内皮细胞(HRMECs)的增殖、迁移和管腔形成能力。利用新生C57BL/6J幼鼠建立氧诱导视网膜病变(OIR)模型。在出生后第12天玻璃体腔内注射抗miR - 155,于出生后第18天通过经心血管异硫氰酸荧光素(FITC)-葡聚糖灌注和视网膜切片测量视网膜无灌注区域和新生血管形成程度。在成年C57BL/6J小鼠中建立激光诱导脉络膜新生血管(CNV)模型。为评估渗漏区域,在玻璃体腔内注射抗miR - 155后第14天进行眼底荧光血管造影。还通过共聚焦和视网膜切片研究检测CNV模型的新生血管形成区域。在体外和体内评估SHIP1和p - Akt(Thr308、Ser473和Thr450)的表达水平。

结果

在用血管内皮生长因子(VEGF)处理后的HRMECs以及新生血管化小鼠模型视网膜中,miR - 155的表达升高。抗miR - 155慢病毒降低了VEGF诱导的HRMECs的增殖、迁移和管腔形成能力。抗miR - 155减轻了体内CNV和OIR模型中的视网膜新生血管形成。在VEGF处理的HRMECs和视网膜新生血管化模型中,p - Akt(Ser473)显著上调,而SHIP1下调。相反,抑制miR - 155可恢复SHIP1的表达并减少Akt(Ser473)信号通路中效应分子的磷酸化。

结论

结果表明,miR - 155的下调通过磷脂酰肌醇3激酶(PI3K)/Akt途径减轻视网膜新生血管形成。

https://cdn.ncbi.nlm.nih.gov/pmc/blobs/5396/4605754/868f6cb9a192/mv-v21-1173-f1.jpg

文献AI研究员

20分钟写一篇综述,助力文献阅读效率提升50倍。

立即体验

用中文搜PubMed

大模型驱动的PubMed中文搜索引擎

马上搜索

文档翻译

学术文献翻译模型,支持多种主流文档格式。

立即体验