Suppr超能文献

肾脂毒性相关炎症和胰岛素抵抗影响足细胞中肌动蛋白细胞骨架组织。

Renal Lipotoxicity-Associated Inflammation and Insulin Resistance Affects Actin Cytoskeleton Organization in Podocytes.

作者信息

Martínez-García Cristina, Izquierdo-Lahuerta Adriana, Vivas Yurena, Velasco Ismael, Yeo Tet-Kin, Chen Sheldon, Medina-Gomez Gema

机构信息

Departamento de Ciencias Básicas de la Salud, Área de Bioquímica y Genética Molecular. Universidad Rey Juan Carlos, Avda. de Atenas s/n, Alcorcón, Madrid, Spain.

Division of Nephrology/Hypertension, Northwestern University, Chicago, Illinois, United States of America.

出版信息

PLoS One. 2015 Nov 6;10(11):e0142291. doi: 10.1371/journal.pone.0142291. eCollection 2015.

Abstract

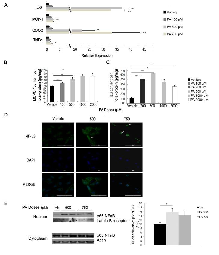
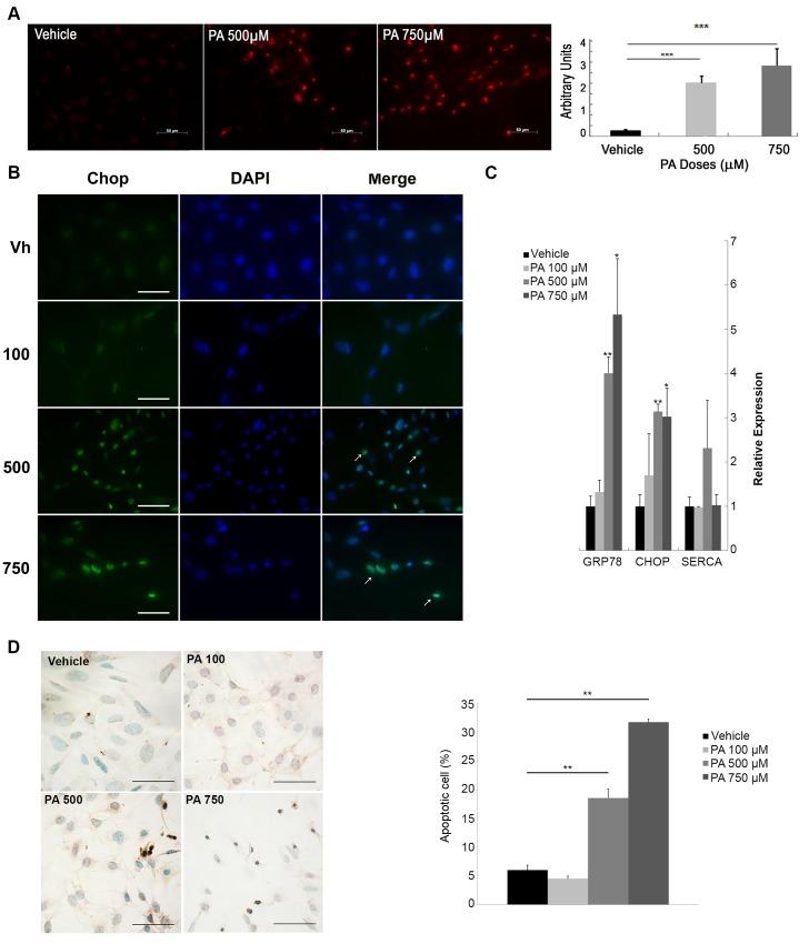
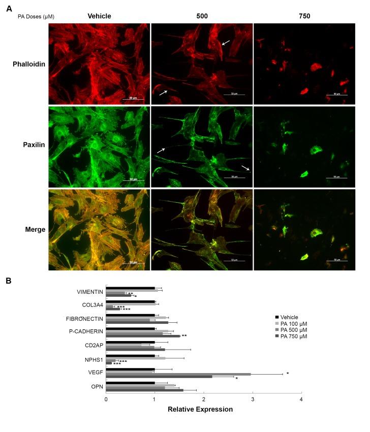
In the last few decades a change in lifestyle has led to an alarming increase in the prevalence of obesity and obesity-associated complications. Obese patients are at increased risk of developing hypertension, heart disease, insulin resistance (IR), dyslipidemia, type 2 diabetes and renal disease. The excess calories are stored as triglycerides in adipose tissue, but also may accumulate ectopically in other organs, including the kidney, which contributes to the damage through a toxic process named lipotoxicity. Recently, the evidence suggests that renal lipid accumulation leads to glomerular damage and, more specifically, produces dysfunction in podocytes, key cells that compose and maintain the glomerular filtration barrier. Our aim was to analyze the early mechanisms underlying the development of renal disease associated with the process of lipotoxicity in podocytes. Our results show that treatment of podocytes with palmitic acid produced intracellular accumulation of lipid droplets and abnormal glucose and lipid metabolism. This was accompanied by the development of inflammation, oxidative stress and endoplasmic reticulum stress and insulin resistance. We found specific rearrangements of the actin cytoskeleton and slit diaphragm proteins (Nephrin, P-Cadherin, Vimentin) associated with this insulin resistance in palmitic-treated podocytes. We conclude that lipotoxicity accelerates glomerular disease through lipid accumulation and inflammation. Moreover, saturated fatty acids specifically promote insulin resistance by disturbing the cytoarchitecture of podocytes. These data suggest that renal lipid metabolism and cytoskeleton rearrangements may serve as a target for specific therapies aimed at slowing the progression of podocyte failure during metabolic syndrome.

摘要

在过去几十年中,生活方式的改变导致肥胖症及肥胖相关并发症的患病率惊人地上升。肥胖患者患高血压、心脏病、胰岛素抵抗(IR)、血脂异常、2型糖尿病和肾病的风险增加。多余的热量以甘油三酯的形式储存在脂肪组织中,但也可能异位积聚在其他器官,包括肾脏,通过一种名为脂毒性的毒性过程导致损害。最近,有证据表明肾脏脂质积聚导致肾小球损伤,更具体地说,会导致足细胞功能障碍,足细胞是构成和维持肾小球滤过屏障的关键细胞。我们的目的是分析与足细胞脂毒性过程相关的肾病发展的早期机制。我们的结果表明,用棕榈酸处理足细胞会导致脂质小滴在细胞内积聚以及葡萄糖和脂质代谢异常。这伴随着炎症、氧化应激和内质网应激以及胰岛素抵抗的发展。我们在棕榈酸处理的足细胞中发现了与这种胰岛素抵抗相关的肌动蛋白细胞骨架和裂孔隔膜蛋白(Nephrin、P-钙黏蛋白、波形蛋白)的特定重排。我们得出结论,脂毒性通过脂质积聚和炎症加速肾小球疾病。此外,饱和脂肪酸通过扰乱足细胞的细胞结构特异性地促进胰岛素抵抗。这些数据表明,肾脏脂质代谢和细胞骨架重排可能成为旨在减缓代谢综合征期间足细胞功能衰竭进展的特定疗法的靶点。

https://cdn.ncbi.nlm.nih.gov/pmc/blobs/49b6/4636358/b065facc6c12/pone.0142291.g001.jpg

文献AI研究员

20分钟写一篇综述,助力文献阅读效率提升50倍。

立即体验

用中文搜PubMed

大模型驱动的PubMed中文搜索引擎

马上搜索

文档翻译

学术文献翻译模型,支持多种主流文档格式。

立即体验